| 查看: 2239 | 回复: 37 | ||
[交流]
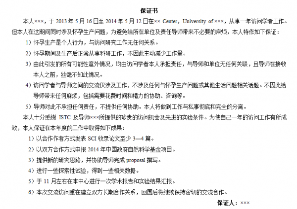
一封没有交出去的保证书
|
||
» 本主题相关价值贴推荐,对您同样有帮助:
CV发出去一周了,还没有消息,焦急等待中
已经有14人回复
有没有公派出去学土壤的大牛, 请教问题啊
已经有7人回复
一篇英文文章投出去两个多月了,没有消息,要不要催?
已经有20人回复
有没有带个老人出去,帮着照看孩子的?
已经有53人回复
赴新加坡NUS的TEP申请已经寄出去一个月了,可对方学校还没有给回应??
已经有5人回复
联系国外导师邮件发出去一个星期了,还没有回信。。。
已经有18人回复
有没有博士了再出去读个外国博士后的啊?
已经有20人回复
为啥我投出去的简历大都没有回音?
已经有11人回复
【求助】求助去日本参加会议时的“身元保证书”怎么办理?
已经有4人回复
» 抢金币啦!回帖就可以得到:
医学超声影像负责人招聘-中国科学院赣江创新研究院
+1/981
西湖大学拓扑光学、非厄米光学、太赫兹方向博士后招聘
+2/266
华南师范大学(211)- 光电科学与工程学院 - 申请审核制(2026年4-5月份面试考核)
+2/106
威格焊接手套箱:稳定惰性环境,实现节能降本
+1/82
江西理工大学联合中国科学院赣江创新研究院招收2026级博士研究生
+1/82
香港科技大学(广州)黄加强课题组智能电池方向博士招聘
+1/79
北京工业大学化生学院青年教师或“青年优秀人才”招聘启事
+1/35
同济大学脑机智能团队脑机接口方向招生招聘
+1/27
湖南大学袁达飞课题组招收第二批2026年9月入学的博士研究生一名
+1/26
香港中文大学(深圳)陈筱萌 课题组招生公告(博士 / 博后 / 硕士 / RA)
+1/15
中国科学技术大学环境系招生
+1/9
澳门理工大学 2026 Fall 奖学金博士招生 (AI药物与蛋白质设计,干湿结合)
+1/9
都放假了嘛?
+1/7
香港中文大学(深圳)陈筱萌 课题组招生公告(博士 / 博后 / 硕士 / RA)
+1/5
【东南大学博士后、科研助理招聘】
+1/5
澳科大招收2026年秋季药物递送/生物材料方向全奖博士研究生(3月5日18:00截止)
+1/5
澳科大药诚招2026年秋季药剂学/生物材料硕士研究生
+1/4
广东工业大学马琳教授课题组招收2026年博士(材料物理与化学、光学专业)
+1/4
美国密苏里大学“柔性电子”课题组诚招博士研究生
+1/2
斯德哥尔摩 DigitalFuture 博士后奖学金机会!
+1/2
3楼2013-09-09 04:18:05
4楼2013-09-09 04:19:06
5楼2013-09-09 04:20:08
6楼2013-09-09 04:20:08
8楼2013-09-09 05:59:59
11楼2013-09-09 07:06:58
18楼2013-09-09 11:26:44
19楼2013-09-09 11:35:03
★
wszhaoling0101(金币+1): 谢谢参与
wszhaoling0101(金币+1): 谢谢参与
|
坦率的讲,如果外导没有给你发另外的工资,凭什么给他保证那么多成果,从看了保证的成果,1、合作作者的身份发表SCI论文,如果外导没有与你讨论过论文,理论上来说你都不需要挂他的名字!2、双方合作申请项目,这个基本靠谱,属于各取所需;3、协助导师写Proposal,凭什么!这个不是你的义务,你完全不需要理会他;其余的我觉得还算正常。 至少我这边的外导规矩是这样,如果他给你发钱,这样他就会很push你,需要做很多开发任务,如果他不给你发钱,你可以随时找他讨论(学生找他讨论时需要预约时间),但是他不会分配任务给我,需要我自己向前推进。另外,关于论文,如果是你自己的想法,和他深入讨论,那么挂他的名字是可以的,但是必须要得到许可,如果没有跟他讨论过,外导是坚决不许挂他名字滴。 |
20楼2013-09-09 12:40:25
21楼2013-09-09 12:42:03
22楼2013-09-09 12:46:29
23楼2013-09-09 12:47:44
24楼2013-09-09 18:31:07
25楼2013-09-09 19:55:38
26楼2013-09-10 00:47:59
27楼2013-09-10 17:23:07
28楼2013-09-12 03:24:24
29楼2013-09-25 02:12:05
30楼2013-09-25 02:13:21
31楼2013-09-25 02:17:23
32楼2013-09-25 02:17:42
33楼2013-09-25 02:18:10
34楼2013-09-25 02:18:22
35楼2013-09-25 02:20:23
36楼2013-09-25 02:20:48
37楼2013-09-25 10:56:11
38楼2013-09-26 10:07:04
简单回复
haixiawu2楼
2013-09-09 01:50
回复
wszhaoling0101(金币+1): 谢谢参与
JOEF7楼
2013-09-09 05:22
回复
wszhaoling0101(金币+1): 谢谢参与
祝福 [ 发自手机版 http://muchong.com/3g ]
userhung9楼
2013-09-09 07:01
回复
wszhaoling0101(金币+1): 谢谢参与
cqwhch10楼
2013-09-09 07:03
回复
wszhaoling0101(金币+1): 谢谢参与
nono200912楼
2013-09-09 07:12
回复
wszhaoling0101(金币+1): 谢谢参与
courope13楼
2013-09-09 07:36
回复
wszhaoling0101(金币+1): 谢谢参与
呃, [ 发自小木虫客户端 ]
neu23414楼
2013-09-09 08:54
回复
wszhaoling0101(金币+1): 谢谢参与
zhoupeng8715楼
2013-09-09 09:08
回复
wszhaoling0101(金币+1): 谢谢参与
·
怕哦哦哦16楼
2013-09-09 09:23
回复
wszhaoling0101(金币+1): 谢谢参与
kiss2008553717楼
2013-09-09 11:25
回复
wszhaoling0101(金币+1): 谢谢参与













回复此楼