| 查看: 356 | 回复: 1 | ||
bleach3870铁虫 (小有名气)
|
[求助]
二维轴对称传热管管壁结垢udf程序 已有1人参与
|
|
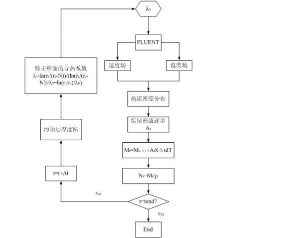
本人要写一udf程序,情况如下:需要模拟垢层对传热管的传热的影响以及结垢的规律,但是不知道该用DEFINE_PROFILE还是DEFINE_PROPERTY写合适,因为这个是根据传热管的热流密度分布,计算出不同位置的结垢速率,再根据结垢速率得出各处的垢层厚度,再重新计算出热流密度的分布,循环计算,得出结垢的规律,希望各位能给我一些指点,谢谢了。急求,谢谢了。 结垢模拟.JPG |
» 猜你喜欢
基元I理论下三大核心空间现象精准推导与细节解析
已经有0人回复
基于基元 I 统一理论的反重力理论推导
已经有0人回复
物理学I论文润色/翻译怎么收费?
已经有50人回复
基于基元I统一理论的量子力学本源推导
已经有1人回复
推荐一款可以AI辅助写作的Latex编辑器SmartLatexEditor,超级好用,AI润色,全免费
已经有20人回复
【EI|Scopus 双检索】第六届智能机器人系统国际会议(ISoIRS 2026)
已经有1人回复
2026年第四届电动车与车辆工程国际会议(CEVVE 2026)
已经有0人回复
2楼2015-11-02 16:29:21













回复此楼