| 查看: 1273 | 回复: 7 | ||
zhouenze新虫 (初入文坛)
|
[求助]
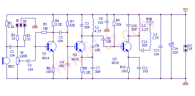
简易无线话筒模块的天线选什么才不易被干扰?
|
|
应用 |
» 猜你喜欢
请问有评职称,把科研教学业绩算分排序的高校吗
已经有6人回复
2025冷门绝学什么时候出结果
已经有6人回复
Bioresource Technology期刊,第一次返修的时候被退回好几次了
已经有7人回复
真诚求助:手里的省社科项目结项要求主持人一篇中文核心,有什么渠道能发核心吗
已经有8人回复
寻求一种能扛住强氧化性腐蚀性的容器密封件
已经有5人回复
请问哪里可以有青B申请的本子可以借鉴一下。
已经有4人回复
请问下大家为什么这个铃木偶联几乎不反应呢
已经有5人回复
天津工业大学郑柳春团队欢迎化学化工、高分子化学或有机合成方向的博士生和硕士生加入
已经有4人回复
康复大学泰山学者周祺惠团队招收博士研究生
已经有6人回复
AI论文写作工具:是科研加速器还是学术作弊器?
已经有3人回复
feng_zc
木虫 (正式写手)
- 信息EPI: 1
- 应助: 8 (幼儿园)
- 金币: 5620.2
- 红花: 7
- 帖子: 409
- 在线: 255.5小时
- 虫号: 686550
- 注册: 2009-01-02
- 性别: GG
- 专业: 通信理论与系统
7楼2013-06-17 23:00:51
998998
铁杆木虫 (著名写手)
- 应助: 2 (幼儿园)
- 金币: 5135.4
- 散金: 1464
- 红花: 5
- 帖子: 1643
- 在线: 889.7小时
- 虫号: 987811
- 注册: 2010-04-02
- 性别: GG
- 专业: 电磁场与波

2楼2013-06-16 19:41:27
zhouenze
新虫 (初入文坛)
- 应助: 0 (幼儿园)
- 金币: 77.5
- 散金: 60
- 帖子: 44
- 在线: 8.5小时
- 虫号: 2189159
- 注册: 2012-12-16
- 专业: 人工智能与知识工程
3楼2013-06-16 23:41:05
zhouenze
新虫 (初入文坛)
- 应助: 0 (幼儿园)
- 金币: 77.5
- 散金: 60
- 帖子: 44
- 在线: 8.5小时
- 虫号: 2189159
- 注册: 2012-12-16
- 专业: 人工智能与知识工程
4楼2013-06-17 06:09:28
lcs199771
银虫 (正式写手)
- 应助: 40 (小学生)
- 金币: 6693.1
- 散金: 30
- 红花: 5
- 沙发: 1
- 帖子: 872
- 在线: 217.5小时
- 虫号: 1991163
- 注册: 2012-09-11
- 性别: GG
- 专业: 信号理论与信号处理

5楼2013-06-17 08:53:47
zhouenze
新虫 (初入文坛)
- 应助: 0 (幼儿园)
- 金币: 77.5
- 散金: 60
- 帖子: 44
- 在线: 8.5小时
- 虫号: 2189159
- 注册: 2012-12-16
- 专业: 人工智能与知识工程
6楼2013-06-17 14:39:30
zhouenze
新虫 (初入文坛)
- 应助: 0 (幼儿园)
- 金币: 77.5
- 散金: 60
- 帖子: 44
- 在线: 8.5小时
- 虫号: 2189159
- 注册: 2012-12-16
- 专业: 人工智能与知识工程
8楼2013-06-18 00:21:36















回复此楼
zhouenze
没人知道?小弟真心请教,求大神指点
谢谢你的回复,不过我做的这个东西还是很便宜的,市场价5.5元,由于是老师给的,所以一分不花。
太感谢,不愧是学通信的,很专业呀,谢谢