| ²é¿´: 292 | »Ø¸´: 0 | |
maxiaoyang7½ð³æ (СÓÐÃûÆø)
|
[ÇóÖú]
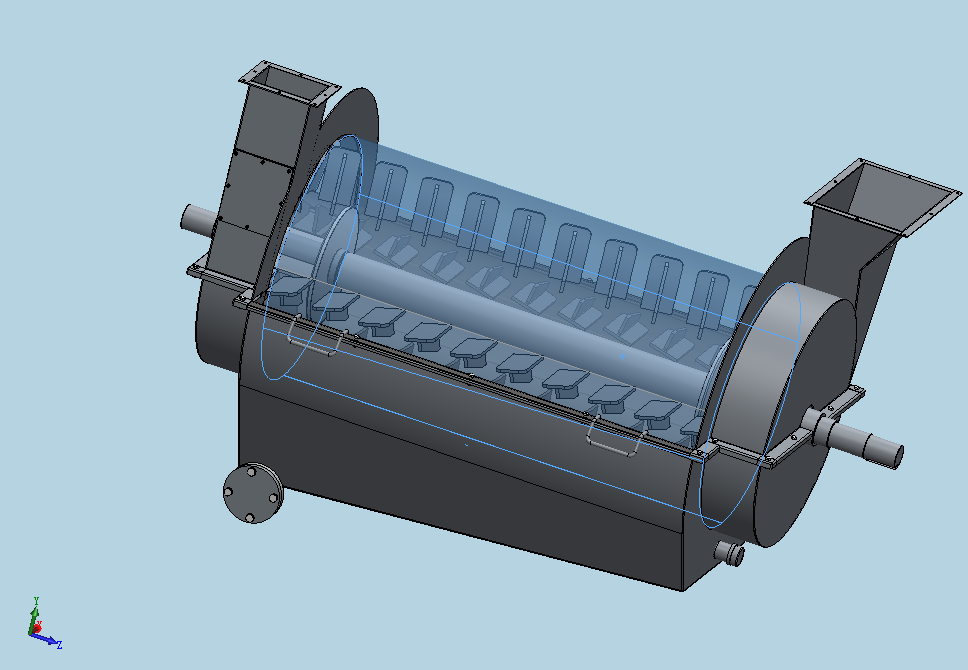
Ðýת ¸ÉÔï»ú ÊýֵģÄâ
|
![]() |
|
|
|
|
|
ÕÒµ½Ò»Ð©Ïà¹ØµÄ¾«»ªÌû×Ó£¬Ï£ÍûÓÐÓÃŶ~
¿ÆÑдÓСľ³æ¿ªÊ¼£¬ÈËÈËΪÎÒ£¬ÎÒΪÈËÈË
|














»Ø¸´´ËÂ¥

µã»÷ÕâÀïËÑË÷¸ü¶àÏà¹Ø×ÊÔ´