| 查看: 1731 | 回复: 1 | |
漫步Greener银虫 (小有名气)
|
[求助]
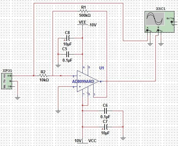
AD8099组成的这个放大电路的直流偏置怎么防止?
|
|
|
|
feng_zc木虫 (正式写手)
|
|
|
2楼2013-04-14 23:57:48
|
|













回复此楼
20