| 查看: 2239 | 回复: 12 | |||
| 当前只显示满足指定条件的回帖,点击这里查看本话题的所有回帖 | |||
[交流]
信息类科研成果出版 已有5人参与
|
|||
|
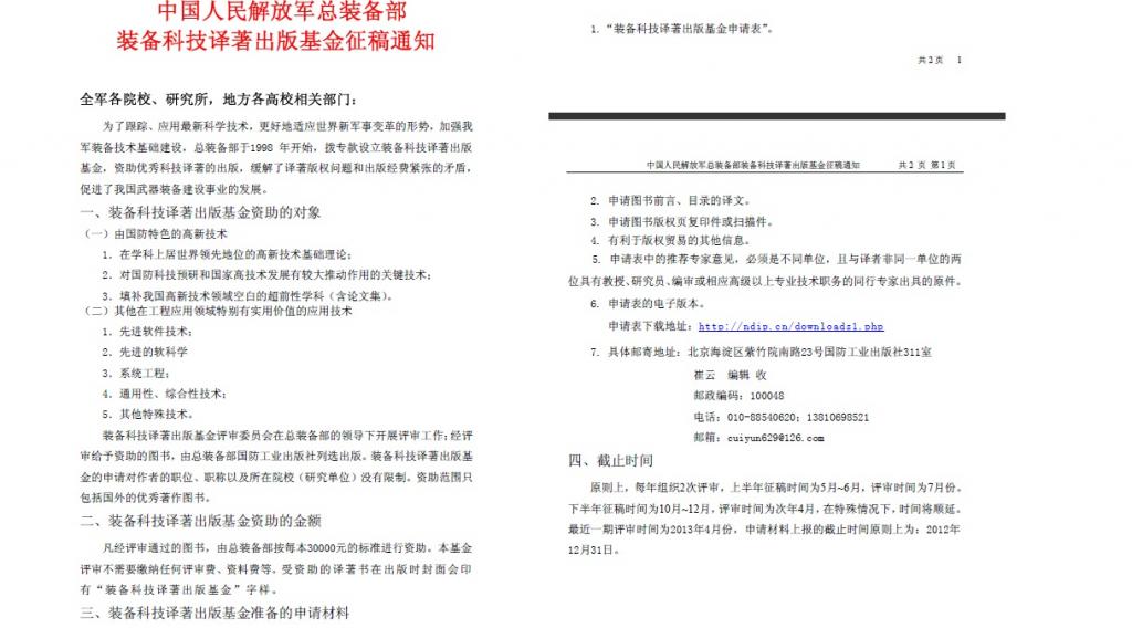
关于电子信息方面 研究的人很多,不知道有想出版相关专著的没有,目前本人一直致力于电子信息类专著的出版工作,博士论文也可以改编成专著出版。 而且我社还有翻译基金,每年两次,6月和12月申请。新科技、新材料、国防相关电子技术还可以申请国防基金,全额资助精装出版,不需要任何费用,如果有出版需要可以联系我 01088540620 国防社 编辑 Q:348817192 |
» 猜你喜欢
288资源与环境专硕求调剂,不限专业,有学上就行
已经有20人回复
311(085601)求调剂
已经有11人回复
材料调剂
已经有12人回复
一志愿 南京航空航天大学 ,080500材料科学与工程学硕
已经有3人回复
0856材料与化工调剂,339
已经有6人回复
08工科275分求调剂
已经有6人回复
334分 一志愿武理-080500 材料求调剂
已经有10人回复
324分 085600材料与化工
已经有7人回复
各位老师好,我的一志愿为北京科技大学085601材料专硕
已经有11人回复
309求调剂
已经有6人回复
» 本主题相关商家推荐: (我也要在这里推广)


12楼2013-11-25 17:21:47
lala1008
金虫 (著名写手)
多愁善感,桀骜不驯,自强不息
- 应助: 14 (小学生)
- 金币: 1052.4
- 散金: 1599
- 红花: 14
- 沙发: 3
- 帖子: 1403
- 在线: 616小时
- 虫号: 1720582
- 注册: 2012-03-27
- 性别: GG
- 专业: 通信理论与系统

2楼2013-02-10 13:36:19
shenrenren
木虫之王 (文学泰斗)
- 应助: 34 (小学生)
- 金币: 211593
- 红花: 31
- 帖子: 213419
- 在线: 5432.2小时
- 虫号: 1872884
- 注册: 2012-06-29
- 专业: 脑功能保护、治疗与康复
3楼2013-02-10 15:44:01

4楼2013-02-13 13:46:31














回复此楼