| 查看: 3583 | 回复: 43 | ||||
| 【奖励】 本帖被评价39次,作者yjw100增加金币 30.4 个 | ||||
[资源]
最新版!!!上海市中药饮片炮制规范
|
||||
|
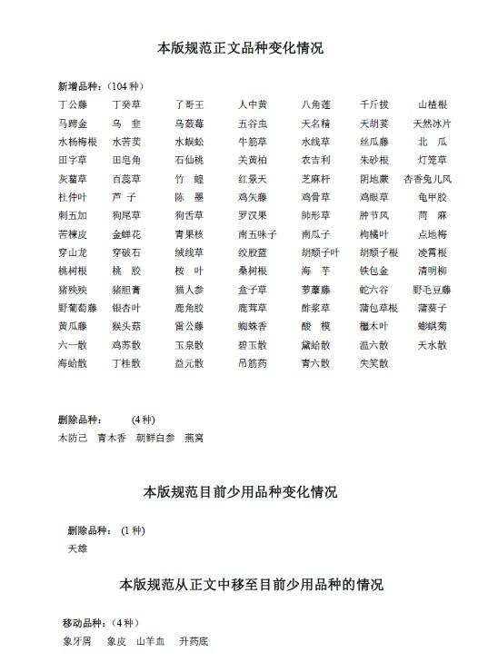
上海市中药饮片炮制规范 2008年版 上海市食品药品监督管理局 编 上海科学技术出版社 547页,很实用。 中药饮片炮制有着悠久的历史,是我国独特的传统制药技术,它对保证人民用药安全有效具有重要意义。本书是在1994 年版的基础上,结合贯彻执行中国药典2005 年版和近年来的生产、科研及实践经验进行修订。本版规范共收载中药饮片965 个品种(包括目前少用品种43 个),按来源、药用部分、习用名称、处方应配、炮制、性状、鉴别、检查、浸出物、含量测定、性味与归经、功能与主治、用法与用量、注意、贮藏、备注等项分别著录。正文前附有本版规范与1994年版品种变化情况,以及凡例等内容。 免金币百度网盘下载地址: http://pan.baidu.com/share/link?shareid=202306&uk=1528251645[ Last edited by yjw100 on 2013-1-15 at 10:01 ] |
» 本帖附件资源列表
-
欢迎监督和反馈:小木虫仅提供交流平台,不对该内容负责。
本内容由用户自主发布,如果其内容涉及到知识产权问题,其责任在于用户本人,如对版权有异议,请联系邮箱:xiaomuchong@tal.com - 附件 1 : 上海市中药饮片炮制规范2008年版.pdf
2013-01-15 09:55:12, 4.27 M
» 收录本帖的淘帖专辑推荐
中药类资料 | 中医 |
» 猜你喜欢
化工求调剂!
已经有9人回复
301求调剂
已经有13人回复
308求调剂
已经有13人回复
材料工程310专硕调剂
已经有15人回复
304求调剂
已经有9人回复
081700,311,求调剂
已经有16人回复
080500求调剂
已经有3人回复
312求调剂
已经有10人回复
070300化学279求调剂
已经有19人回复
求调剂 一志愿西南交通大学085701环境工程 282分
已经有9人回复
» 本主题相关价值贴推荐,对您同样有帮助:
浙江中医药大学中药饮片有限公司怎样啊?和海正药业比较哪个好呢?
已经有24人回复
求助:哪位朋友有《广东省中药饮片炮制规范》之电子版的。2011年新版的麻烦给回复下!
已经有5人回复
【交流】关于2010版药典中药饮片加工及起草质量标准的探讨
已经有7人回复
【分享】中药饮片GMP实施指南(word版,483页)
已经有192人回复
【求助】中药藁本饮片的炮制国家标准
已经有4人回复
【分享】中药饮片的养护
已经有12人回复
【交流】请各位高手指教中药饮片如何保藏过夏季
已经有7人回复
【其他】《北京市中药饮片炮制规范》(2008年版)上册(已经修改)
已经有6人回复
10楼2014-01-01 19:39:36
17楼2015-01-08 15:18:28
27楼2015-08-21 12:51:40
29楼2015-09-16 08:31:59
30楼2015-09-16 08:32:52
32楼2016-01-13 10:17:37
34楼2016-10-23 09:44:59
37楼2016-11-15 12:00:35
39楼2017-02-22 15:49:16
简单回复
2013-01-15 13:44
回复
五星好评
郁郁其冰3楼
2013-01-15 15:05
回复
五星好评 谢谢分享~!
2013-01-16 17:41
回复
五星好评 顶一下,感谢分享!
dgtlyzh5楼
2013-03-01 20:55
回复
三星好评 顶一下,感谢分享!
漫語蘭隱6楼
2013-06-07 19:59
回复
五星好评
2013-07-09 22:46
回复
五星好评 顶一下,感谢分享!
wanjiul8楼
2013-12-19 15:57
回复
五星好评 顶一下,感谢分享!
张忠伟9楼
2013-12-20 10:01
回复
五星好评 顶一下,感谢分享!
yangming9811楼
2014-01-02 20:54
回复
顶一下,感谢分享!
ever_lijuan12楼
2014-02-21 12:05
回复
五星好评 顶一下,感谢分享!
bird7304513楼
2014-03-05 16:23
回复
五星好评 顶一下,感谢分享!
he2013-ch14楼
2014-03-11 12:25
回复
五星好评 顶一下,感谢分享!
hnzhjg15楼
2014-06-16 11:36
回复
五星好评 顶一下,感谢分享!
xuming89616楼
2014-07-29 10:59
回复
五星好评 顶一下,感谢分享!
lixia50218楼
2015-01-14 16:39
回复
五星好评 顶一下,感谢分享!
zhuxinchun19楼
2015-01-15 17:18
回复
五星好评 顶一下,感谢分享!
willow杨20楼
2015-02-10 17:16
回复
五星好评 顶一下,感谢分享!
ab785621楼
2015-02-16 22:17
回复
五星好评 顶一下,感谢分享!
伊兰月明22楼
2015-04-22 20:20
回复
五星好评 顶一下,感谢分享!
liangchang23楼
2015-05-07 12:58
回复
五星好评 顶一下,感谢分享!
likebook24楼
2015-06-19 10:43
回复
五星好评 顶一下,感谢分享!
mimi19625楼
2015-07-21 21:54
回复
五星好评 好
sunnyqiu26楼
2015-08-03 14:10
回复
五星好评 顶一下,感谢分享!
pjb022528楼
2015-09-15 16:55
回复
三星好评 顶一下,感谢分享!
2015-12-23 14:00
回复
五星好评 顶一下,感谢分享!
qyw033楼
2016-10-16 21:07
回复
五星好评 顶一下,感谢分享!
jackxun235楼
2016-10-24 14:15
回复
五星好评 顶一下,感谢分享!
gaoweiming36楼
2016-11-14 18:23
回复
五星好评 顶一下,感谢分享!
lcwwar38楼
2016-11-30 13:14
回复
五星好评 顶一下,感谢分享!
likebook40楼
2017-03-15 10:32
回复
顶一下,感谢分享!
飞扬~~~41楼
2017-06-22 12:51
回复
五星好评 顶一下,感谢分享!
2018-01-15 11:19
回复
五星好评 顶一下,感谢分享!
秋天梦想43楼
2018-11-22 16:16
回复
五星好评 顶一下,感谢分享!
inthesun44楼
2020-02-05 08:46
回复
五星好评 顶一下,感谢分享!














回复此楼