| 查看: 2763 | 回复: 38 | ||||||
| 【奖励】 本帖被评价35次,作者wenke1526增加金币 27 个 | ||||||
[资源]
国内外高新技术产业动态-石墨烯(一、二)
|
||||||
|
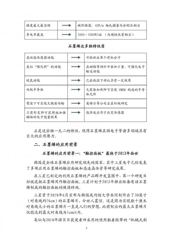
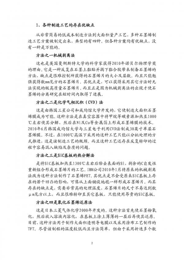
石墨烯(一)编者按:石墨烯因2010年诺贝尔物理奖而进入公众的视野,这是一种神奇的新材料, 具有多种优异和独特的性能, 有着广阔的应用前景,是主要国家、公司关注的焦点。本刊将分两期介绍石墨烯。本期主要介绍石墨烯的特性和关注度较强的应用前景, 读者从中可以一瞥石墨烯进入实用化竞争阶段的产业格局。 石墨烯(二) 本期将此基础上,介绍石墨烯制造工艺及其改进;美、欧、日等国家发布或资助的主要石墨烯研究项目。 从中可以看出在相关公司加速石墨烯实用化进程的同时, 发达国家通过国立研究项目的形式加深对石墨烯这种新材料机理的了解。最后简述我国在石墨烯领域的研发和产业化情况。 石墨烯(一) _页面_2.jpg 石墨烯(一) _页面_1.jpg 石墨烯(二) _页面_1.jpg 石墨烯(二) _页面_2.jpg [ 来自科研家族 新能源家族 ] |
» 本帖附件资源列表
-
欢迎监督和反馈:小木虫仅提供交流平台,不对该内容负责。
本内容由用户自主发布,如果其内容涉及到知识产权问题,其责任在于用户本人,如对版权有异议,请联系邮箱:xiaomuchong@tal.com - 附件 1 : 石墨烯(一).pdf
- 附件 2 : 石墨烯(二).pdf
2012-10-17 09:32:29, 284.92 K
2012-10-17 09:32:30, 266.55 K
» 收录本帖的淘帖专辑推荐
可能会用到的中文教材 | vasp | 石墨烯产业化问题 | 石墨烯制备及应用 |
» 猜你喜欢
重庆长江师范学院材料工程接收材料类和机械类考生调剂硕士研究生
已经有26人回复
诚招1名工学学硕,接受跨专业调剂,非诚勿扰,谢谢
已经有0人回复
有机高分子材料论文润色/翻译怎么收费?
已经有238人回复
诚招工学学硕,接受跨专业调剂,非诚勿扰,谢谢
已经有0人回复
重庆长江师范学院材料工程接收材料类考生调剂硕士研究生
已经有0人回复
接工学跨专业调剂学生,非诚勿扰,谢谢
已经有0人回复
北京化工大学林艺扬课题组招收硕士研究生(材料和化学)
已经有1人回复
天津大学化学工程专业专业课
已经有0人回复
学硕学硕学硕 诚招工学学硕 可跨专业调剂,非诚勿扰,谢谢
已经有0人回复
诚招工学学硕,接受跨专业调剂,非诚勿扰,谢谢
已经有0人回复
二氧化铂的XRD和XPS 检测结果完全对不上,这是为什么????
已经有0人回复
» 本主题相关商家推荐: (我也要在这里推广)
» 本主题相关价值贴推荐,对您同样有帮助:
宁波材料所石墨烯产业化项目签约 ——这个谁了解?
已经有12人回复
国内外做石墨烯方面牛人之一-C.N.R Rao-印度牛人
已经有102人回复
石墨烯的价格问题
已经有16人回复
中科院微系统与信息技术所--石墨烯
已经有46人回复
石墨烯的制备
已经有11人回复
购买石墨烯
已经有15人回复
【求助】石墨烯 电池
已经有28人回复
19楼2014-05-18 09:18:20
27楼2015-01-20 17:20:38
简单回复
2012-10-17 15:03
回复
五星好评 顶一下,感谢分享!
2012-10-17 20:56
回复
五星好评 顶一下,感谢分享!
2012-10-17 20:56
回复
顶一下,感谢分享!
爱笑のeye5楼
2012-10-19 20:56
回复
五星好评 感谢分享
2013-05-10 09:12
回复
一般 顶一下,感谢分享!
cc-cui7楼
2013-07-24 16:55
回复
五星好评 顶一下,感谢分享!
2013-07-28 19:41
回复
五星好评 顶一下,感谢分享!
2013-09-16 13:05
回复
三星好评 顶一下,感谢分享!
Meteorの泪10楼
2013-09-16 22:00
回复
五星好评 顶一下,感谢分享!
polymersdu11楼
2013-11-01 23:22
回复
五星好评 顶一下,感谢分享!
colinru12楼
2014-02-12 16:27
回复
五星好评 顶一下,感谢分享!
于石1113楼
2014-03-01 16:50
回复
五星好评 顶一下,感谢分享!
liukai14楼
2014-04-08 19:58
回复
五星好评 顶一下,感谢分享!
jzg1515楼
2014-04-19 21:22
回复
五星好评 顶一下,感谢分享!
王家宝201016楼
2014-04-26 17:02
回复
五星好评 顶一下,感谢分享!
wenxun198917楼
2014-05-14 14:55
回复
五星好评 顶一下,感谢分享!
jwz197218楼
2014-05-18 09:18
回复
五星好评 顶一下,感谢分享!
binghai9920楼
2014-07-07 22:54
回复
五星好评 顶一下,感谢分享!
明明81221楼
2014-11-18 21:10
回复
三星好评 顶一下
fancystep222楼
2014-12-01 11:58
回复
五星好评 顶一下,感谢分享!
liogerrow23楼
2014-12-01 23:15
回复
五星好评 顶一下,感谢分享!
碳分子筛24楼
2014-12-12 09:58
回复
五星好评 顶一下,感谢分享!
tykd25楼
2014-12-17 11:12
回复
五星好评 顶一下,感谢分享!
jamesxuhao26楼
2014-12-22 15:05
回复
三星好评 

oiph28楼
2015-01-21 11:05
回复
五星好评 顶一下,感谢分享!
笼秦香漫29楼
2015-01-22 10:42
回复
五星好评 顶一下,感谢分享!
taotao7430楼
2015-02-07 17:35
回复
五星好评 顶一下,感谢分享!
侯佩龙31楼
2015-03-13 10:17
回复
五星好评 顶一下,感谢分享!
circir32楼
2015-04-08 09:44
回复
五星好评 顶一下,感谢分享!
byz207550333楼
2015-04-29 15:42
回复
五星好评 顶一下,感谢分享!
bessxue34楼
2015-07-06 14:55
回复
五星好评 顶一下,感谢分享!
shuizhiniao35楼
2015-10-07 09:18
回复
五星好评 顶一下,感谢分享!
wang594536楼
2015-10-23 22:48
回复
五星好评 顶一下,感谢分享!
wang594537楼
2015-10-23 22:49
回复

学无境38楼
2017-04-25 22:11
回复
五星好评 顶一下,感谢分享!
swyu709839楼
2018-05-24 16:01
回复
五星好评 顶一下,感谢分享!














回复此楼

