| 查看: 1557 | 回复: 4 | |||||||
霹雳光至尊木虫 (著名写手)
|
[交流]
高通量测序应用与进展 已有2人参与
|
|
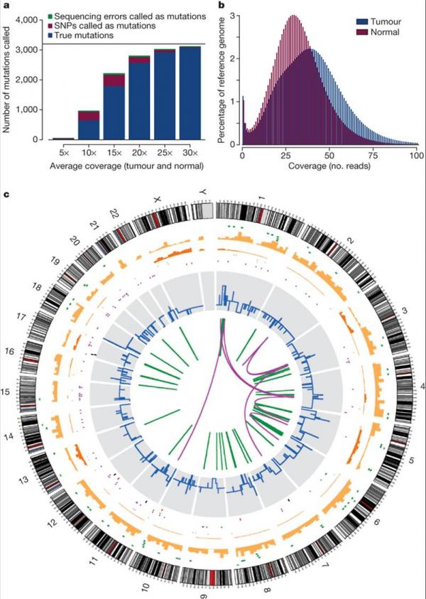
高通量测序应用与进展 图片9.png 图片1.png 图片2.png 图片3.jpg 图片4.jpg 图片6.jpg 图片7.jpg 图片8.png [ Last edited by 霹雳光 on 2012-10-5 at 22:13 ] |
» 收录本帖的淘帖专辑推荐
阅读文献 | 我的地盘你做主 | 科研 | 学术 |
» 猜你喜欢
CSC & MSCA 博洛尼亚大学能源材料课题组博士/博士后招生|MSCA经费充足、排名优
已经有6人回复
天津大学招2026.09的博士生,欢迎大家推荐交流(博导是本人)
已经有4人回复
有时候真觉得大城市人没有县城人甚至个体户幸福
已经有8人回复
同年申请2项不同项目,第1个项目里不写第2个项目的信息,可以吗
已经有3人回复
退学或坚持读
已经有28人回复
面上项目申报
已经有3人回复
酰胺脱乙酰基
已经有9人回复
博士延得我,科研能力直往上蹿
已经有7人回复
面上基金申报没有其他的参与者成吗
已经有5人回复
遇见不省心的家人很难过
已经有22人回复
» 本主题相关价值贴推荐,对您同样有帮助:
高通量测序分析微生物物种的丰度
已经有13人回复
高通量测序费用
已经有3人回复
求助 高通量测序
已经有3人回复
中国高通量测序仪现状调查
已经有10人回复
转录组数据分析免费软件
已经有11人回复
请问高通量测序中深度和覆盖度是什么意思?
已经有12人回复
现在微生物哪方面比较热啊
已经有36人回复
【资源】长春应化所在金标纳米粒子应用于生物芯片研究方面获新进展
已经有8人回复
【求助/交流】大家都知道什么生物前沿热点的知识 进来晒晒吧
已经有49人回复

0.8
| 顶一下,感谢分享! |
2楼2012-10-04 21:36:54
0.8
| 顶一下,感谢分享! |
3楼2012-10-05 07:06:35
DoRbIr
金虫 (正式写手)
- 应助: 23 (小学生)
- 金币: 1525.6
- 红花: 3
- 帖子: 686
- 在线: 750.2小时
- 虫号: 875515
- 注册: 2009-10-17
- 性别: GG
- 专业: 微生物生态学
4楼2012-10-05 14:34:27
5楼2012-10-21 03:33:42













回复此楼