| 查看: 1337 | 回复: 9 | ||
bushiniuren银虫 (正式写手)
|
[求助]
DSSC的电流问题 iv曲线
|
|
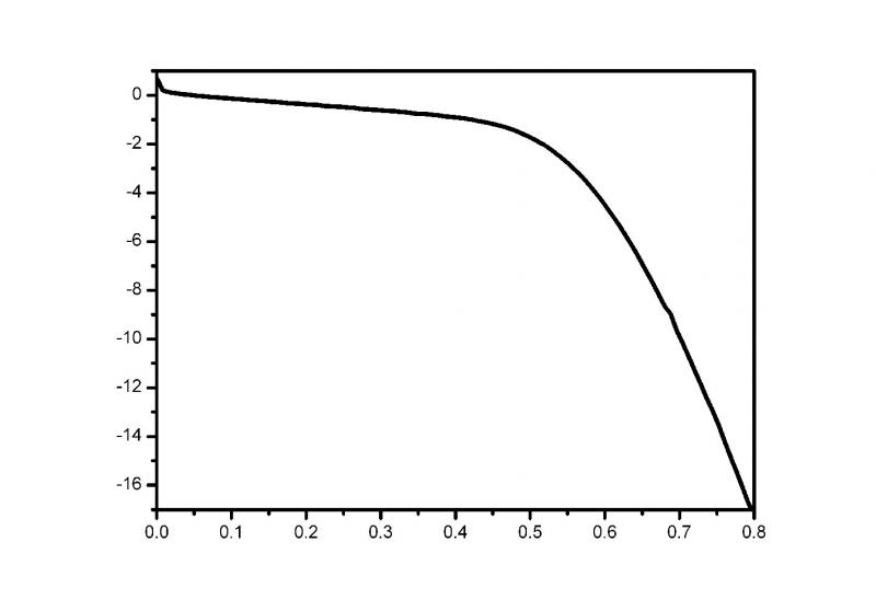
昨天测了块电池,看到这样一个iv曲线,Jsc在0左右,一般我们做的都在13左右的,实在想不明白这是回事,借宝地请大家帮我分析分析? iv [ Last edited by bushiniuren on 2012-8-23 at 08:44 ] |
» 本帖附件资源列表
-
欢迎监督和反馈:小木虫仅提供交流平台,不对该内容负责。
本内容由用户自主发布,如果其内容涉及到知识产权问题,其责任在于用户本人,如对版权有异议,请联系邮箱:xiaomuchong@tal.com - 附件 1 : 12345.jpg
2012-08-23 08:44:14, 86.05 K
» 猜你喜欢
德国Karlsruhe Institute of Technology招收电化学储能及联合培养CSC博士
已经有1人回复
固态锂金属电池迁移数计算求助
已经有1人回复
物理化学论文润色/翻译怎么收费?
已经有203人回复
荷兰奈梅亨大学赵文博与Galimberti课题组招收理论计算CSC博士 2000 欧元/月+房补
已经有0人回复
26储能博士申请自荐
已经有23人回复
上海交通大学--宁波东方理工大学电池方向博士招生
已经有10人回复
海南大学全国重点实验室杨金霖老师招收储能电池方向博士生(2026年3月报名,9月入学)
已经有2人回复
海南师范大学2026年博士研究生招收 (在职想提升学历人员可报考) 申请考核制+普通招考
已经有1人回复
申博求助
已经有0人回复
JACS投稿
已经有0人回复
26年储能、电池方向博士申请
已经有0人回复
» 本主题相关价值贴推荐,对您同样有帮助:
电流时间曲线疑问?
已经有11人回复
关于极化曲线和腐蚀电流密度
已经有20人回复
太阳能电池IV曲线原始数据处理
已经有5人回复
循环伏安法合成聚苯胺时,CV曲线上氧化还原电流增加,
已经有4人回复
关于PN结组装和IV曲线测试的问题
已经有4人回复
时间-电流曲线
已经有10人回复
请问如何由Tafel极化曲线求自腐蚀电流密度?
已经有20人回复
电流-时间曲线为什么趋近于零?
已经有10人回复
【求助】关于用计时电流来定量的问题
已经有7人回复
【求助】电流时间曲线初始电位选择
已经有6人回复
【求助】恒电流曲线
已经有17人回复
【求助】请问:对与甲醇的电催化氧化,循环伏安和计时电流曲线问题
已经有5人回复

bushiniuren
银虫 (正式写手)
- 应助: 15 (小学生)
- 金币: 24.5
- 散金: 4019
- 红花: 10
- 沙发: 2
- 帖子: 996
- 在线: 1055.2小时
- 虫号: 1018484
- 注册: 2010-05-14
- 性别: GG
- 专业: 半导体材料

2楼2012-08-23 23:19:24
3楼2012-08-28 09:44:17
lvge0803
银虫 (小有名气)
- 应助: 1 (幼儿园)
- 金币: 438.5
- 帖子: 74
- 在线: 40.9小时
- 虫号: 1898067
- 注册: 2012-07-17
- 性别: GG
- 专业: 有机分子功能材料化学

4楼2012-09-09 20:27:27
413268514
银虫 (初入文坛)
- 应助: 0 (幼儿园)
- 金币: 318.4
- 帖子: 13
- 在线: 6.4小时
- 虫号: 1689735
- 注册: 2012-03-14
- 性别: MM
- 专业: 电能储存与节电技术
5楼2012-09-13 17:16:01
西风卷帘
捐助贵宾 (小有名气)
- 应助: 47 (小学生)
- 金币: 1226.5
- 红花: 4
- 帖子: 285
- 在线: 76.6小时
- 虫号: 1977359
- 注册: 2012-09-05
- 性别: GG
- 专业: 凝聚态物性 II :电子结构
6楼2012-09-17 22:38:42
7楼2012-09-18 14:36:13
bushiniuren
银虫 (正式写手)
- 应助: 15 (小学生)
- 金币: 24.5
- 散金: 4019
- 红花: 10
- 沙发: 2
- 帖子: 996
- 在线: 1055.2小时
- 虫号: 1018484
- 注册: 2010-05-14
- 性别: GG
- 专业: 半导体材料

8楼2012-09-18 14:38:47
9楼2012-10-08 13:51:25

10楼2012-10-11 20:49:11













回复此楼