| ²é¿´: 855 | »Ø¸´: 1 | |
Ò»Ò»·çºÉгæ (СÓÐÃûÆø)
|
[ÇóÖú]
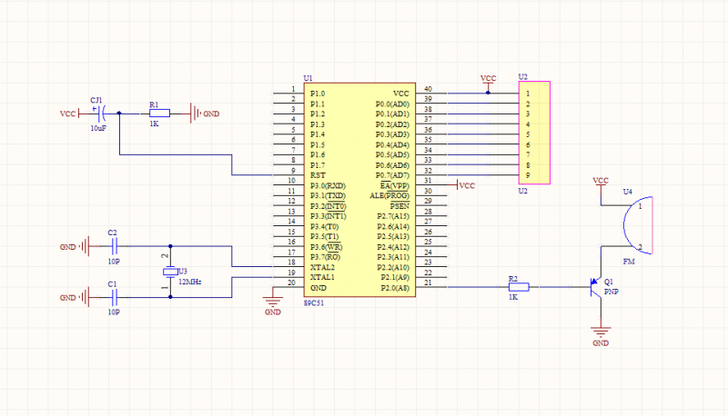
Altium Designer 9 ÔÀíͼתPCBʱÓöµ½À§ÄÑ
|
![]() |
|
|
|
|
Ò»Ò»·çºÉгæ (СÓÐÃûÆø)
|
|
![]() |
|
|
2Â¥2012-07-05 11:32:31
|
|













»Ø¸´´ËÂ¥