| ²é¿´: 1430 | »Ø¸´: 6 | ||
³Î¿Õ²»¶þÒø³æ (СÓÐÃûÆø)
|
[ÇóÖú]
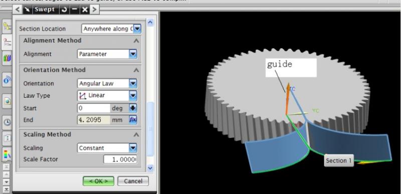
½¥¿ªÏßÂÝÐýÃæºÍÇÐÏßÇúÃæÓÃUGÔõÑù½¨Ä££¿
|
| Çó´óÉñÖ¸µã£¬½¥¿ªÏßÂÝÐýÃæºÍÇÐÏßÇúÃæ¸ÃÔõÑù½¨Ä££¿ÆäËûCADÈí¼þÒ²ÐС£Ð»ÁË£¡ |
» ²ÂÄãϲ»¶
ÖØÇ칤ÉÌ´óѧ·ÏÓÍ×ÊÔ´»¯¼¼ÊõÓë×°±¸½ÌÓý²¿¹¤³ÌÑо¿ÖÐÐÄ˶ʿÑо¿Éúµ÷¼ÁÕÐÉú
ÒѾÓÐ0È˻ظ´
2026¿¼Ñе÷¼Á-ÉϺ£¹¤³Ì¼¼Êõ´óѧ²ÄÁÏ»úе
ÒѾÓÐ0È˻ظ´
½ðÊô²ÄÁÏÂÛÎÄÈóÉ«/·ÒëÔõôÊÕ·Ñ?
ÒѾÓÐ276È˻ظ´
2026¿¼Ñе÷¼ÁÉϺ£¹¤³Ì¼¼Êõ´óѧ²ÄÁÏѧԺ
ÒѾÓÐ0È˻ظ´
2026ÉϺ£¹¤³Ì¼¼Êõ´óѧÀîÀÏʦ»¯Ñ§²ÄÁÏ»úе¼ÆËã»ú·½ÏòÕÐ˶ʿ7-10Ãû
ÒѾÓÐ0È˻ظ´
ÉϺ£¹¤³Ì¼¼Êõ´óѧ²ÄÁÏ·½ÏòÕÐÊÕ˶ʿ7-10Ãû
ÒѾÓÐ10È˻ظ´
296²ÄÁÏר˶Çóµ÷¼Á
ÒѾÓÐ22È˻ظ´
ï®ÓÅµç³Ø²âÊÔÒÇÈçºÎʵÏÖµç³ØÐÔÄܼì²âµÄ¾«×¼ÐÔÓë¿É¿¿ÐÔ
ÒѾÓÐ0È˻ظ´
Î÷°²Ê¯ÓÍ´óѧÐÂÄÜԴѧԺ½ÓÊÕ²ÄÁÏÀà¡¢ÄÜÔ´¶¯Á¦Àà¡¢»úеÀà¡¢¼ÆËã»úÀàµÈרҵר˶µ÷¼ÁÉú£¡
ÒѾÓÐ11È˻ظ´
Î÷°²Ê¯ÓÍ´óѧÐÂÄÜԴѧԺ½ÓÊÕ²ÄÁÏÀà¡¢ÄÜÔ´¶¯Á¦Àà¡¢»úеÀà¡¢¼ÆËã»úÀàµÈרҵר˶µ÷¼ÁÉú£¡
ÒѾÓÐ10È˻ظ´
JMPTÆÚ¿¯ÓÐ×ÖÊýÏÞÖÆÂð
ÒѾÓÐ0È˻ظ´
» ±¾Ö÷ÌâÏà¹Ø¼ÛÖµÌùÍÆ¼ö£¬¶ÔÄúͬÑùÓаïÖú:
ÒþÉí²ÄÁÏ·½Ã棬ÄĸöÓ¢ÎÄÆÚ¿¯Éó¸åËٶȿ죬ÈÝÒ×ÖУ¿Ð»Ð»£¡
ÒѾÓÐ4È˻ظ´
ÇàÄêºÍÃæÉÏÏîÄ¿ÄĸöÏÈ»áÆÀ
ÒѾÓÐ20È˻ظ´
2012Êýѧ½¨Ä£½²×ù£¨×é¶Ó£¬Ð´×÷£¬ÅŰ漼ÇÉ£¬ºÜʵÓà £©¡¾×ªÔØ¡¿
ÒѾÓÐ30È˻ظ´
XRDÑÜÉäÖеÄÑÜÉä·åÇ¿¶ÈIÖ¸µÄÊÇÑÜÉä·åµÄ¸ß¶È»¹ÊÇ·åÃæ»ý£¿
ÒѾÓÐ4È˻ظ´
2012¹ú»ùÃæÉϼ°ÁªºÏÏîÄ¿Òѳʽ»£¬Æí¸££¬ÏÈÉ¢½ð±Ò188¸ö£¬ÖÐÁËÉ¢½ð±Ò1888¸ö£¡
ÒѾÓÐ420È˻ظ´
Á÷¶¯Ï಻±ä£¬ÑùƷŨ¶È²»±ä£¬ÈܼÁ¸Ä±ä£¬·åÃæ»ý»á¸Ä±äÂð£¿
ÒѾÓÐ17È˻ظ´
ËÓйØÓÚ°±»ùËᣨËùÓа±»ùËᣩ½éÉÜ¡¢ÓÃ;ÒÔ¼°ºÏ³É·½ÃæµÄÊé¼®»ò×ÛÊöÎÄÏ×
ÒѾÓÐ4È˻ظ´
¹ØÓÚmaterial studio½¨Ä£µÄÎÊÌâ
ÒѾÓÐ15È˻ظ´
²»×öºÏ³ÉµÄ»¯Ñ§·½ÃæµÄÏà¹Ø¹¤×÷ÓÐÄÄЩ
ÒѾÓÐ5È˻ظ´
Ôõô֤Ã÷Æø¹Ì±íÃæÕÅÁ¦µÄ·½ÏòÊÇÈýÏà½Ó´¥µãÑØÆø¹Ì½çÃæµÄ·½Ïò£¨Í¼ÖеÄˮƽÏò×ó·½Ïò£©£¿
ÒѾÓÐ10È˻ظ´
liuqh
Ìú¸Ëľ³æ (ÕýʽдÊÖ)
- »úеEPI: 1
- Ó¦Öú: 155 (¸ßÖÐÉú)
- ¹ó±ö: 0.263
- ½ð±Ò: 8156.6
- É¢½ð: 1307
- ºì»¨: 16
- ɳ·¢: 1
- Ìû×Ó: 495
- ÔÚÏß: 1778.3Сʱ
- ³æºÅ: 107628
- ×¢²á: 2005-11-17
- ÐÔ±ð: GG
2Â¥2012-07-02 18:02:35
³Î¿Õ²»¶þ
Òø³æ (СÓÐÃûÆø)
- Ó¦Öú: 0 (Ó×¶ùÔ°)
- ½ð±Ò: 2668
- É¢½ð: 259
- ºì»¨: 3
- Ìû×Ó: 228
- ÔÚÏß: 584.8Сʱ
- ³æºÅ: 1105524
- ×¢²á: 2010-09-22
- ÐÔ±ð: GG
- רҵ: Áã¼þ¼Ó¹¤ÖÆÔì
3Â¥2012-07-02 20:43:24
liuqh
Ìú¸Ëľ³æ (ÕýʽдÊÖ)
- »úеEPI: 1
- Ó¦Öú: 155 (¸ßÖÐÉú)
- ¹ó±ö: 0.263
- ½ð±Ò: 8156.6
- É¢½ð: 1307
- ºì»¨: 16
- ɳ·¢: 1
- Ìû×Ó: 495
- ÔÚÏß: 1778.3Сʱ
- ³æºÅ: 107628
- ×¢²á: 2005-11-17
- ÐÔ±ð: GG
¡¾´ð°¸¡¿Ó¦Öú»ØÌû
¡ï ¡ï ¡ï ¡ï ¡ï ¡ï ¡ï ¡ï ¡ï ¡ï ¡ï ¡ï ¡ï ¡ï ¡ï ¡ï ¡ï ¡ï ¡ï ¡ï ¡ï ¡ï ¡ï ¡ï ¡ï ¡ï ¡ï ¡ï ¡ï ¡ï ¡ï ¡ï ¡ï ¡ï ¡ï ¡ï ¡ï ¡ï ¡ï ¡ï ¡ï ¡ï ¡ï ¡ï ¡ï ¡ï ¡ï ¡ï ¡ï ¡ï ¡ï ¡ï ...
³Î¿Õ²»¶þ: ½ð±Ò+80, ¡ï¡ï¡ï¡ï¡ï×î¼Ñ´ð°¸ 2012-07-05 23:27:45
³Î¿Õ²»¶þ: ½ð±Ò+80, ¡ï¡ï¡ï¡ï¡ï×î¼Ñ´ð°¸ 2012-07-05 23:27:45
4Â¥2012-07-05 15:38:02
³Î¿Õ²»¶þ
Òø³æ (СÓÐÃûÆø)
- Ó¦Öú: 0 (Ó×¶ùÔ°)
- ½ð±Ò: 2668
- É¢½ð: 259
- ºì»¨: 3
- Ìû×Ó: 228
- ÔÚÏß: 584.8Сʱ
- ³æºÅ: 1105524
- ×¢²á: 2010-09-22
- ÐÔ±ð: GG
- רҵ: Áã¼þ¼Ó¹¤ÖÆÔì
5Â¥2012-07-05 23:27:26
³Î¿Õ²»¶þ
Òø³æ (СÓÐÃûÆø)
- Ó¦Öú: 0 (Ó×¶ùÔ°)
- ½ð±Ò: 2668
- É¢½ð: 259
- ºì»¨: 3
- Ìû×Ó: 228
- ÔÚÏß: 584.8Сʱ
- ³æºÅ: 1105524
- ×¢²á: 2010-09-22
- ÐÔ±ð: GG
- רҵ: Áã¼þ¼Ó¹¤ÖÆÔì
6Â¥2012-07-05 23:28:42
³Î¿Õ²»¶þ
Òø³æ (СÓÐÃûÆø)
- Ó¦Öú: 0 (Ó×¶ùÔ°)
- ½ð±Ò: 2668
- É¢½ð: 259
- ºì»¨: 3
- Ìû×Ó: 228
- ÔÚÏß: 584.8Сʱ
- ³æºÅ: 1105524
- ×¢²á: 2010-09-22
- ÐÔ±ð: GG
- רҵ: Áã¼þ¼Ó¹¤ÖÆÔì
7Â¥2012-07-05 23:29:11














»Ø¸´´ËÂ¥
£¬´óÏÀ£¡