| 查看: 913 | 回复: 0 | |
[求助]
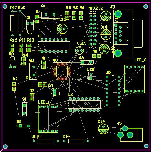
求助!altium designer从原理图导入的原件都变成绿色。申明:穷人一个!谢谢帮忙!
|
|
|
|
|
|
找到一些相关的精华帖子,希望有用哦~
科研从小木虫开始,人人为我,我为人人
|













回复此楼
点击这里搜索更多相关资源