| ²é¿´: 2512 | »Ø¸´: 38 | |||||||||
| ¡¾½±Àø¡¿ ±¾Ìû±»ÆÀ¼Û19´Î£¬×÷ÕßyimningysÔö¼Ó½ð±Ò 15 ¸ö | |||||||||
[×ÊÔ´]
¡¾ÊÔÌâ×ÊÔ´¡¿¹«¹²ÓªÑøÊ¦¿¼ÊÔÊÔ¾í¡¢´ð°¸¼°¸´Ï°²ÄÁÏ
|
|||||||||
|
ɽ¶«Ê¡¹«¹²ÓªÑøÊ¦¿¼ÊÔÊÔ¾í¡¢´ð°¸¼°¸¨µ¼²ÄÁÏ¡£ 2010Äê11Ô¹«¹²ÓªÑøÊ¦Èý¼¶¿¼ÊÔÊÔ¾í¼°´ð°¸ [ Last edited by ANDPing on 2012-6-12 at 16:44 ] |
» ±¾Ìû¸½¼þ×ÊÔ´Áбí
-
»¶Ó¼à¶½ºÍ·´À¡£ºÐ¡Ä¾³æ½öÌṩ½»Á÷ƽ̨£¬²»¶Ô¸ÃÄÚÈݸºÔð¡£
±¾ÄÚÈÝÓÉÓû§×ÔÖ÷·¢²¼£¬Èç¹ûÆäÄÚÈÝÉæ¼°µ½ÖªÊ¶²úȨÎÊÌ⣬ÆäÔðÈÎÔÚÓÚÓû§±¾ÈË£¬Èç¶Ô°æÈ¨ÓÐÒìÒ飬ÇëÁªÏµÓÊÏ䣺xiaomuchong@tal.com - ¸½¼þ 1 : 2006Äê2ÔÂÓªÑøÊ¦¼¼ÄÜ¿¼ÊÔÌâ¼°´ð°¸.doc
- ¸½¼þ 2 : 2007Äê¡¶¹«¹²ÓªÑøÊ¦¡·¹ú¼ÒÖ°Òµ×ʸñ¿¼ÊÔÊÔÌâ(»ù´¡²¿·Ö).doc
- ¸½¼þ 3 : 2007Äê¡¶¹«¹²ÓªÑøÊ¦¡·¹ú¼ÒÖ°Òµ×ʸñ¿¼ÊÔÊÔÌâ(ÀíÂÛ²¿·Ö).doc
- ¸½¼þ 4 : 2009ÄêËļ¶¹«¹²ÓªÑøÊ¦¿¼ÊÔÄ£ÄâÌâ(¼¼ÄÜ+´ð°¸).doc
- ¸½¼þ 5 : 2009ÄêËļ¶¹«¹²ÓªÑøÊ¦¿¼ÊÔÄ£ÄâÌâ(ÀíÂÛ+´ð°¸).doc
- ¸½¼þ 6 : 2010Äê5ÔÂɽ¶«Ê¡¹«¹²ÓªÑøÊ¦Èý¼¶¼¼ÄܲÙ×÷¿¼ÊÔÊÔ¾í.doc
- ¸½¼þ 7 : 2010Äê5ÔÂɽ¶«Ê¡¹«¹²ÓªÑøÊ¦Ëļ¶¼¼ÄܲÙ×÷¿¼ÊÔÊÔ¾í.doc
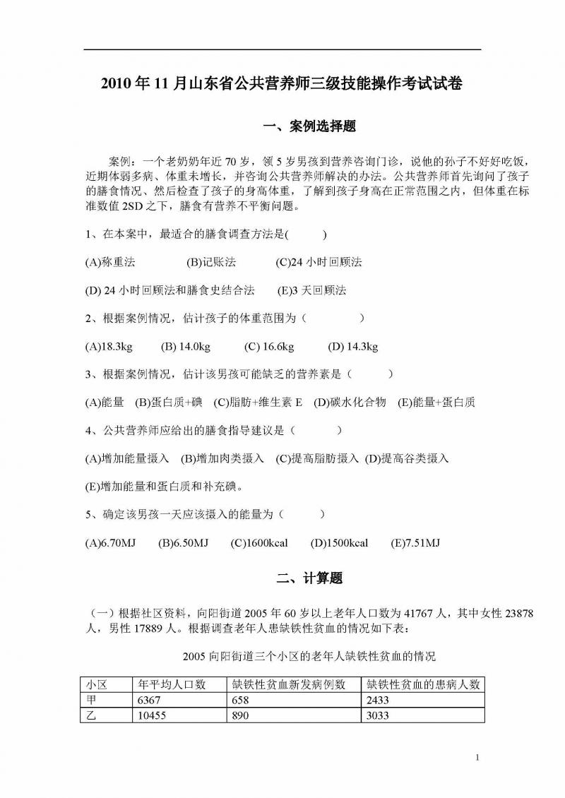
- ¸½¼þ 8 : 2010Äê11Ô¹«¹²ÓªÑøÊ¦Èý¼¶¿¼ÊÔÊÔ¾í¼°´ð°¸.doc
- ¸½¼þ 9 : 2010Äêɽ¶«¹«¹²ÓªÑøÊ¦¿¼ÊÔÕæÌâ.doc
- ¸½¼þ 10 : ¹«¹²ÓªÑøÊ¦2010.2009.2008¼¼ÄÜÊÔÌâ.doc
2012-06-10 01:04:41, 355 K
2012-06-10 01:04:50, 82.5 K
2012-06-10 01:05:02, 30.5 K
2012-06-10 01:05:11, 155.5 K
2012-06-10 01:05:31, 57 K
2012-06-10 01:05:37, 58 K
2012-06-10 01:05:55, 85.5 K
2012-06-10 01:06:14, 729 K
2012-06-10 01:06:28, 59 K
2012-06-10 01:07:04, 43.5 K
» ÊÕ¼±¾ÌûµÄÌÔÌûר¼ÍƼö
¾²Ë®Á÷Éî | ¶þ»õ³µ¼ä | Éú»î | É«¶ÈÉ«²î |
Éú»î | ÔÓÆßÔÓ°Ë | ҽѧ |
» ²ÂÄãϲ»¶
277²ÄÁÏ¿ÆÑ§Ó빤³Ì080500Çóµ÷¼Á
ÒѾÓÐ7È˻ظ´
317Çóµ÷¼Á
ÒѾÓÐ18È˻ظ´
293Çóµ÷¼Á
ÒѾÓÐ5È˻ظ´
280·ÖÇóµ÷¼Á Ò»Ö¾Ô¸085802
ÒѾÓÐ7È˻ظ´
0854µç×ÓÐÅÏ¢Çóµ÷¼Á
ÒѾÓÐ3È˻ظ´
263Çóµ÷¼Á
ÒѾÓÐ4È˻ظ´
ʯºÓ×Ó´óѧ£¨211¡¢Ë«Ò»Á÷£©Ë¶²©Ñо¿Éú³¤ÆÚÕÐÉú¹«¸æ
ÒѾÓÐ3È˻ظ´
Ò»Ö¾Ô¸Î÷°²½»Í¨´óѧ²ÄÁϹ¤³Ìרҵ 282·ÖÇóµ÷¼Á
ÒѾÓÐ13È˻ظ´
±±¿Æ281ѧ˶²ÄÁÏÇóµ÷¼Á
ÒѾÓÐ6È˻ظ´
328Çóµ÷¼Á£¬Ó¢ÓïÁù¼¶551£¬ÓпÆÑоÀú
ÒѾÓÐ10È˻ظ´
» ±¾Ö÷ÌâÏà¹ØÉ̼ÒÍÆ¼ö: (ÎÒÒ²ÒªÔÚÕâÀïÍÆ¹ã)
» ±¾Ö÷ÌâÏà¹Ø¼ÛÖµÌùÍÆ¼ö£¬¶ÔÄúͬÑùÓаïÖú:
¹«¹²ÓªÑøÊ¦Ò»¼¶
ÒѾÓÐ12È˻ظ´
¡¾ÊÔ¾í´ð°¸¡¿2011Äêְҵҩʦ¿¼ÊÔ¡¶Ò©¼Áѧ¡·´ó¸Ù¡¢Ï°ÌâºÍ´ð°¸
ÒѾÓÐ86È˻ظ´
15Â¥2012-08-07 14:54:00
22Â¥2012-12-18 06:40:36
27Â¥2014-01-04 21:50:39
39Â¥2017-08-20 06:53:17
¼òµ¥»Ø¸´
lisisheng2Â¥
2012-07-08 15:38
»Ø¸´
ÎåÐÇºÃÆÀ ¶¥Ò»Ï£¬¸Ðл·ÖÏí£¡
lisisheng3Â¥
2012-07-08 15:38
»Ø¸´
¶¥Ò»Ï£¬¸Ðл·ÖÏí£¡
lisisheng4Â¥
2012-07-08 15:39
»Ø¸´
¶¥Ò»Ï£¬¸Ðл·ÖÏí£¡
lisisheng5Â¥
2012-07-08 15:39
»Ø¸´
¶¥Ò»Ï£¬¸Ðл·ÖÏí£¡
lisisheng6Â¥
2012-07-08 15:39
»Ø¸´
¶¥Ò»Ï£¬¸Ðл·ÖÏí£¡
lisisheng7Â¥
2012-07-08 15:40
»Ø¸´
¶¥Ò»Ï£¬¸Ðл·ÖÏí£¡
lisisheng8Â¥
2012-07-08 15:40
»Ø¸´
¶¥Ò»Ï£¬¸Ðл·ÖÏí£¡
lisisheng9Â¥
2012-07-08 15:40
»Ø¸´
¶¥Ò»Ï£¬¸Ðл·ÖÏí£¡
lisisheng10Â¥
2012-07-08 15:41
»Ø¸´
¶¥Ò»Ï£¬¸Ðл·ÖÏí£¡
lisisheng11Â¥
2012-07-08 15:41
»Ø¸´
¶¥Ò»Ï£¬¸Ðл·ÖÏí£¡
ÜԺɷҷ¼12Â¥
2012-07-19 09:31
»Ø¸´
ÎåÐÇºÃÆÀ лл·ÖÏí£¡
19195936913Â¥
2012-07-30 20:48
»Ø¸´
ÎåÐÇºÃÆÀ ¶¥Ò»Ï£¬¸Ðл·ÖÏí£¡
19195936914Â¥
2012-07-30 20:53
»Ø¸´
¸Ðл·ÖÏí
´×¹í16Â¥
2012-08-08 15:40
»Ø¸´
ÎåÐÇºÃÆÀ ¸Ðл·ÖÏí£¡
xlijian12317Â¥
2012-09-22 08:53
»Ø¸´
ÎåÐÇºÃÆÀ ¶¥Ò»Ï£¬¸Ðл·ÖÏí£¡
xlijian12318Â¥
2012-09-22 08:57
»Ø¸´
¶¥Ò»Ï£¬¸Ðл·ÖÏí£¡
xlijian12319Â¥
2012-09-22 08:57
»Ø¸´
¶¥Ò»Ï£¬¸Ðл·ÖÏí£¡
xlijian12320Â¥
2012-09-22 08:58
»Ø¸´
¶¥Ò»Ï£¬¸Ðл·ÖÏí£¡
xlijian12321Â¥
2012-09-22 09:01
»Ø¸´
¶¥Ò»Ï£¬¸Ðл·ÖÏí£¡
xingyinling23Â¥
2013-03-14 11:47
»Ø¸´
ÎåÐÇºÃÆÀ ¶¥Ò»Ï£¬¸Ðл·ÖÏí£¡
xingyinling24Â¥
2013-03-14 11:49
»Ø¸´
¶¥Ò»Ï£¬¸Ðл·ÖÏí£¡
Áô¼¶Éú200525Â¥
2013-04-14 19:19
»Ø¸´
ÎåÐÇºÃÆÀ ¶¥Ò»Ï£¬¸Ðл·ÖÏí£¡
liuhf00826Â¥
2013-05-08 15:13
»Ø¸´
ÎåÐÇºÃÆÀ ¶¥Ò»Ï£¬¸Ðл·ÖÏí£¡
159315548728Â¥
2014-01-13 14:53
»Ø¸´
ÎåÐÇºÃÆÀ ¶¥Ò»Ï£¬¸Ðл·ÖÏí£¡
xuchengyan29Â¥
2014-01-13 17:35
»Ø¸´
ÎåÐÇºÃÆÀ ¶¥Ò»Ï£¬¸Ðл·ÖÏí£¡
tony8181730Â¥
2014-03-01 19:43
»Ø¸´
ÎåÐÇºÃÆÀ ¶¥Ò»Ï£¬¸Ðл·ÖÏí£¡
athenahyphen31Â¥
2014-03-20 21:35
»Ø¸´
ÎåÐÇºÃÆÀ ¶¥Ò»Ï£¬¸Ðл·ÖÏí£¡
521echo32Â¥
2014-03-29 18:43
»Ø¸´
ÎåÐÇºÃÆÀ ¶¥Ò»Ï£¬¸Ðл·ÖÏí£¡
521echo33Â¥
2014-03-29 18:43
»Ø¸´
¸Ðл·ÖÏí
liugr34Â¥
2014-04-19 15:41
»Ø¸´
ÎåÐÇºÃÆÀ ¶¥Ò»Ï£¬¸Ðл·ÖÏí£¡
yjr0535Â¥
2014-07-03 15:42
»Ø¸´
ÎåÐÇºÃÆÀ ¶¥Ò»Ï£¬¸Ðл·ÖÏí£¡
Сˮyang36¥
2015-10-24 09:15
»Ø¸´
лл·ÖÏí
ÄÈÄÈ200837Â¥
2015-12-07 13:20
»Ø¸´
ÎåÐÇºÃÆÀ ¶¥Ò»Ï£¬¸Ðл·ÖÏí£¡
Ìì¿ÕµÄÓãÑÛÀá38Â¥
2016-02-06 08:10
»Ø¸´













»Ø¸´´ËÂ¥

ÍÛ ºÃ·á¸»µÄ˵ лл·ÖÏí