| 查看: 669 | 回复: 3 | |||
wangxin3213木虫 (著名写手)
山上农人
|
[交流]
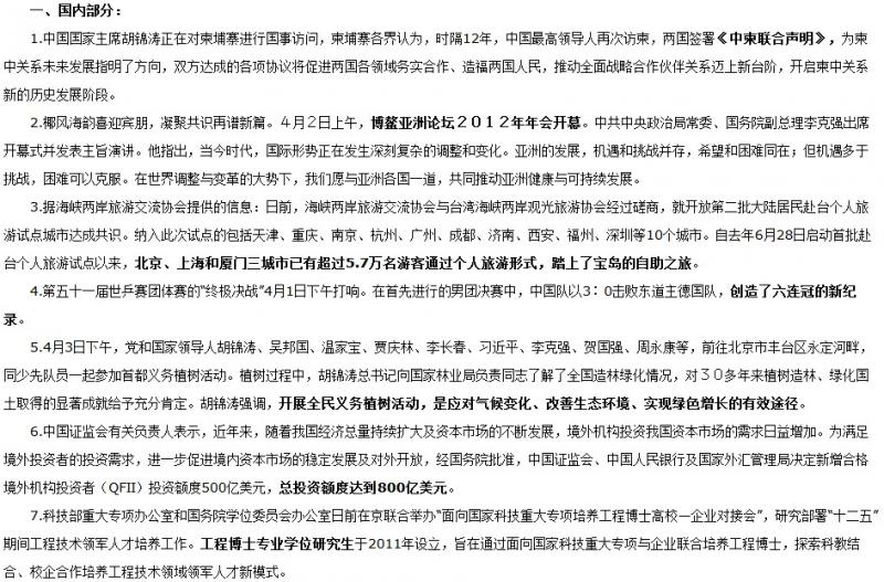
2012年4月时事政治 已有3人参与
|
|
[ Last edited by wangxin3213 on 2012-5-23 at 23:46 ] [ 来自版块群 贵州公务员考试 ] |
» 猜你喜欢
同年申请2项不同项目,第1个项目里不写第2个项目的信息,可以吗
已经有4人回复
有时候真觉得大城市人没有县城人甚至个体户幸福
已经有10人回复
天津大学招2026.09的博士生,欢迎大家推荐交流(博导是本人)
已经有5人回复
有院领导为了换新车,用横向课题经费买了俩车
已经有5人回复
CSC & MSCA 博洛尼亚大学能源材料课题组博士/博士后招生|MSCA经费充足、排名优
已经有6人回复
面上项目申报
已经有3人回复
酰胺脱乙酰基
已经有9人回复
博士延得我,科研能力直往上蹿
已经有7人回复
面上基金申报没有其他的参与者成吗
已经有5人回复
遇见不省心的家人很难过
已经有22人回复
» 本主题相关价值贴推荐,对您同样有帮助:
【每日时事政治--5.9】
已经有4人回复
【每日时事政治--5.7】
已经有6人回复
2012考研政治冲刺时事政治热点
已经有13人回复
2012年任汝芬政治冲刺班_时事政治
已经有135人回复

2楼2012-05-23 23:46:29
| 谢谢分享噢! |
3楼2012-07-12 10:39:53
teresa9588
金虫 (知名作家)
- CSE-EPI: 10
- 应助: 175 (高中生)
- 贵宾: 0.725
- 金币: 990.6
- 散金: 10676
- 红花: 67
- 沙发: 9
- 帖子: 8339
- 在线: 485.4小时
- 虫号: 844826
- 注册: 2009-09-10
- 性别: MM
- 专业: 动物资源与保护

4楼2012-07-12 10:57:32













回复此楼
