| ²é¿´: 288 | »Ø¸´: 2 | ||
[×ÊÔ´]
ÈË´óרҵ¿Î×ÊÁÏ
|
||
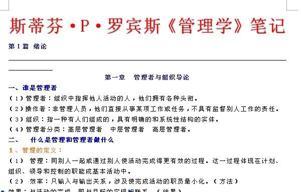
ÈË´ó²ÆÎñ¹ÜÀí¾«Æ·¿Î¼þ¼°¹úÄÚÍâÀÏʦ²ÆÎñ¡¢¹ÜÀíµÄ±Ê¼ÇµÈµÈ ѧ²ÆÎñ¹ÜÀíµÄÇ×ÃÇ£¬²»¿´Òź¶Å¶ ![]() http://115.com/file/c29ugm6n [ À´×Ô¿ÆÑмÒ×å ×ÊԴѧÊõ¾ü ] [ Last edited by ¾ö²»¾ö²»·ÅÆú on 2012-4-17 at 14:30 ] |
» ²ÂÄãϲ»¶
293µ÷¼Á
ÒѾÓÐ7È˻ظ´
288Çóµ÷¼Á£¬Ò»Ö¾Ô¸»ªÄÏÀí¹¤´óѧ071005
ÒѾÓÐ5È˻ظ´
327Çóµ÷¼Á
ÒѾÓÐ8È˻ظ´
307Çóµ÷¼Á
ÒѾÓÐ14È˻ظ´
283·ÖÇóµ÷¼Á
ÒѾÓÐ14È˻ظ´
Ò»Ö¾Ô¸211£¬0703»¯Ñ§305·ÖÇóµ÷¼Á
ÒѾÓÐ16È˻ظ´
»·¾³×¨Ë¶µ÷¼Á
ÒѾÓÐ13È˻ظ´
338Çóµ÷¼Á
ÒѾÓÐ8È˻ظ´
Çó²ÄÁϵ÷¼Á£¬Ò»Ö¾Ô¸Ö£ÖÝ´óѧ289·Ö
ÒѾÓÐ17È˻ظ´
Ò»Ö¾Ô¸»ªÄÏʦ·¶´óѧ0702ÎïÀíѧ305µ÷¼Á
ÒѾÓÐ5È˻ظ´
» ±¾Ö÷ÌâÏà¹Ø¼ÛÖµÌùÍÆ¼ö£¬¶ÔÄúͬÑùÓаïÖú:
±±´ó¡¢ÖпÆÔº¡¢»ªÖпƼ¼´ó¡¢ÈË´ó¿¼²©Ó¢ÓïÕæÌâ¼ÓÏê½â¼Ó07Äê25Ì׸÷ѧУҽѧ¿¼²©ÕæÌâ
ÒѾÓÐ211È˻ظ´
ÇóÖú»ªÎ÷Ò©¿ÆÑ§Ôº¿¼ÑÐ×ÊÁÏ
ÒѾÓÐ3È˻ظ´
ÈçºÎŪµ½ÀúÄ꿼²©×¨Òµ¿ÎÕæÌ⣬¿¼²©ÕæÌâÓ뿼ÑÐÕæÌâ»á²îºÜ¶àÂï
ÒѾÓÐ54È˻ظ´
¼òµ¥»Ø¸´
¾ö²»¾ö²»·ÅÆú2Â¥
2012-04-15 21:18
»Ø¸´
¶¥Ò»ÏÂ
jinriyibo3Â¥
2017-02-25 00:06
»Ø¸´















»Ø¸´´ËÂ¥