| ²é¿´: 841 | »Ø¸´: 1 | |
´ß»¯´ïÈË½ð³æ (ÖøÃûдÊÖ)
|
[ÇóÖú]
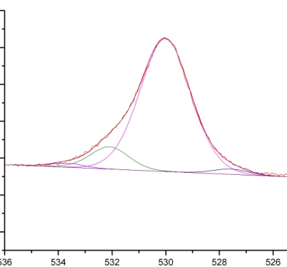
XPS O·Ö·å
|
![]() |
|
|
|
|
tjxqgm
|
|
|
2Â¥2012-03-16 16:54:45
|
|














»Ø¸´´ËÂ¥
