| 查看: 3624 | 回复: 40 | ||
| 【奖励】 本帖被评价31次,作者浅搁的回忆增加金币 24 个 | ||
[资源]
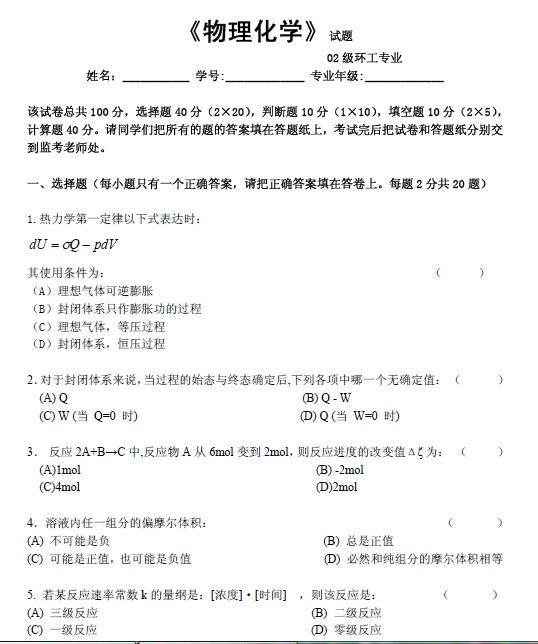
【习题资源】物理化学期末考试试题及其答案(四川农业大学)
|
||
学习 |
» 本帖已获得的红花(最新10朵)
» 猜你喜欢
071000生物学调剂
已经有3人回复
085600材料与化工301分求调剂院校
已经有5人回复
081700,311,求调剂
已经有15人回复
一志愿北京化工085600 310分求调剂
已经有18人回复
材料与化工371求调剂
已经有14人回复
336材料与化工085600求调剂
已经有7人回复
材料334求调剂
已经有18人回复
331求调剂
已经有8人回复
332求调剂
已经有17人回复
一志愿南京航空航天大学 材料与化工329分求调剂
已经有4人回复
» 本主题相关价值贴推荐,对您同样有帮助:
求助考博试题解答
已经有6人回复
求中国石油大学(华东)物理化学真题 的答案!答案!答案!答案!
已经有3人回复
【专业学科】各个学校的食品化学考研真题,期末考试题等
已经有77人回复
【课件】长春理工大学 物理化学教案
已经有48人回复
求中国海洋大学材料研究院物理化学期末试题及答案
已经有9人回复
四川大学化学学院物理化学期末、期中试题~~
已经有34人回复
求 东南大学物理化学考试真题以及考试大纲..谢谢各位
已经有18人回复
【模拟试卷】物理化学第五版上下册试卷及答案 期中考试 试卷及答案
已经有192人回复
【期末真题】物理化学期末考试试卷(中南)
已经有52人回复
【期末试题】中南大学本科生有机化学考试试卷
已经有94人回复
【试题资源】物理化学历年期末习题(武汉大学,汪存信)
已经有84人回复
【期末试题】武汉大学 物理化学 期末考试 试题(汪存信)
已经有53人回复
【真题资源】天津大学物理化学期末考试试题及答案
已经有132人回复
高分子物理试卷与答案
已经有359人回复
【试卷资源】物理化学期末试卷(四川大学)
已经有174人回复
5楼2011-10-29 15:07:27
13楼2012-03-17 20:09:49
22楼2012-06-09 16:23:17
24楼2012-11-26 21:24:15
简单回复
浅搁的回忆2楼
2011-10-28 08:08
回复
顶一下,感谢分享!
flmzxj3楼
2011-10-29 11:03
回复
五星好评
梅若鸣4楼
2011-10-29 14:41
回复
五星好评 

csgcmj6楼
2011-12-27 15:54
回复
五星好评 顶一下,感谢分享!
csgcmj7楼
2011-12-27 15:54
回复
顶一下,感谢分享!
2011-12-29 08:45
回复
五星好评 顶一下,感谢分享!
面朝lu大海9楼
2012-02-20 12:27
回复
五星好评 顶一下,感谢分享!
zbzhaono110楼
2012-03-15 15:23
回复
五星好评 顶一下,感谢分享!
zbzhaono111楼
2012-03-15 15:23
回复
顶一下,感谢分享!
wlb_xl12楼
2012-03-17 20:09
回复
五星好评 顶一下,感谢分享!
db60514楼
2012-04-02 07:13
回复
五星好评 顶一下,感谢分享!
塞纳河的左岸15楼
2012-04-02 13:01
回复
五星好评 顶一下,感谢分享!
QCMDJH51592116楼
2012-04-25 10:39
回复
五星好评 顶一下,感谢分享!
QCMDJH51592117楼
2012-04-25 10:40
回复
2012-05-01 21:32
回复
五星好评 顶一下,感谢分享!
黑色软尼帽19楼
2012-05-01 23:18
回复
顶一下,感谢分享!
jingyou726620楼
2012-05-16 07:26
回复
五星好评 顶一下,感谢分享!
QCMDJH51592121楼
2012-06-06 10:49
回复
送鲜花一朵
laura87623楼
2012-11-01 10:01
回复
五星好评 顶一下,感谢分享!
翟羽佳12325楼
2013-06-23 15:48
回复
五星好评 顶一下,感谢分享!
tlwanwei26楼
2013-07-05 15:40
回复
五星好评 顶一下,感谢分享!
tlwanwei27楼
2013-07-05 15:44
回复
顶一下,感谢分享!
billiontree28楼
2013-09-21 14:56
回复
五星好评 谢谢分享
laxlax99999929楼
2013-10-05 11:44
回复
五星好评 顶一下,感谢分享!
wwy198830楼
2013-12-04 20:19
回复
五星好评 顶一下,感谢分享!
fanxh0431楼
2013-12-13 11:06
回复
一般 顶一下,感谢分享!hao
Quan.32楼
2014-03-20 05:52
回复
五星好评 顶一下,感谢分享!
icesnow11133楼
2014-04-19 15:46
回复
五星好评 顶一下,感谢分享!
xlt83566605434楼
2014-12-26 16:52
回复
五星好评 顶一下,感谢分享!
翼展泪35楼
2015-01-10 13:37
回复
五星好评 顶一下,感谢分享!
tangjiaxi36楼
2015-06-03 11:00
回复
五星好评 顶一下,感谢分享!
andyjose37楼
2015-06-22 23:01
回复
五星好评 顶一下,感谢分享!
jbysu38楼
2015-06-23 21:02
回复
五星好评 顶一下,感谢分享!
春暖花开zty39楼
2015-07-02 18:52
回复
五星好评 顶一下,感谢分享!
菜鸟人生519640楼
2015-11-28 20:06
回复
三星好评 顶一下,感谢分享!
du2013158041楼
2015-12-28 14:46
回复
五星好评 顶一下 感谢分享














回复此楼