| 查看: 348 | 回复: 0 | ||
qingtaioo金虫 (正式写手)
|
[求助]
求各位虫友帮忙分析下LSV 曲线图
|
|
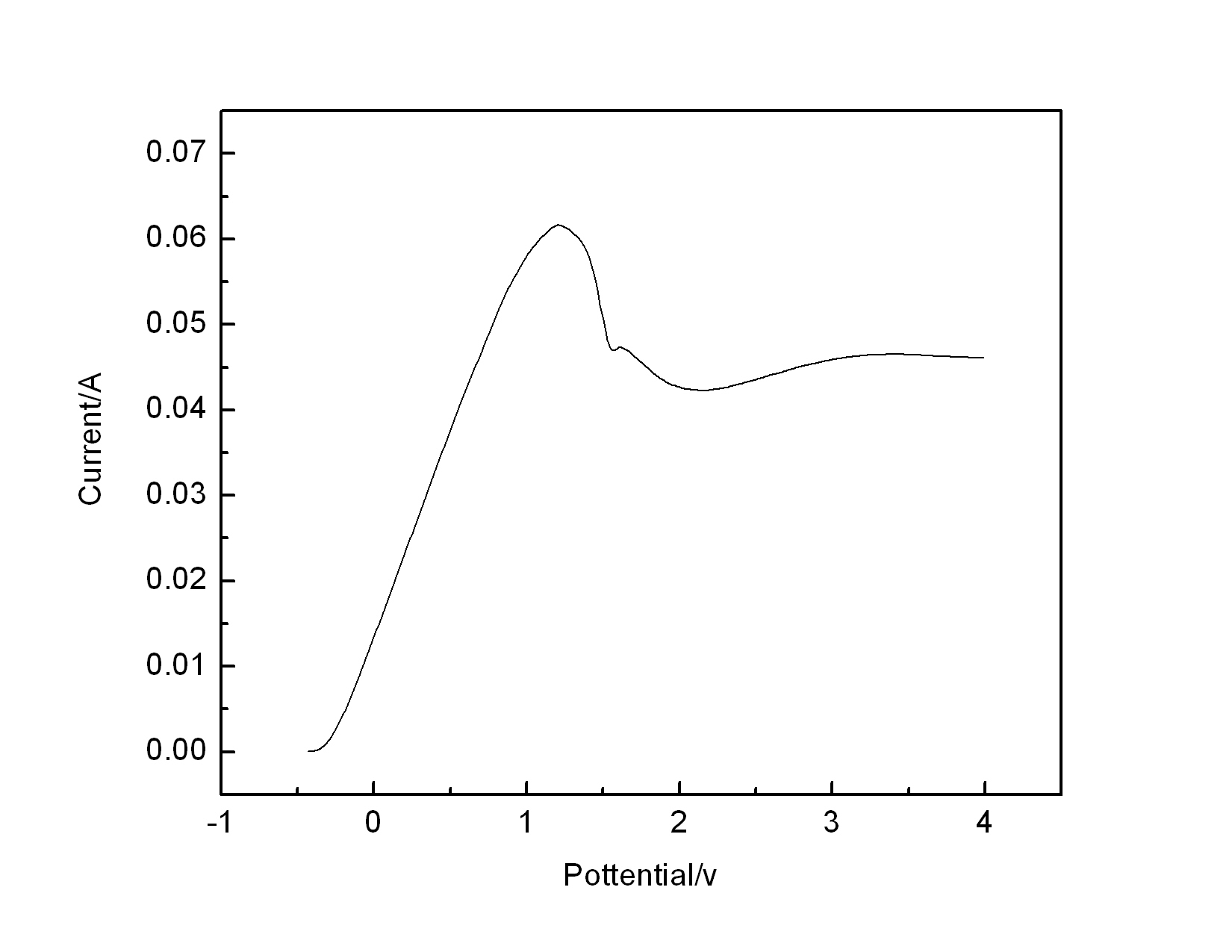
这是非水体系里做的,刚刚接触这些,不太会分析,求各位虫友帮帮我。 根据LSV的曲线图怎么分析他的反应机理呀,这个图中,有钝化区域么? [ Last edited by qingtaioo on 2011-10-25 at 10:17 ] |
» 猜你喜欢
中南林科大化工院专硕第三批调剂
已经有2人回复
26年储能、电池方向博士申请
已经有2人回复
物理化学论文润色/翻译怎么收费?
已经有114人回复
大连工业大学杰青/长江团队-生物质材料-储能电池方向招收2026级博士生
已经有1人回复
欢迎硕博咨询
已经有26人回复
求审搞机会
已经有4人回复
昆明理工大学冶能院离子液体冶金课题组招收博士生
已经有2人回复
锂电池正极材料前驱体法制备正极材料
已经有2人回复
硫酸钠与碳酸氢铵制备碳酸氢钠和硫酸铵
已经有4人回复
深圳理工大学-湖南大学招收电化学方向联培博士生1名
已经有1人回复
找到一些相关的精华帖子,希望有用哦~
请教一下虫友一个液相分析问题,感谢帮忙解决!
已经有6人回复
【求助/交流】本人要分离产甲烷菌 希望各位虫友帮忙介绍一下除氧的装置(最好是配套的
已经有20人回复
康龙化成做分析怎样样啊?还请各位虫友帮忙啊
已经有4人回复
【求助】联培遇到困难,需要选择(选择怕了),请各位虫友帮忙分析一下(非常急),谢
已经有20人回复
【求助】请高手帮忙分析一下这张固化DSC曲线图,非常感谢
已经有18人回复
【求助】虫友们有用过氨基柱的吗?了解的请帮忙看一下。
已经有9人回复
【求助】请搞化学分析或者印染的虫友进来帮忙解释一个问题,谢谢!
已经有8人回复
虫友们,帮忙分析一下offer取舍,谢啦~
已经有29人回复
去还是留??各位虫友帮忙分析下
已经有37人回复
【求助】那位帮我分析一下这张磁化曲线图,先谢过!
已经有11人回复
科研从小木虫开始,人人为我,我为人人












回复此楼
点击这里搜索更多相关资源