24小时热门版块排行榜    

北京石油化工学院2026年研究生招生接收调剂公告
查看: 366  |  回复: 0

zhiqiancsu

金虫 (正式写手)


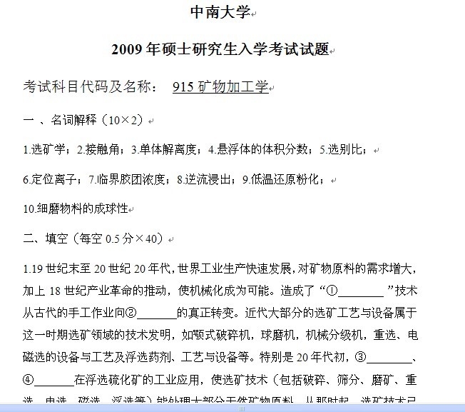
[资源] 【试卷资源】中南大学矿物加工工程历年考研试卷

中南大学矿物加工工程专业,05-10年历届考研真题,欢迎大家回帖支持

[ Last edited by liuerxian on 2011-10-5 at 21:46 ]
已阅   关注TA 给TA发消息 送TA红花 TA的回帖
相关版块跳转 我要订阅楼主 zhiqiancsu 的主题更新
最具人气热帖推荐 [查看全部] 作者 回/看 最后发表
[考研] 一志愿085404,总分291,四级已过,求调剂 +3 阿俊阿俊阿俊 2026-04-04 4/200 2026-04-04 04:58 by gswylq
[考研] 265求调剂 +17 林深温澜 2026-04-01 20/1000 2026-04-04 01:09 by userper
[考研] 283求调剂 +5 A child 2026-03-28 5/250 2026-04-04 00:40 by userper
[考研] 一志愿北京科技大学材料工程085601,求调剂 +14 cdyw 2026-04-02 15/750 2026-04-03 21:49 by qlm5820
[考研] 一志愿华中农业071010,总分320求调剂 +7 困困困困坤坤 2026-04-02 7/350 2026-04-03 17:26 by Yuena_Wang
[考研] 专硕085601求调剂 +7 suyifei 2026-04-03 8/400 2026-04-03 14:00 by 欣喜777
[考研] 调剂 +7 祉岷. 2026-04-02 7/350 2026-04-03 09:11 by 花呗还欠600
[考研] 材料340分调剂 +7 夏夜晚风_long 2026-04-02 9/450 2026-04-02 21:20 by dongzh2009
[考研] 0832食品科学与工程学硕282调剂 +4 鱼在水中游a 2026-04-02 7/350 2026-04-02 14:12 by baoball
[考研] 266分,一志愿电气工程,本科材料,求材料专业调剂 +4 哇呼哼呼哼 2026-04-02 4/200 2026-04-02 13:10 by yulian1987
[考研] 一志愿北交大材料工程总分358 +8 cs0106 2026-04-01 9/450 2026-04-02 10:36 by 不吃魚的貓
[考研] 0710生物学,325求调剂 +3 mkkkkkl 2026-04-01 3/150 2026-04-02 09:48 by Jaylen.
[考研] 085410 一志愿211 22408分数359求调剂 +3 123456789qw 2026-03-31 4/200 2026-04-02 00:06 by 义文wang
[考研] 调剂 +5 好好读书。 2026-03-28 7/350 2026-04-01 15:32 by 王亮_大连医科大
[考研] 生物考研337分求调剂 +4 cgxin 2026-03-30 6/300 2026-03-31 14:18 by 记事本2026
[考研] 276求调剂 +3 赵久华 2026-03-29 3/150 2026-03-31 10:06 by cal0306
[考研] 一志愿华中师范化学332分求调剂 +3 Lyy930824@ 2026-03-29 3/150 2026-03-30 20:15 by DHUSHUAI
[考研] 求调剂 +7 青春裁为三截 2026-03-29 7/350 2026-03-30 13:14 by laoshidan
[考研] 279求调剂 +4 蝶舞轻绕 2026-03-29 4/200 2026-03-29 09:45 by laoshidan
[考研] 一志愿南京航空航天大学材料学硕求调剂 +3 @taotao 2026-03-28 3/150 2026-03-28 10:26 by JourneyLucky
信息提示
请填处理意见