| 查看: 424 | 回复: 3 | ||
| 【奖励】 本帖被评价3次,作者中药2000增加金币 2.2 个 | ||
[资源]
【分享】中国药典2010年版微生物检验主要增修订内容
|
||
|
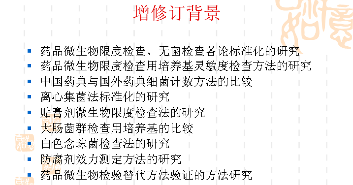
中国药典2010年版微生物检验主要增修订内容 浙江省食品药品检验所 王知坚 主要内容为微生物检验主要增修订内容。 资料截图如下: [ Last edited by 中药2000 on 2011-4-8 at 17:25 ] |
» 猜你喜欢
081700,311,求调剂
已经有18人回复
081700学硕,323分,一志愿中国海洋大学求调剂学校
已经有17人回复
085600材料与化工301分求调剂院校
已经有21人回复
化工学硕 285求调剂
已经有5人回复
0703调剂
已经有18人回复
0702物理学学硕299求调剂
已经有3人回复
304求调剂(085602,过四级,一志愿985)
已经有19人回复
085600材料与化工专硕329 求调剂
已经有17人回复
求调剂
已经有10人回复
生物与医药273求调剂
已经有10人回复
2楼2011-04-11 12:48:06
3楼2011-04-19 09:56:23
简单回复
2014-04-18 14:22
回复
五星好评 顶一下,感谢分享!














回复此楼
very good,thank you!
100