| 查看: 1406 | 回复: 5 | |||
[交流]
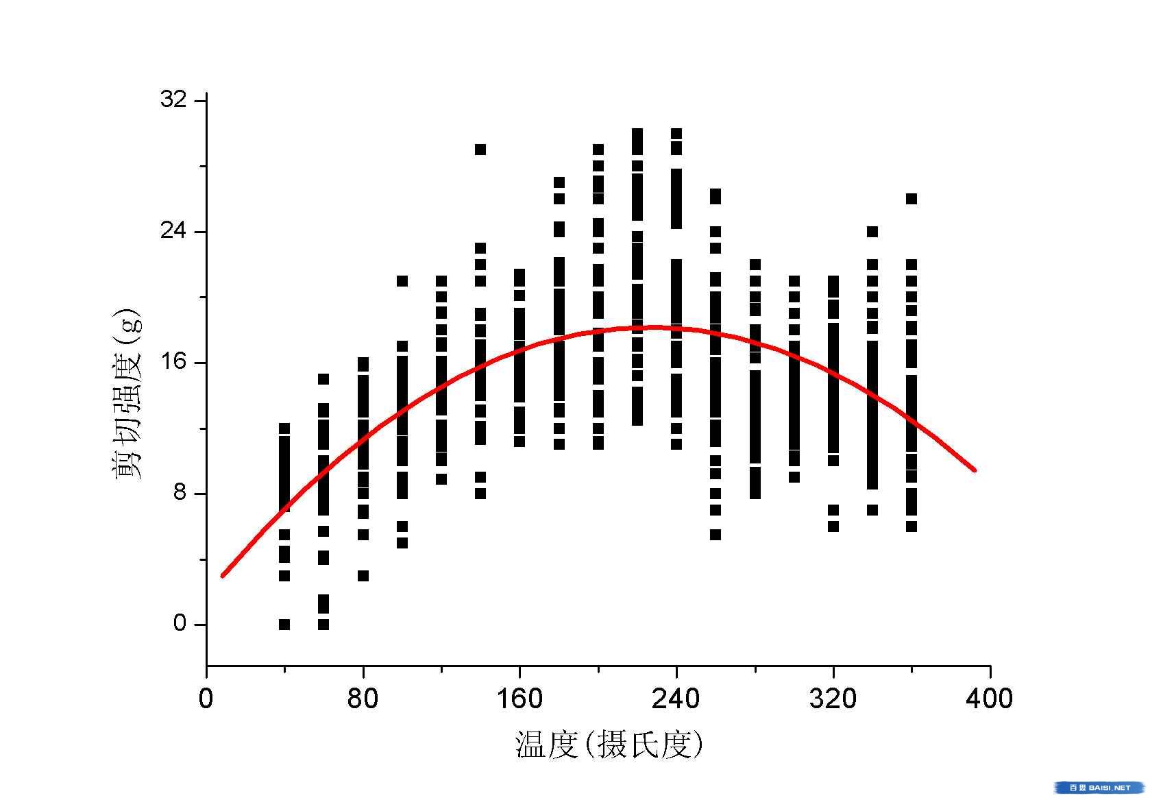
请教稿件中怎样用origin作出如图的效果?
|
|||
|
某次试验做了多次重复的数据 不同组的数据想拟合成一条线 之前采取的方法是 analysis-mathematics-average multiple curve 这样的结果是只能是——背景为单一的一组数据,之上是一条线 怎样实现——背景为多组数据,其上是单一的一条线呢?(即图所示) 谢谢 |
» 猜你喜欢
求调剂
已经有3人回复
285求调剂
已经有6人回复
材料求调剂
已经有3人回复
288求调剂
已经有6人回复
复试调剂
已经有12人回复
计算机11408,286分求调剂
已经有3人回复
材料专硕322分
已经有8人回复
一志愿上海海洋大学083200食品学硕,求调剂,接受其他专业083200
已经有5人回复
081200-11408-276学硕求调剂
已经有5人回复
材料调剂
已经有10人回复
» 抢金币啦!回帖就可以得到:
武汉轻工大学化学与环境工程学院廖丽霞副教授招收硕士研究生调剂信息
+1/482
欢迎调剂佛山大学资源与环境专业硕士
+2/142
河北大学分析化学招收多名调剂考生
+2/124
物理学 调剂
+1/91
2026年赣南师范大学接收 电子信息工程+化学+材料与化工专业 调剂学生
+1/83
安徽省大别山中医药研究院 接收中药调剂生(中药、药学等10开头代码均可)
+1/77
河南工业大学化学化工学院 2026 年硕士调剂正在进行!
+1/39
海南医科大学(海南省医学科学院)李东伟课题组招聘研究助理
+2/38
五邑大学马爱军课题组招收药学、生物与医药调剂生
+1/38
广西师范大学张凤祥课题组招收5名硕士研究生
+1/36
诚聘博士后 | 26年华东师大海优课题组——多相催化方向:CO₂资源化与废塑料转化
+1/31
欧盟ELI项目太赫兹小组招收太赫兹光学博士
+1/19
西南科技大学杨文彬教授课题组接收材料、化工、化学类专业研究生调剂 。
+1/18
齐鲁工业大学 绿色造纸与资源循环全国重点实验室 招收调剂研究生
+1/11
河南理工大学化学化工学院招收材料、化工类专业调剂研究生
+1/7
中国民航飞行学院先进连接团队招收航空宇航、航空机械专业硕士研究生(专硕)
+1/6
招收2026级研究生
+1/5
【上海调剂】985联合培养!别错过能送你去丹麦/交大/同济/中科院的神仙导师!
+1/5
大连工业杰青、长江团队-生物质材料方向招收2026级博士生
+1/3
调剂来这边
+1/1
2楼2011-02-23 10:03:29
3楼2011-02-23 10:23:05
4楼2011-02-23 13:00:32
|
①试了一下没能实现 不过找到了这个网站http://wiki.originlab.com/~origi ... rial:NLFIT_Built_In 有兴趣的可以看看 ②大意是可以通过设置multi-data-model选择为concentrate即可 ③这个和average的结果是不同的 ④此外——average如果想实现如图所示的功能——需要解决的问题是多组数据如何只选择一组进行fitting? 这个很容易实现,在analysis-fitting-fit polynomial打开的对话框里面,对于其他不需要选择的组通过remove可以去除,remove键盘在input data里面的右边△里面,点击即可,即range 1、2、3等去除,而average的那个range保留就行了。 呵呵,谢谢各位的指教 ---------------- 最后遗留的问题是concentrate和average的区别? 个人认为对于同一个数据多次实验的结果拟合,concentrate更合适一些,一你问average只是不同数据的简单平均,而concentrate是一种集中性的拟合。————这样理解对吗?谢谢指教 [ Last edited by ashao on 2011-2-23 at 15:56 ] |
5楼2011-02-23 15:44:01
简单回复
信心96楼
2011-02-23 16:13
回复

















回复此楼