| 查看: 731 | 回复: 1 | |||
[交流]
国家级vs浙江省级人才项目对比 已有1人参与
|
|
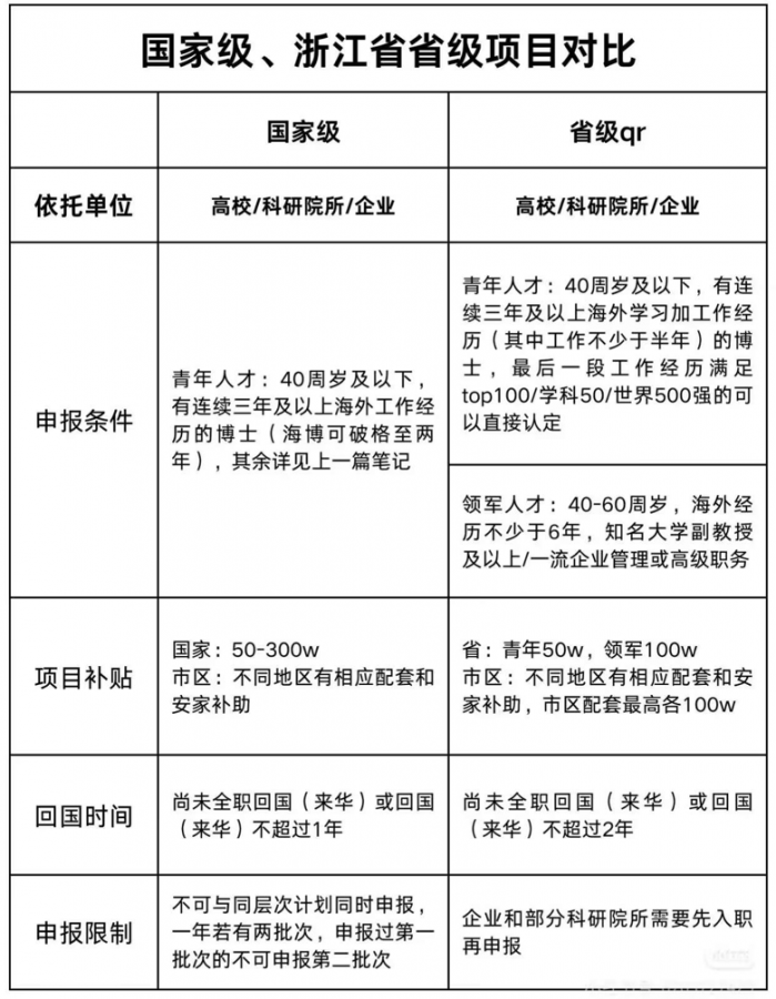
? 核心申报条件大不同 先划重点!年龄门槛都是40周岁及以下(青年人才版) - 国家级:博士学历+连续3年+海外工作经历,海博能破格到2年,要求更侧重海外工作积淀 - 浙江省级:博士学历+连续3年+海外学习/工作经历,最后一段工作经历满足top100/学科50/世界500强,直接认定!领军人才要40-60岁,海外经历不少于6年,门槛相对更灵活些 补贴差距真的香! - 国家级:直接给50-300w!还有市区配套+安家补助,实打实的资金支持 - 浙江省级:青年人才50w,领军人才100w!市区配套最高还能再拿100w,叠加下来超丰厚! ? 回国时间限制要记牢 - 国家级:回国(来华)不超过1年,时间卡得超严格! - 浙江省级:回国(来华)不超过2年,给了大家更多筹备缓冲期 ?? 申报限制别踩坑 - 国家级:不可同层次计划同时申报,一年两批次的话,报了第一批就不能报第二批! - 浙江省级:企业和部分科研院所得先入职再申报,提前做好入职准备很重要 总结:想冲高额度、时间充裕且能等申报批次的,选国家级;回国时间稍晚、想快速认定拿补贴的,浙江省级更适配! 发自小木虫IOS客户端 |
» 猜你喜欢
售SCI一区T0P文章,我:8.O.5.5.1.O.5.4,科目齐全,可+急
已经有3人回复
评审有感
已经有27人回复
论文撤稿了
已经有7人回复
售SCI一区T0P文章,我:8.O.5.5.1.O.5.4,科目齐全,可+急
已经有4人回复
售SCI一区T0P文章,我:8.O.5.5.1.O.5.4,科目齐全,可+急
已经有3人回复
售SCI一区T0P文章,我:8.O.5.5.1.O.5.4,科目齐全,可+急
已经有3人回复
售SCI一区T0P文章,我:8.O.5.5.1.O.5.4,科目齐全,可+急
已经有5人回复
售SCI一区T0P文章,我:8.O.5.5.1.O.5.4,科目齐全,可+急
已经有4人回复
河北省自然科学基金
已经有9人回复
售SCI一区T0P文章,我:8.O.5.5.1.O.5.4,科目齐全,可+急
已经有8人回复
2楼2026-05-13 16:14:23












回复此楼
10