| ²é¿´: 34 | »Ø¸´: 0 | |||
BetterGenгæ (СÓÐÃûÆø)
|
[½»Á÷]
ÖÐÖ×ÍŶÓÖØ´óÍ»ÆÆ£¡STING¼¤¶¯¼Á´Ì¼¤TNF-¦Á·ÖÃÚ£¬ÔöÇ¿mRNAÒßÃ翹Ö×ÁöЧӦ
|
|
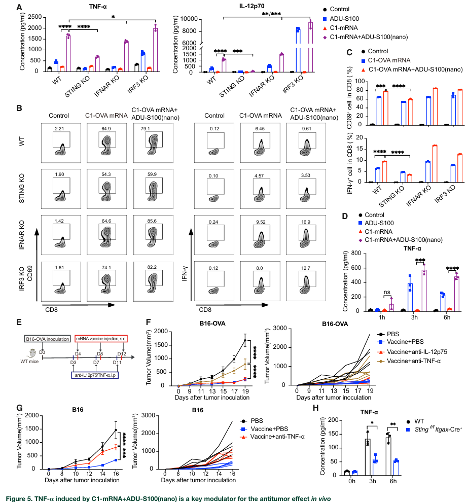
½üÈÕ£¬ÖÐɽ´óѧÖ×Áö·ÀÖÎÖÐÐÄÏÄС¿¡¿ÎÌâ×éÁªºÏÄÏ·½Ò½¿Æ´óѧ¡¢Ïã¸Û¿Æ¼¼´óѧ£¨¹ãÖÝ£©µÈµ¥Î»£¬ÔÚ¹ú¼Ê¶¥¼¶»ùÒòÖÎÁÆÆÚ¿¯Molecular Therapy£¨IF 12£©·¢±íÖØ°õÑо¿³É¹û£¬³É¹¦ÆÆ½âmRNAÖ×ÁöÒßÃç¡°ÁÆÐ§²»×㡱µÄ¹Ø¼üÄÑÌâ¡£ ÍŶӴ´ÐÂÐÔÀûÓÃSTING¼¤¶¯¼ÁADU-S100×÷Ϊ»ùÓÚC1Ö¬ÖÊÄÉÃ׿ÅÁ£µÄmRNAÒßÃçµÄ×ô¼Á£¬ÏÔÖøÔöÇ¿ÁËÒßÃçµÄ¿¹Ö×ÁöЧ¹û£»½øÒ»²½·¢ÏÖ£¬STING¼¤¶¯¼Á×÷Ϊ×ô¼ÁµÄmRNAÖ×ÁöÔÚÌåÄÚÖ÷ÒªÒÀÀµÓÚTNF-¦ÁÐźÅͨ·£¬¶ø·Ç´«Í³¹ÛÄîÉϵÄIÐ͸ÉÈÅËØÊµÏÖ¿¹Ö×ÁöЧ¹ûµÄÌáÉý¡£ÀûÓø÷½·¨£¬´òÔì³öÒ»¿î¼«¼ò¡¢°²È«¡¢¸ßЧµÄÐÂÐͰ©Ö¢ÒßÃçÆ½Ì¨£¬ÔÚ¶àÖÖʵÌåÁöÄ£ÐÍÖÐʵÏÖÏÔÖø¿¹Ö×ÁöЧ¹û£¬ÎªµÍÃâÒßÔÐÔÖ×ÁöÖÎÁÆ´øÀ´È«ÐÂÏ£Íû¡£ Ò»¡¢Ñо¿±³¾°£ºmRNAÖ×ÁöÒßÃçDZÁ¦¾Þ´ó£¬È´Óö¡°Ì컨°å¡± mRNAÒßÃçÆ¾½èÑз¢¿ì¡¢°²È«ÐԸߡ¢¿É¾«×¼±àÂëÖ×Áö¿¹ÔµÈÓÅÊÆ£¬³ÉΪ°©Ö¢ÃâÒßÖÎÁƵġ°Ã÷ÐÇÈüµÀ¡±¡£ ÏÄС¿¡ÍŶÓÁªºÏÎâ¾ûÍŶÓǰÆÚÒÑÑз¢³öC1Ö¬ÖÊÌåmRNAÄÉÃ×ÒßÃç¡£C1Ö¬ÖÊ¿ÅÁ£¿É¸ßЧµÝËÍmRNA£¬×Ô´øTLR4ͨ·×ô¼Á»îÐÔ£¬ÔÚÔ¤·ÀÓëÖÎÁÆÄ£ÐÍÖÐÕ¹ÏÖÁ¼ºÃ¿¹Ö×ÁöЧ¹û£»µ«Ãæ¶ÔµÍÃâÒßÔÐÔ¡¢ÃâÒßÒÖÖÆµÄʵÌåÁö£¬ÈÔÎÞ·¨³¹µ×Çå³ýÖ×Áö¡£ÈçºÎ½øÒ»²½¡°µãȼ¡±ÃâÒßϵͳ¡¢Í»ÆÆÁÆÐ§Æ¿¾±£¬³ÉΪؽ´ý½â¾öµÄºËÐÄÎÊÌâ¡£ ¶þ¡¢ÎÄÕºËÐÄÒªµã 1. C1-mRNAÒßÃçÓëSTING¼¤¶¯¼Á×ô¼ÁÁªÓã¬ÈÃÒßÃç¡°»ðÁ¦È«¿ª¡± Ñо¿ÍŶÓÔÚÌåÍâÑéÖ¤C1-mRNA(C1×÷ΪTLR4¼¤¶¯¼Á)ÓëSTING¼¤¶¯¼Á c-di-AMPÁªÓöÔBMDCsÓëTϸ°û»î»¯µÄÓ°Ïì¡£½á¹ûÏÔʾ£¬C1-mRNA+c-di-AMP¿ÉÏÔÖøÓÕµ¼IFN-¦Á1/¦Â1¡¢IL-12a ±í´ï£¨Í¼2A£©£¬Ï¸°ûÉÏÇåIL-12p70¡¢IFN-¦Áµ°°×ˮƽÉý¸ß£¨Í¼2B£©¡£ ΪȷÈÏIFN-1ÃâÒß¼¤»îЧӦÊÇ·ñÒÀÀµ STING£¬Ñо¿ÍŶÓÔÚÒ°ÉúÐÍÓëÊ÷ͻ״ϸ°ûÌØÒìÐÔSTINGÌõ¼þÇóýСÊóÀ´Ô´µÄÊ÷ͻ״ϸ°ûÖнøÐÐÑéÖ¤¡£½á¹ûÏÔʾ£¬STINGȱÏÝϸ°ûÖÐC1-mRNA+c-di-AMPÓÕµ¼µÄIFN-¦Á¡¢IFN-¦Â·ÖÃÚÏÔÖøµÍÓÚÒ°ÉúÐÍϸ°û£¨Í¼2C£©¡£ Á÷ʽ½á¹ûÏÔʾ£¬C1-mRNA+c-di-AMP¿ÉÏÔÖøÉϵ÷Ê÷ͻ״ϸ°û±íÃæCD40¡¢CD83¡¢CD86µÈ¹²´Ì¼¤·Ö×Ó±í´ï(ͼ2D£©£¬´Ù½øÊ÷ͻ״ϸ°û³ÉÊìÓë»î»¯£»Óú¬OVA257-264±íλµÄC1-mRNA+c-di-AMP´¦ÀíµÄÊ÷ͻ״ϸ°ûÓëOT-I Tϸ°û¹²ÅàÑøºó£¬Tϸ°û·ÖÃÚIFN-¦ÃˮƽÏÔÖø¸ßÓÚC1mRNA×é(ͼ2E£©¡£Í¬Ê±£¬C1-OVA mRNA+c-di-AMP¿ÉÏÔÖøÉϵ÷ MHCI Óë MHCI SIINFEKL ±í´ï£¨Í¼2F£©¡£ 2. ADUS100 ÔÚÌåÄÚÔöÇ¿ C1mRNA ÒßÃ翹Ö×Áö»îÐÔ ADU-S100ÊǺϳÉÐÍ»·¶þºËÜÕËáSTING¼¤¶¯¼Á£¬ÌåÄÚÎȶ¨ÐÔ¸üÓÅ£¬¿ÉÓÕµ¼¸ü¸ßˮƽIFNÓëTNF-¦Á¡¢IL-6µÈ´ÙÑ×ϸ°ûÒò×Ó£¬ÌåÄÚ¿¹Ö×ÁöЧ¹û¸ü¼Ñ¡£Ñо¿·¢ÏÖC1mRNA+ADUS100 (nano)¾¡¹ÜδÔÚÌåÍâδÓÕµ¼¸ü¸ßˮƽÊ÷ͻ״ϸ°ûIFN-¦Â£¬µ«ÌåÄÚÃâÒߺóСÊóѪÇåIFN-¦ÂÏÔÖøÉϵ÷£¨Í¼3A¡¢B£©£»ÓÃЯ´øOVAµÄmRNAÃâÒßB16-OVAºÉÁöСÊ󣬽á¹ûÏÔʾC1-OVA mRNA+ADU-S100 (nano)ÔÚB16-OVAÖ×ÁöÄ£ÐÍÖÐÕ¹ÏÖÇ¿¿¹Ö×ÁöЧ¹û£¬ÏÔÖøÑÓ³¤ºÉÁöСÊóÉú´æÆÚ£¨Í¼CºÍD£©£»ÓÃÁ÷ʽϸ°ûÊõ·ÖÎöÒýÁ÷ÁܰͽáÓëÆ¢ÔàTϸ°û»î»¯£¬½á¹ûÏÔʾC1-mRNA+ADU-S100(nano)ÃâÒßСÊóµÄTϸ°û»î»¯±êÖ¾CD69ˮƽ×î¸ß£¨Í¼E¡¢F£©£»ÓÃH2K(b)-SIINFEKLËľÛÌ壨¹º×ÔBetterGen£©¼ì²â·¢ÏÖÓÕµ¼µÄOVAËľÛÌåÌØÒìÐÔCD8+Tϸ°û±ÈÀýÏÔÖø¸ßÓÚC1-mRNA×飨ͼG£©£»Ê¹ÓÃCD8Çå³ý¿¹ÌåÔ¤´¦Àíºó£¬ÒßÃçµÄÖ×ÁöÒÖÖÆÐ§¹ûÍêÈ«Ïûʧ£¬Ö¤ÊµCD8+Tϸ°ûÊǸÃÒßÃçÌåÄÚÒÖÁöµÄ¹Ø¼ü½éµ¼Õߣ¨Í¼H£©¡£ Figure 3. Antitumor effect of combining C1-mRNA with STING agonist ADU-S100 in nanoparticles in vivo 3¡¢ÒßÃçÓÕµ¼µÄTNF-¦Á·ÖÃÚÊÇÌåÄÚ¿¹Ö×ÁöЧ¹û¹Ø¼üµ÷¿ØÒò×Ó ÓÃC1-mRNA+ADU-S100 (nano)ÒßÃç´Ì¼¤Ò°ÉúÐÍ¡¢STINGÇóý¡¢IFNARÇóý¡¢IRF3ÇóýµÄÊ÷ͻ״ϸ°û£¬·¢ÏÖSTINGÇóýϸ°ûÖÐIL-12p70ºÍTNF-¦ÁÒò×Ó·ÖÃÚÏÔÖøÏ½µ£¬µ«ÔÚÆäËûϸ°ûϵÖÐϸ°ûÒò×Ó·ÖÃÚ²»ÊÜÓ°Ï죨ͼ5A£©£»ÒÔ²»Í¬»ùÒòÐÍÊ÷ͻ״ϸ°ûΪ¿¹Ô³ÊµÝϸ°û¼¤»î OT-I T ϸ°û£¬½á¹ûÏÔʾ STING ȱÏÝÏÔÖøÏ÷ÈõTϸ°û»î»¯£¬¶øIFNAR¡¢IRF3ȱÏÝÎÞÓ°Ï죨ͼ5BºÍC£©£¬Ö¤ÊµÊ÷ͻ״ϸ°ûSTING Êǵ÷¿ØÓÐЧÃâÒßÓ¦´ð¿¹Ô³ÊµÝµÄ±ØÐèÒò×Ó¡£ ½øÒ»²½ÔÚÌåÄÚÑéÖ¤TNF-¦ÁÓëIL-12µÄ×÷ÓãºÒßÃç´¦ÀíºóСÊóѪÇåTNF-¦ÁÏÔÖøÉϵ÷£¬IL-12p70 Ũ¶È¹ýµÍδ¼ì³ö£¨Í¼5D£©¡£Ê¹ÓÃTNF-¦ÁÖкͿ¹Ìå¿ÉÏÔÖøÏ÷ÈõÒßÃ翹Ö×ÁöЧ¹û£¬¶ø IL-12p75ÖкͿ¹ÌåÎÞÓ°Ï죨ͼ5EºÍF£©¡£Í¬Ê±×è¶ÏTNF-¦ÁÓëIFNAR£¬Ð§¹ûÓëµ¥ÓÃTNF-¦Á×è¶ÏÒ»Ö£¨Í¼5F£©¡£ÔÚB16Ò°ÉúÐÍÖ×ÁöÄ£ÐÍÖУ¬TNF-¦Á×è¶ÏͬÑùÏÔÖøÏ÷ÈõÒßÃçЧ¹û£¨Í¼5G£©¡£´ËÍ⣬ÒßÃçÓÕµ¼µÄTNF-¦Á²úÉúÔÚSTINGÇóýСÊóÖÐÍêÈ«Ïûʧ£¨Í¼5H£©¡£×ÛÉÏ£¬TNF-¦ÁÊÇSTINGͨ·ÏÂÓε÷¿ØÒßÃçÌåÄÚ¿¹Ö×Áö»îÐԵĺËÐÄÒò×Ó¡£ С½á£º ±¾Ñо¿¿ª·¢ÁËC1-mRNA+ADU-S100(nano)ÓÅ»¯Ðͼ«¼òÖ×ÁöÒßÃ磬½«C1-mRNA ÄÉÃ×ÒßÃçÓëSTING¼¤¶¯¼ÁADU-S100ÁªÓÃÓÃÓÚÖ×ÁöÃâÒßÖÎÁÆ¡£¸ÃÒßÃç¿ÉÓÐЧ´Ù½ø¿¹Ô³ÊµÝϸ°û»î»¯¡¢ÔöÇ¿Tϸ°û»î»¯£¬²¢ÒÔSTINGÒÀÀµ·½Ê½Í¨¹ýTNF-¦Á²úÉúÌáÉý¿¹Ö×ÁöЧ¹û£¬ÎªÖ×ÁöÖÎÁÆÌṩÁ˾ßÓÐת»¯Ç±Á¦µÄÐÂÐÍÃâÒßÖÎÁÆ·½Ê½¡£ ÔÎÄÁ´½Ó£ºhttps://linkinghub.elsevier.com/retrieve/pii/S1525001625007610 |
» ²ÂÄãϲ»¶
ÑÐÈýʵÑéÇóÖ¸µ¼
ÒѾÓÐ0È˻ظ´
½ðÊô²ÄÁ϶à³ß¶È¼ÆËãÄ£Äâ¼¼ÊõÓëÓ¦ÓãºÎ¢¹Û»úÀíµ½ºê¹ÛÐÔÄܵɹ¤×÷
ÒѾÓÐ0È˻ظ´
Ò©ÀíѧÂÛÎÄÈóÉ«/·ÒëÔõôÊÕ·Ñ?
ÒѾÓÐ111È˻ظ´
½Î÷¿Æ¼¼Ê¦·¶´óѧ07ÉúÎïѧºÍ08ÉúÎïÓëÒ½Ò©
ÒѾÓÐ28È˻ظ´
¡¾ÕÐÆ¸¡¿Çå±±£¨¼ÃÄÏ£©ÉúÎï¿Æ¼¼ÕÐÆ¸AIÖÆÒ©Ñз¢¼ÆËãÈ˲Å
ÒѾÓÐ18È˻ظ´
100701ҩѧרҵÕе÷¼Á£¬5¸öÃû¶î£¬Ò©Îﻯѧרҵ£¬Ö÷ÒªÊÇÌìȻҩÎﻯѧ·½Ïò¼ÓÒ©Àí
ÒѾÓÐ4È˻ظ´
¡¾2026 ˶ʿµ÷¼Á¡¿ È«¹úÖØµãʵÑéÊÒ Ò©Ñ§ »¯Ñ§ ÉúÎïѧ ÉúÎïÓëÒ½Ò©
ÒѾÓÐ0È˻ظ´
ҩѧ »¯Ñ§ ÉúÎïѧ ÉúÎïÓëÒ½Ò© ºÓÄÏʦ·¶´óѧ¿¹²¡¶¾ÐÔ´«È¾²¡´´ÐÂÒ©ÎïÈ«¹úÖØµãʵÑéÊÒ
ÒѾÓÐ0È˻ظ´
½Î÷ʦ´ó»¯Ñ§¹¤³ÌѧԺµ÷¼Á½ñÍí0µã¿ª·Å£¡ ȱ¶î100¸ö£¬Ëٳ壡
ÒѾÓÐ13È˻ظ´
» ±¾Ö÷ÌâÏà¹ØÉ̼ÒÍÆ¼ö: (ÎÒÒ²ÒªÔÚÕâÀïÍÆ¹ã)














»Ø¸´´ËÂ¥
