Znn3bq.jpeg
±±¾©Ê¯ÓÍ»¯¹¤Ñ§Ôº2026ÄêÑо¿ÉúÕÐÉú½ÓÊÕµ÷¼Á¹«¸æ
²é¿´: 29  |  »Ø¸´: 2
¡¾Óн±½»Á÷¡¿»ý¼«»Ø¸´±¾Ìû×Ó£¬²ÎÓë½»Á÷£¬¾ÍÓлú»á·ÖµÃ×÷Õß snoopyzxx µÄ 198 ¸ö½ð±Ò £¬»ØÌû¾ÍÁ¢¼´»ñµÃ 1 ¸ö½ð±Ò£¬Ã¿ÈËÓÐ 1 ´Î»ú»á

snoopyzxx

ľ³æ (ÖøÃûдÊÖ)


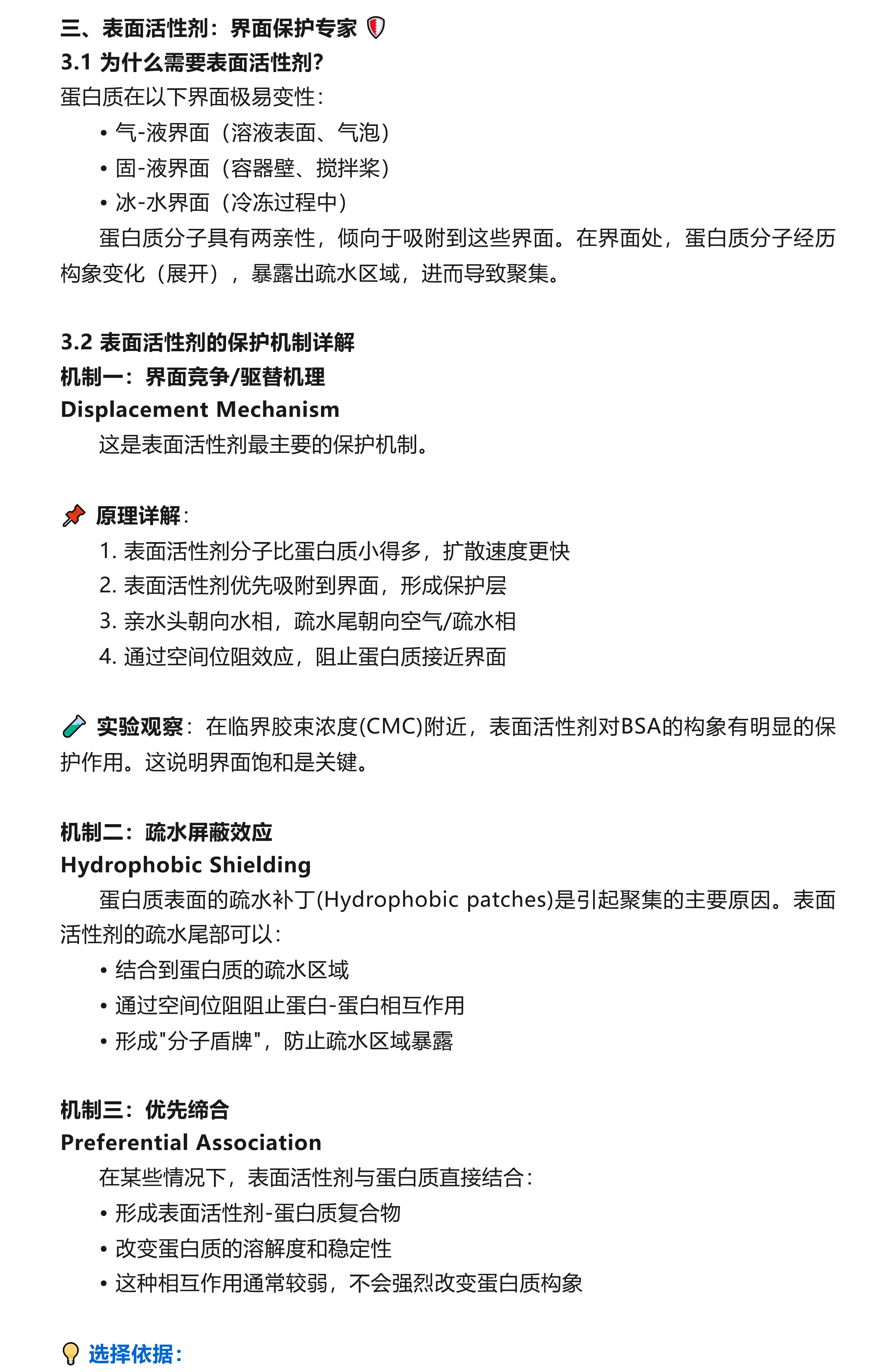
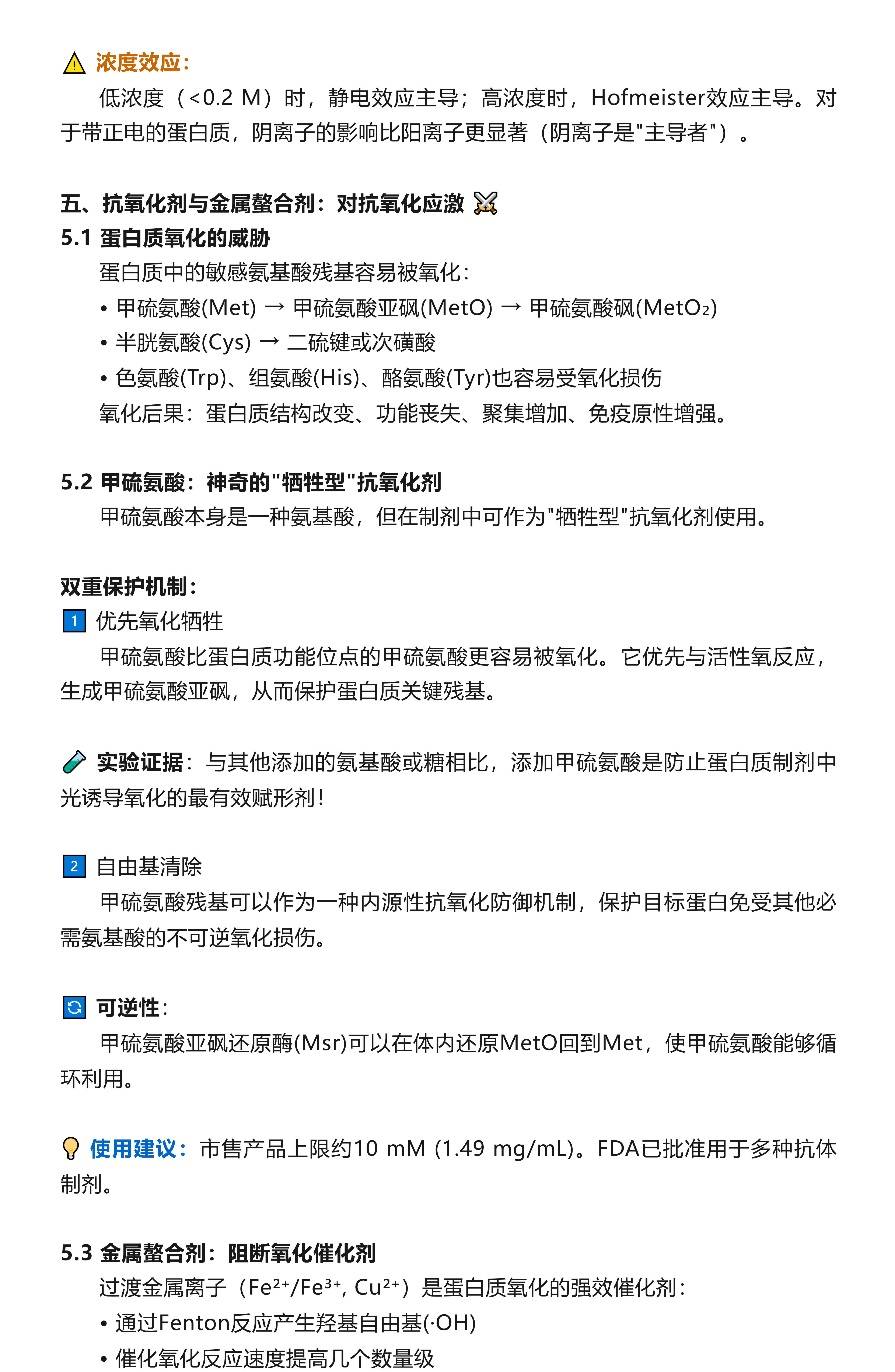
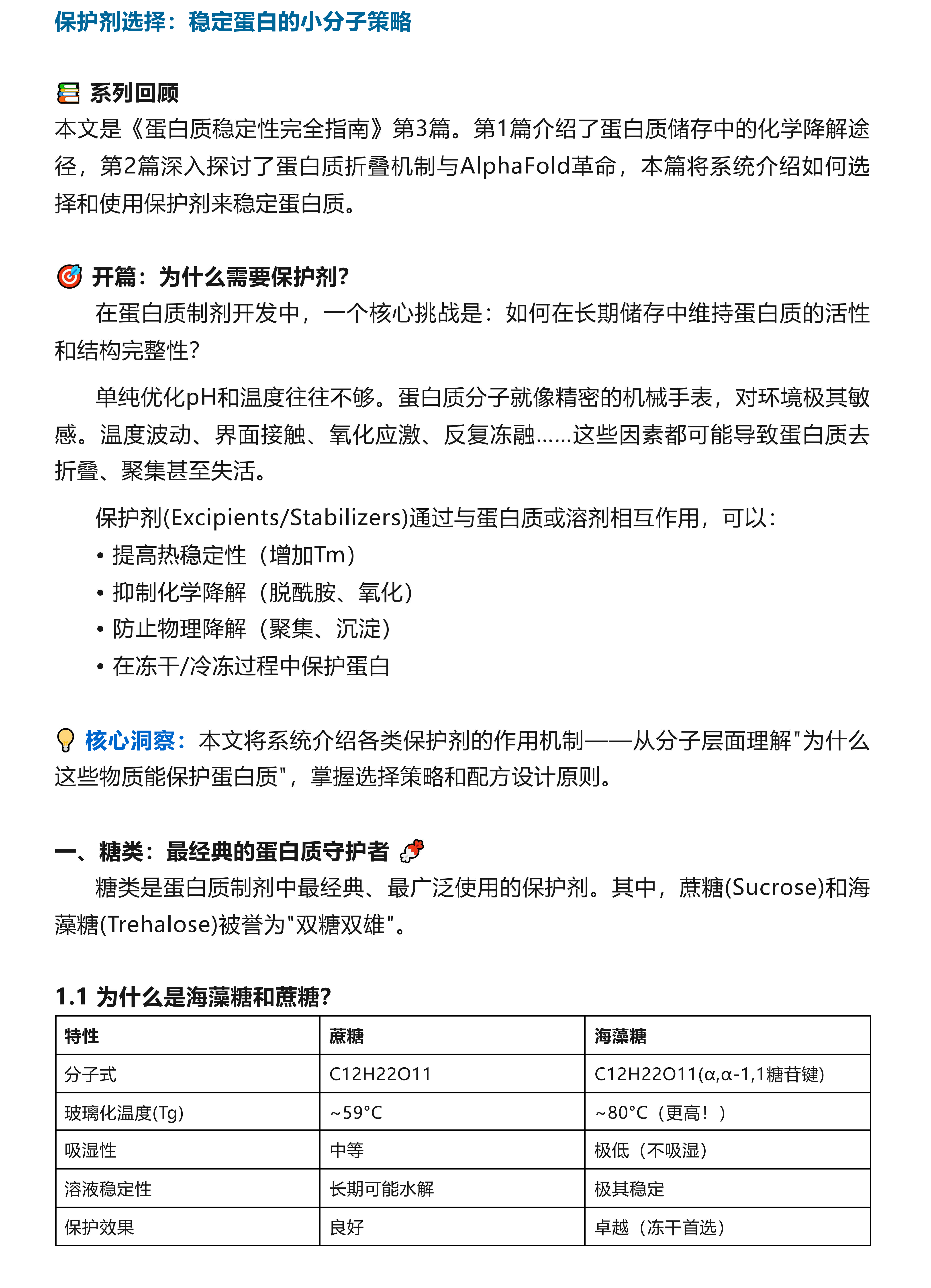
[½»Á÷] µ°°×ÖÊÎȶ¨ÐÔ֮С·Ö×Ó±£»¤¼ÁÑ¡Ôñ

·ÖÏíһƪÎÄÕÂ

µ°°×ÖÊÎȶ¨ÐÔ֮С·Ö×Ó±£»¤¼ÁÑ¡Ôñ


µ°°×ÖÊÎȶ¨ÐÔ֮С·Ö×Ó±£»¤¼ÁÑ¡Ôñ-1


µ°°×ÖÊÎȶ¨ÐÔ֮С·Ö×Ó±£»¤¼ÁÑ¡Ôñ-2


µ°°×ÖÊÎȶ¨ÐÔ֮С·Ö×Ó±£»¤¼ÁÑ¡Ôñ-3


µ°°×ÖÊÎȶ¨ÐÔ֮С·Ö×Ó±£»¤¼ÁÑ¡Ôñ-4


µ°°×ÖÊÎȶ¨ÐÔ֮С·Ö×Ó±£»¤¼ÁÑ¡Ôñ-5


µ°°×ÖÊÎȶ¨ÐÔ֮С·Ö×Ó±£»¤¼ÁÑ¡Ôñ-6


µ°°×ÖÊÎȶ¨ÐÔ֮С·Ö×Ó±£»¤¼ÁÑ¡Ôñ-7


µ°°×ÖÊÎȶ¨ÐÔ֮С·Ö×Ó±£»¤¼ÁÑ¡Ôñ-8


µ°°×ÖÊÎȶ¨ÐÔ֮С·Ö×Ó±£»¤¼ÁÑ¡Ôñ-9
»Ø¸´´ËÂ¥

» ²ÂÄãϲ»¶

» ±¾Ö÷ÌâÏà¹ØÉ̼ÒÍÆ¼ö: (ÎÒÒ²ÒªÔÚÕâÀïÍÆ¹ã)

» ÇÀ½ð±ÒÀ²£¡»ØÌû¾Í¿ÉÒԵõ½:

²é¿´È«²¿É¢½ðÌù

ÒÑÔÄ   »Ø¸´´ËÂ¥   ¹Ø×¢TA ¸øTA·¢ÏûÏ¢ ËÍTAºì»¨ TAµÄ»ØÌû
¼òµ¥»Ø¸´
2026-04-07 18:18   »Ø¸´  
snoopyzxx(½ð±Ò+1): лл²ÎÓë
shenrenren3Â¥
2026-04-07 18:51   »Ø¸´  
snoopyzxx(½ð±Ò+1): лл²ÎÓë
Ïà¹Ø°æ¿éÌø×ª ÎÒÒª¶©ÔÄÂ¥Ö÷ snoopyzxx µÄÖ÷Ìâ¸üÐÂ
×î¾ßÈËÆøÈÈÌûÍÆ¼ö [²é¿´È«²¿] ×÷Õß »Ø/¿´ ×îºó·¢±í
[¿¼ÑÐ] ¼ÆËã»ú11408 287 Çóµ÷¼Á +3 LiLe5 2026-04-07 3/150 2026-04-07 23:15 by shanqishi
[¿¼ÑÐ] 326Çóµ÷¼Á +5 9ahye 2026-04-02 6/300 2026-04-07 21:37 by lijunpoly
[¿¼ÑÐ] 0703×Ü·Ö331Çóµ÷¼Á +16 ZY-05 2026-04-04 20/1000 2026-04-07 18:00 by À¶ÔÆË¼Óê
[¿¼ÑÐ] 307Çóµ÷¼Á +3 Youth@@ 2026-04-07 3/150 2026-04-07 09:25 by СºÚ²»ÅÂÄÑ
[¿¼ÑÐ] 0703»¯Ñ§ +9 goldtt 2026-04-02 11/550 2026-04-06 10:35 by Î޼ʵIJÝÔ­
[¿¼ÑÐ] ÉúÎïÓëÒ½Ò©086000µ÷¼ÁÒ»Ö¾Ô¸Î÷±±Å©ÁÖ320·Ö +3 ÃÀÃÀŮʿ 2026-04-03 3/150 2026-04-05 21:55 by ѧԱ8dgXkO
[¿¼ÑÐ] 085500»úеר˶³õÊÔ288Çóµ÷¼Á +3 GZJguo666- 2026-04-05 3/150 2026-04-05 18:06 by jkddd
[¿¼ÑÐ] ¿¼ÑÐÉúÎïѧ¿¼AÇø211£¬³õÊÔ322£¬¿ÆÄ¿Éú»¯ºÍÉúÎï×ۺϣ¬Çóµ÷¼Á +6 ¡£¡£¡£54 2026-04-03 6/300 2026-04-05 14:54 by JOKER0401
[¿¼ÑÐ] 282µç×ÓÐÅÏ¢0854ר˶µ÷¼Á +4 202451007219 2026-04-02 6/300 2026-04-04 21:55 by laoshidan
[¿¼ÑÐ] ÇóÉúÎïѧµ÷¼Á +14 15172915737 2026-04-01 14/700 2026-04-04 20:13 by babysonlkd
[¿¼ÑÐ] 272Çóµ÷¼Á +4 Ëɰس£Çà5 2026-04-03 4/200 2026-04-04 17:03 by babysonlkd
[¿¼ÑÐ] ²ÄÁÏ¿ÆÑ§Ó빤³Ì¿¼ÑÐ +10 Õü¾ÈÆ¤ÌØÍÐÏÈÉú 2026-04-02 10/500 2026-04-03 23:57 by userper
[¿¼ÑÐ] 320µ÷¼Á +4 ũҵ¹¤³ÌÓëÐÅÏ¢¼ 2026-04-03 4/200 2026-04-03 21:40 by lbsjt
[¿¼ÑÐ] 320Çóµ÷¼Á +5 Õñ¡ªTZ 2026-04-02 5/250 2026-04-03 14:42 by fxue1114
[¿¼ÑÐ] 11408£¬284·Ö£¬¶þÕ½Õæ³ÏÇóµ÷¼Á +4 12.27 2026-04-02 4/200 2026-04-03 14:14 by dxiaoxin
[¿¼ÑÐ] 321Çóµ÷¼Á +17 y-yh 2026-04-01 20/1000 2026-04-03 12:57 by y-yh
[¿¼ÑÐ] 312Çóµ÷¼Á +4 ÉÞÔÂÉ« 2026-04-02 5/250 2026-04-03 08:21 by fangshan711
[¿¼ÑÐ] ¿¼Ñе÷¼Á +3 Àîľ×Ó0120 2026-04-02 5/250 2026-04-02 21:45 by dongzh2009
[¿¼ÑÐ] 08¹¤¿ÆÇóµ÷¼Á290·Ö +5 1314Åõ»¨ 2026-04-02 8/400 2026-04-02 13:16 by ÇÇßÕßÕßÕ
[¿¼ÑÐ] Ò»Ö¾Ô¸±±½»²ÄÁϹ¤³Ì×Ü·Ö358 +5 cs0106 2026-04-01 7/350 2026-04-01 11:45 by wangjy2002
ÐÅÏ¢Ìáʾ
ÇëÌî´¦ÀíÒâ¼û