| 查看: 127 | 回复: 7 | |||
| 【有奖交流】积极回复本帖子,参与交流,就有机会分得作者 delighted崔 的 43 个金币 ,回帖就立即获得 1 个金币,每人有 1 次机会 | |||
[交流]
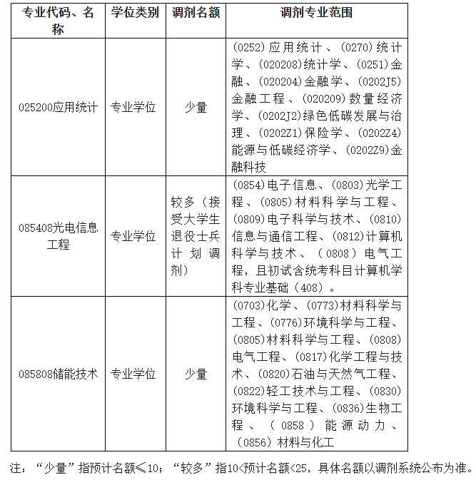
江西水利电力大学-理学院-能源动力(储能技术)085808专硕点-接收调剂
|
|||
|
详情链接:https://sciences.juwp.edu.cn/info/9367/66195.htm 三、复试时间、内容及安排流程 1. 复试时间 复试具体安排和要求详见研究生院官网《江西水利电力大学2026年硕士研究生招生调剂考生复试的通知》。 2. 复试内容 根据《方案》,复试内容包括专业课考核(专业课笔试科目)、综合素质面试、外语能力测试、思想政治品德考核和体检。具体如下: (1)专业课考核(专业课笔试科目)(总分100分) 重点考核理论知识掌握情况,以及利用所学理论知识发现、分析和解决专业问题的能力;对本专业方向发展动态的了解情况以及在本专业领域发展的潜力。线上复试考核由考生以面试的形式随机作答。 储能技术复试科目:材料导论。同等学力加试科目:新能源材料、储能原理与技术。 应用统计复试科目:概率论与数理统计。同等学力加试科目:多元统计分析,抽样调查理论与方法。 光电信息工程复试科目:光电子材料与器件。同等学力加试科目:光学、材料科学与基础。 参考书目详见我校研究生院发布的《江西水利电力大学2026年硕士研究生招生专业目录及参考书目》。 (2)综合素质面试(总分100分) 考核内容包括但不限于:思想政治素质和道德品质;创新精神和创新能力;理论知识和应用技能掌握程度、利用所学理论发现、分析和解决问题的能力;对报考专业发展动态了解以及在本专业发展潜力;科研和社会工作能力、实践经历;事业心、责任感、协作性和心理素质以及举止礼仪和表达能力等。 (3)外语能力测试(50分) 每位考生面试时间原则约10分钟左右。重点考查考生运用外语知识与技能进行听说交流的能力。 (4)加试 同等学力考生,根据专业目录中的加试科目加试;加试成绩须合格,分数不计入复试总成绩。 3. 复试安排及流程 (1)复试安排 外语能力测试由外国语学院协助制定考核方式和评分标准。专业课考核、综合素质面试、同等学力加试科目的命题考试等工作由理学院组织。 专业课考核:满分100分。根据学生报考情况,学院成立理学院网络远程复试考核小组,考核小组成员从理学院硕士点专家库中随机抽取。 具体要求:(1)考核时间:每位考生15分钟左右;(2)考核专家人数:一般不少于5人(含工作人员1人);(3)专业考核内容:在复试科目的考试大纲范围内命制一定数量的考题库,每套考题由1-2道客观题型和1-2道综合题型组成。客观性考题分值占60%,综合性考题分值占40%。学生随机抽取一套考题,采用口头直接回答的模式当场作答。考核专家根据考生回答情况,对照参考答案现场评分,所有专家的平均成绩记为专业课考核的成绩。 综合素质面试:满分100分,与专业课考核同步。 具体要求:(1)考核时间:每位考生15分钟左右;(2)面试专家人数:一般不少于5人(含工作人员1人);(3)综合面试考核内容:面试专家通过学生自我介绍和问答形式对学生的思想品德、专业知识、综合素质、实践能力、创新创业能力以及个人研究生期间规划等内容进行考核。面试专家根据学生面试表现赋予成绩,所有专家的平均成绩记为综合面试成绩。 以上复试全程录音录像并由复试工作小组秘书进行现场记录,音视频及现场记录资料交研究生院保管。 同等学力加试:加试采用笔试的方式进行,由复试小组秘书将试题传给考生,考生在独立环境内完成,并在规定时间内将试题答案拍照或扫描后传回复试小组秘书。加试成绩须合格,分数不计入复试总成绩。 (2)复试流程 (一)提交资格审查材料。须提交下列材料: ①有效的第二代居民身份证件原件及复印件。 ②初试准考证原件及复印件。 ③本人签字的《硕士研究生诚信复试承诺书》。 ④学历证明:毕业证、学位证;《教育部学历证书电子注册备案表》;不能在线验证的,需提供教育部《中国高等教育学历认证报告》;应届生提供学生证、从学信网下载的电子版《学籍在线验证报告》,自考提供自考准考证。 ⑤报考“退役大学生士兵”专项硕士计划的考生还应当提交《入伍批准书》和《退出现役证》复印件。 ⑥个人简历。 ⑦其他补充材料:考生根据本人情况,可补充提供本科学习成绩单、毕业论文(设计)摘要、科研成果、获奖证明、专家推荐信及其他能反映研究能力和创新潜质等的材料。 上述证件扫描后并整合后(文件名称以“报考专业+姓名+本科学校”命名)发送至邮箱1978639641@qq.com (邮件主题为“资格审查+报考专业+姓名+本科学校”)。 (二)线上考场身份核验 考生进入线上复试考场时或其他需要确认身份的情形,均需对考生身份进行核验,请考生手持本人身份证、毕业证书原件(应届本科毕业生须核验学生证)和准考证正面放在胸前面对摄像头保持三秒,等待工作人员确认,并等待复试专家宣布“复试开始”。凡不符合报考条件者或者信息不符者不予复试。 (三)专业课考核。 学院二级管理员根据《招生远程面试系统操作手册》,为考生随机安排好面试顺序和考场。学院复试小组采用“集中模式”,在同一个场地,对考生进行复试,并当场打分(具体见复试安排说明)。详细规程见研招网相关操作手册。 (四)综合素质面试。与专业课考核同步。 (五)学院公布成绩、公示录取名单、上报复试录取相关材料。 (六)拟录取考生提供政审、体检等材料。 四、成绩计算与录取 1.成绩计算 (1)思想政治品德考核及体检不作量化考核,但考核结果不合格者不予录取。 (2)加试科目单科满分100分,加试科目成绩不计入复试总成绩,但加试不合格者(低于60分)不予录取。 (3)复试总成绩满分250分,低于150分的考生原则上不予录取。复试总成绩=外语能力测试+专业课考核成绩+综合面试成绩。 (4)复试总成绩与初试总成绩之和为录取总成绩(各项成绩均折合成百分制),计算公式为:录取总成绩=考生初试总成绩/初试满分×100×50%+考生复试总成绩/复试满分×100×50%。 2.录取 (1)按照参加复试的考生总成绩排序,从高分到低分依次择优录取,提出拟录取名单,确定录取类别,如遇总成绩分数相同时初试成绩高的优先录取,初试成绩亦相同时初试统考科目成绩高的优先录取。 (2)拟录取名单报研究生院审定后,在学院官网上公布。 (3)拟录取考生须在复试结果公布后按要求及时办理调剂录取手续(在规定时间内到“全国硕士研究生招生调剂服务系统”内接受“待录取”),否则将取消拟录取资格。 (4)体检:调剂拟录取考生在规定时间内提交一份二级甲等及以上医院的常规体检报告,在规定时间内寄至招生学院。录取考生入学时须参加学校统一组织的体检。 (5)政审:拟录取考生登录学校研究生教育网站下载《思想政治情况鉴定表》,由学习或工作单位进行品行鉴定后,在规定时间内寄至招生学院。 (6)调档:拟录取考生凭调档函在档案所属单位调取档案,在规定时间内寄至研招办。 (7)拟录取名单报学校研究生招生委员会研究、审核、公示无异议后,报江西省教育考试院和教育部录检。经教育部录检合格的为正式录取的考生。 五、其它 本细则办法由江西水利电力大学理学院解释。如教育部、江西省高等教育招生考试委员会、江西省教育考试院对2026年硕士研究生复试录取工作有新的规定,按新规定执行。 理学院:刘老师 0791-88356859 调剂咨询QQ群:213740233 理学院 2026年4月4日 |
» 猜你喜欢
0854求调剂
已经有9人回复
材料工程专业日语生求调剂
已经有6人回复
071000生物学,一志愿深圳大学296分,求调剂
已经有6人回复
调剂
已经有5人回复
本科郑州大学,一志愿华东师范大学282求调剂
已经有12人回复
一志愿211,化学学硕,310分,本科重点双非,求调剂
已经有8人回复
化工学硕 285求调剂
已经有14人回复
312求调剂
已经有17人回复
生物调剂
已经有6人回复
一志愿哈工大,初试329,求环境科学与工程调剂!
已经有9人回复
» 本主题相关商家推荐: (我也要在这里推广)
» 抢金币啦!回帖就可以得到:
河北大学招收生物与医药专业调剂考生
+1/758
招化学相关专业硕士调剂生
+1/89
华侨大学 材料专业 接收考研调剂
+1/88
欢迎优秀考生调剂江西理工大学稀土学院
+1/86
广西大学农学院硕士研究生调剂(限报考专业09开头)4月8日开通调剂系统
+2/46
考研调剂-能源动力、动力工程及工程热物理、新能源科学与工程、建环、材料等学科背景
+1/42
昆明理工大学余富朝团队2026年诚招有机化学/生物化学等方向“申请-审核”博士研究生
+1/39
招收环境工程/化学工程/材料化工专业的调剂生4-5名。
+1/18
【上海调剂】985联合培养!别错过能送你去丹麦/交大/同济/中科院的神仙导师!
+1/12
重庆大学微电子与通信工程学院张磊教授课题组招收2026级博士研究生(2026年9月入学)
+1/12
★上海★上海工程技术大学·环境与资源创新中心(ICER)接收化工材料环境等学科调剂生
+1/11
齐鲁工业大学-材料方向招收两名专硕调剂
+1/11
上海工程技术大学李聪玲课题组招收调剂生
+1/8
鲁东大学-滨海生态高等研究院-水产专业考研调剂(理学、农学可调)
+1/6
武汉纺织大学全国重点实验室吕永钢教授课题组招收材料、化学、生物相关专业硕士研究生
+1/5
考研调剂
+1/5
杭州师范大学-浙江省湿地智慧监测与生态修复重点实验室团队硕士调剂公告
+1/4
济南大学天然药物化学生物学省重点实验室招收生物学、制药工程学专硕调剂
+1/4
武汉纺织大学教育部重点实验室2026年硕士调剂招生
+1/3
河南理工大学化学化工学院招收材料、化工类专业调剂研究生
+1/3
简单回复
bjdxyxy2楼
2026-04-07 09:43
回复
delighted崔(金币+1): 谢谢参与
。。 发自小木虫手机客户端
2026-04-07 10:08
回复
delighted崔(金币+1): 谢谢参与
jiaoxg4楼
2026-04-07 10:31
回复
delighted崔(金币+1): 谢谢参与





2026-04-07 12:27
回复
delighted崔(金币+1): 谢谢参与
toppaper6楼
2026-04-07 12:50
回复
2026-04-07 14:41
回复
delighted崔(金币+1): 谢谢参与
XG-WUST8楼
2026-04-07 14:46
回复
delighted崔(金币+1): 谢谢参与
up 发自小木虫IOS客户端














回复此楼