24小时热门版块排行榜    

北京石油化工学院2026年研究生招生接收调剂公告
查看: 49  |  回复: 0

qzxyhcsy

铁虫 (小有名气)

[交流] 衢院化材学院调剂信息(欢迎0854电气、0855机械、0856及各位符合的同学咨询哦)

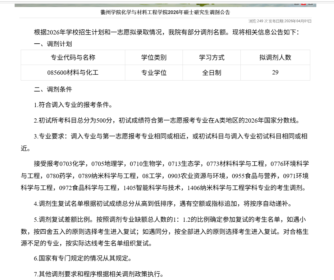
衢州学院化学与材料工程学院2026年硕士研究生调剂公告

根据2026年学校(衢州学院化学与材料工程学院)招生计划和一志愿拟录取情况,我院有部分调剂名额。现将相关信息公告如下:
一、调剂计划
专业代码与名称        学位类别        学习方式        拟调剂人数
085600材料与化工        专业学位        全日制        29
二、调剂条件
1.符合调入专业的报考条件。
2.初试所考科目总分为500分,初试成绩符合第一志愿报考专业在A类地区的2026年国家分数线。
3.专业要求:调入专业与第一志愿报考专业相同或相近,或初试科目与调入专业初试科目相同或相近。
接受报考0703化学,0705地理学,0710生物学,0713生态学,0773材料科学与工程,0776环境科学与工程,0780药学,0789纳米科学与工程,08工学,0903农业资源与环境,0955食品与营养,0971环境科学与工程,0972食品科学与工程,1405智能科学与技术,1406纳米科学与工程学科专业的考生调剂。
4.调剂生复试名单根据初试成绩总分从高到低排序,遇有空额或指标追加,将按序自动递补。
5.调剂复试差额比例。按照调剂专业缺额总人数的1:1.2的比例确定参加复试的考生名单,如遇小数,按四舍五入的原则选择考生进入复试;如遇同分,按全部进入的原则选择考生进入复试。对合格生源不足的专业,按实际达线考生名单组织复试。
6.国家有专门规定的情况从其规定。
7.其他调剂要求和程序根据相关调剂政策执行。

我校建立了多元奖助体系,设立国家奖学金、学业奖学金和各类专项奖学金。(学业奖学金1年级1W,100%覆盖;2-3年级,一等奖10%、12000元/生,二等奖30%、10000元/生,三等奖60%、8000元/生。

学院就业途径多多,巨化集团、镇海炼化、传化集团、华泰盛富等特大型企业均有合作,26届本科生签约工资8000-10000,就业率高,就业质量高

具体请看图哦,欢迎0854、0855、0856及各位符合调剂专业的同学们咨询哦

衢院化材学院调剂信息(欢迎0854电气、0855机械、0856及各位符合的同学咨询哦)


衢院化材学院调剂信息(欢迎0854电气、0855机械、0856及各位符合的同学咨询哦)-1


衢院化材学院调剂信息(欢迎0854电气、0855机械、0856及各位符合的同学咨询哦)-2


衢院化材学院调剂信息(欢迎0854电气、0855机械、0856及各位符合的同学咨询哦)-3
回复此楼

» 猜你喜欢

» 本主题相关商家推荐: (我也要在这里推广)

已阅   回复此楼   关注TA 给TA发消息 送TA红花 TA的回帖
相关版块跳转 我要订阅楼主 qzxyhcsy 的主题更新
普通表情 高级回复 (可上传附件)
最具人气热帖推荐 [查看全部] 作者 回/看 最后发表
[考研] 341求调剂 +3 洛多罗 2026-04-02 4/200 2026-04-04 21:36 by 智能智慧
[考研] 材料调剂 +3 dxy调剂 2026-04-04 3/150 2026-04-04 21:31 by dongzh2009
[考研] 324求调剂 +14 想上学求调 2026-04-02 15/750 2026-04-04 20:31 by 无际的草原
[考研] 求生物学专业调剂-332分 +5 云朵遛弯指南 2026-04-04 5/250 2026-04-04 10:05 by rzh123456
[考研] 学硕288调剂!!! +3 小王xw123 2026-04-03 3/150 2026-04-03 21:20 by 啵啵啵0119
[考研] 一志愿南昌大学324求调剂 +13 hanamiko 2026-04-01 13/650 2026-04-03 18:30 by ls刘帅
[考研] 材料与化工调剂一志愿大连海事085600,349 +11 吃的不少 2026-03-30 11/550 2026-04-03 18:05 by Jimmyandyou
[考研] 土木水利328分求调剂 +6 疾风知劲草666 2026-04-02 6/300 2026-04-03 11:38 by znian
[考研] 081200-11408-276学硕求调剂 +6 崔wj 2026-04-02 6/300 2026-04-03 10:19 by 蓝云思雨
[考研] 273求调剂 +20 李芷新1 2026-03-31 20/1000 2026-04-03 09:58 by linyelide
[考研] 一志愿厦门大学材料工程专硕354找调剂!!! +8 贝呗钡钡 2026-03-30 8/400 2026-04-03 09:41 by hypershenger
[考研] 一志愿郑大材料工程290求调剂 +20 Youth_ 2026-03-30 20/1000 2026-04-02 14:48 by 5896
[考研] 一志愿北交大材料工程总分358 +3 cs0106 2026-04-02 5/250 2026-04-02 11:37 by olim
[考研] 304求调剂 +12 素年祭语 2026-03-31 15/750 2026-04-01 22:41 by peike
[考研] 279求调剂 +7 莫xiao 2026-04-01 7/350 2026-04-01 22:05 by 客尔美德
[考研] 材料专业调剂 +5 啦啦啦哭 2026-03-31 6/300 2026-04-01 16:48 by JourneyLucky
[考研] 0855机械初试280求调剂 +3 kazenotori 2026-03-31 3/150 2026-04-01 10:08 by JourneyLucky
[考研] 080200学硕,机械工程专业277分,求带走! +4 瓶子PZ 2026-03-31 4/200 2026-03-31 20:16 by vgtyfty
[考研] 材料科学与工程求调剂 +13 深V宿舍吧 2026-03-29 13/650 2026-03-31 19:50 by Dyhoer
[考研] 吉大生物学326分求调剂 +3 sunnyupup 2026-03-31 3/150 2026-03-31 09:28 by longlotian
信息提示
请填处理意见