24小时热门版块排行榜    

北京石油化工学院2026年研究生招生接收调剂公告
查看: 46  |  回复: 0

MOCDDC

新虫 (初入文坛)

[交流] 华南农业大学招收渔业发展调剂研究生

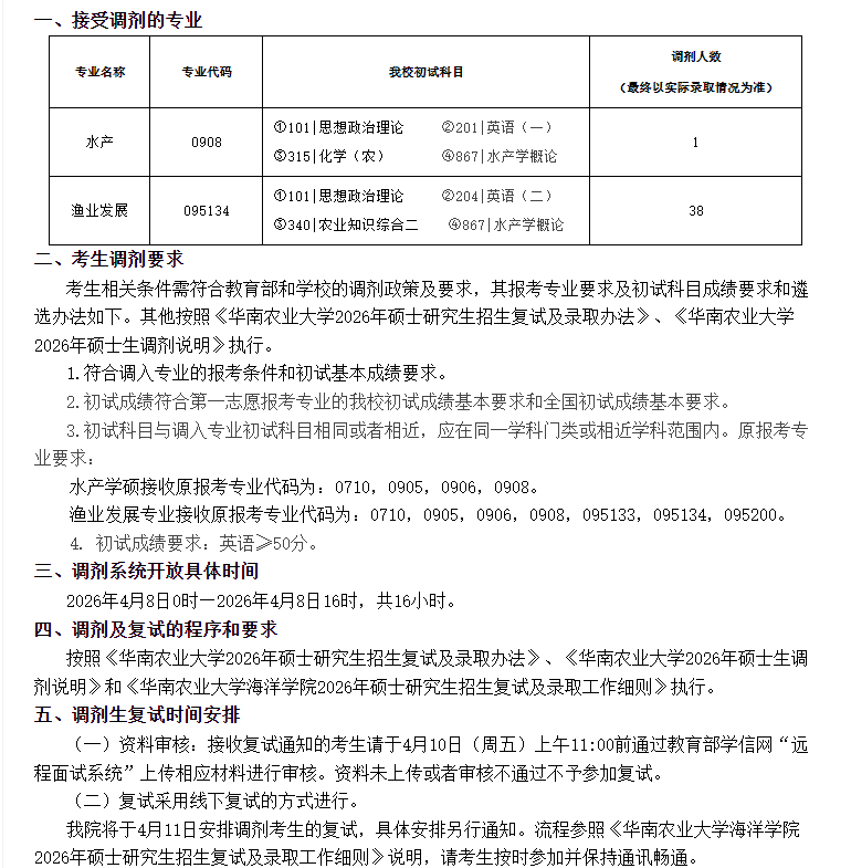
华南农业大学招收渔业发展调剂研究生,与珠江水产研究所联合培养。考生调剂需要符合华南农业大学的调剂要求。
有调剂意向并符合条件的同学,请将本人  1一志愿报考学校、专业; 2报考的是“学硕”or“专硕”; 3考研初试成绩单; 4个人简历(包含基本信息、本科毕业学校、本科专业、四六级英语成绩、大学期间成绩、感兴趣研究方向等)发送至邮箱zhangdefeng08@126.com(邮件标题:姓名-分数-第一志愿院校-学/专硕调剂)。
联系方式:张老师,邮箱:zhangdefeng08@126.com;电话:18565188787。

华南农业大学招收渔业发展调剂研究生
回复此楼

» 猜你喜欢

» 本主题相关商家推荐: (我也要在这里推广)

已阅   回复此楼   关注TA 给TA发消息 送TA红花 TA的回帖
相关版块跳转 我要订阅楼主 MOCDDC 的主题更新
普通表情 高级回复 (可上传附件)
最具人气热帖推荐 [查看全部] 作者 回/看 最后发表
[考研] 材料调剂 +8 一样YWY 2026-04-02 8/400 2026-04-02 22:03 by 科研小专家
[考研] 298分 070300求调剂 +8 zwen03 2026-04-02 8/400 2026-04-02 21:55 by barlinike
[考研] 一志愿a区211,085601-307分求调剂 +11 党嘉豪 2026-03-31 24/1200 2026-04-02 21:54 by yuq
[考研] 085602化工求调剂(331分) +9 111@127 2026-03-30 9/450 2026-04-02 20:00 by dick_runner
[考研] 一志愿同济大学323分(080500)求调剂 +6 yikeniu 2026-04-01 6/300 2026-04-02 14:19 by smileboy2006
[考研] 266求调剂 +4 学员97LZgn 2026-04-02 4/200 2026-04-02 09:52 by yulian1987
[考研] 土木304求调剂 +6 兔突突突, 2026-03-31 7/350 2026-04-02 09:06 by coolminer
[考研] 085602化学工程268分蹲调剂 +8 月照花林。 2026-04-01 8/400 2026-04-01 22:08 by 无际的草原
[考研] 085410人工智能 初试316分 求调剂 +3 残星拂曙 2026-03-31 3/150 2026-04-01 11:09 by 小熊raider
[考研] 291求调剂 +3 迷蒙木木 2026-04-01 4/200 2026-04-01 11:07 by 逆水乘风
[考研] 339求调剂 +5 zjjkt 2026-03-31 5/250 2026-04-01 09:18 by JourneyLucky
[考研] 本2一志愿C9-333分,材料科学与工程,求调剂 +9 升升不降 2026-03-31 9/450 2026-03-31 18:01 by 无际的草原
[考研] 085601英二数二求调剂 总分325 +4 余航航 2026-03-31 4/200 2026-03-31 17:38 by 唐沐儿
[考研] 求调剂 +8 11ggg 2026-03-30 8/400 2026-03-31 13:56 by nanaliuyun
[考研] 286求调剂 +5 丢掉懒惰 2026-03-27 8/400 2026-03-31 11:27 by Delta2012
[考研] 0703化学321分求调剂 +10 三dd. 2026-03-30 11/550 2026-03-30 19:24 by markhwc
[考研] 296求调剂 +10 彼岸t 2026-03-29 10/500 2026-03-30 10:50 by 探123
[考研] 279求调剂 +4 蝶舞轻绕 2026-03-29 4/200 2026-03-29 09:45 by laoshidan
[考研] 085405 考的11408求各位老师带走 +3 Qiu学ing 2026-03-28 3/150 2026-03-28 09:19 by 乐呵呵的追梦人
[考研] 331环境科学与工程求调剂 +3 熠然好运气 2026-03-27 3/150 2026-03-28 04:11 by fmesaito
信息提示
请填处理意见