| 查看: 58 | 回复: 0 | |||
yuanjujun铜虫 (小有名气)
|
[交流]
2026年赣南师范大学 电子科学与技术专业+ 电子信息工程接收调剂学生
|
|
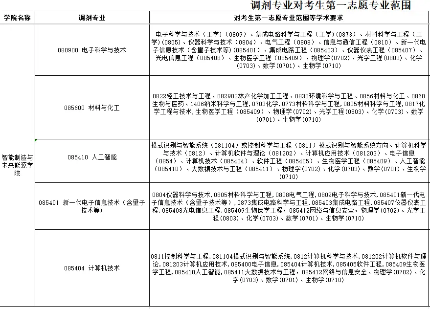
赣南师范大学智能制造与未来能源学院苑举君老师课题组主要研究领域为锂(钠)离子二次电池正负极材料及吸波材料的合成与性能研究,2026年可以接收电子科学与技术专业和电子信息专业调剂学生多名。题组经费充足,发放助研费,同时鼓励学生发表高档次文章(学生自己第一作者)。 目前以第一作者或通讯作者在adv. funct. mater、prog. mater. sci、nano letters、small、j. mater. chem. a、j. power sources、j colloid interf. sci等期刊发表50余篇sci论文,获得授权专利5项。联系人:苑老师 邮箱:yuanjujun123@163.com 个人简介网址:https://simfe.gnnu.edu.cn/info/1011/15532.htm 附件图片为调剂专业对考生第一志愿专业的要求。 |
» 猜你喜欢
309求调剂
已经有8人回复
一志愿南航 335分 | 0856 | GPA 4.07 | 有科研经历
已经有8人回复
求调剂
已经有5人回复
求化学调剂
已经有5人回复
085600,材料与化工321分求调剂
已经有10人回复
0703 化学 求调剂,一志愿山东大学 342 分
已经有5人回复
一志愿南开大学0710生物学359求调剂
已经有3人回复
085600,专业课化工原理,320分求调剂
已经有4人回复
材料与化工272求调剂
已经有16人回复
290求调剂
已经有3人回复














回复此楼
5