| 查看: 203 | 回复: 0 | |||
BetterGen新虫 (小有名气)
|
[交流]
溶瘤病毒重建CD8+T细胞抗胶质母细胞瘤免疫机制研究
|
|
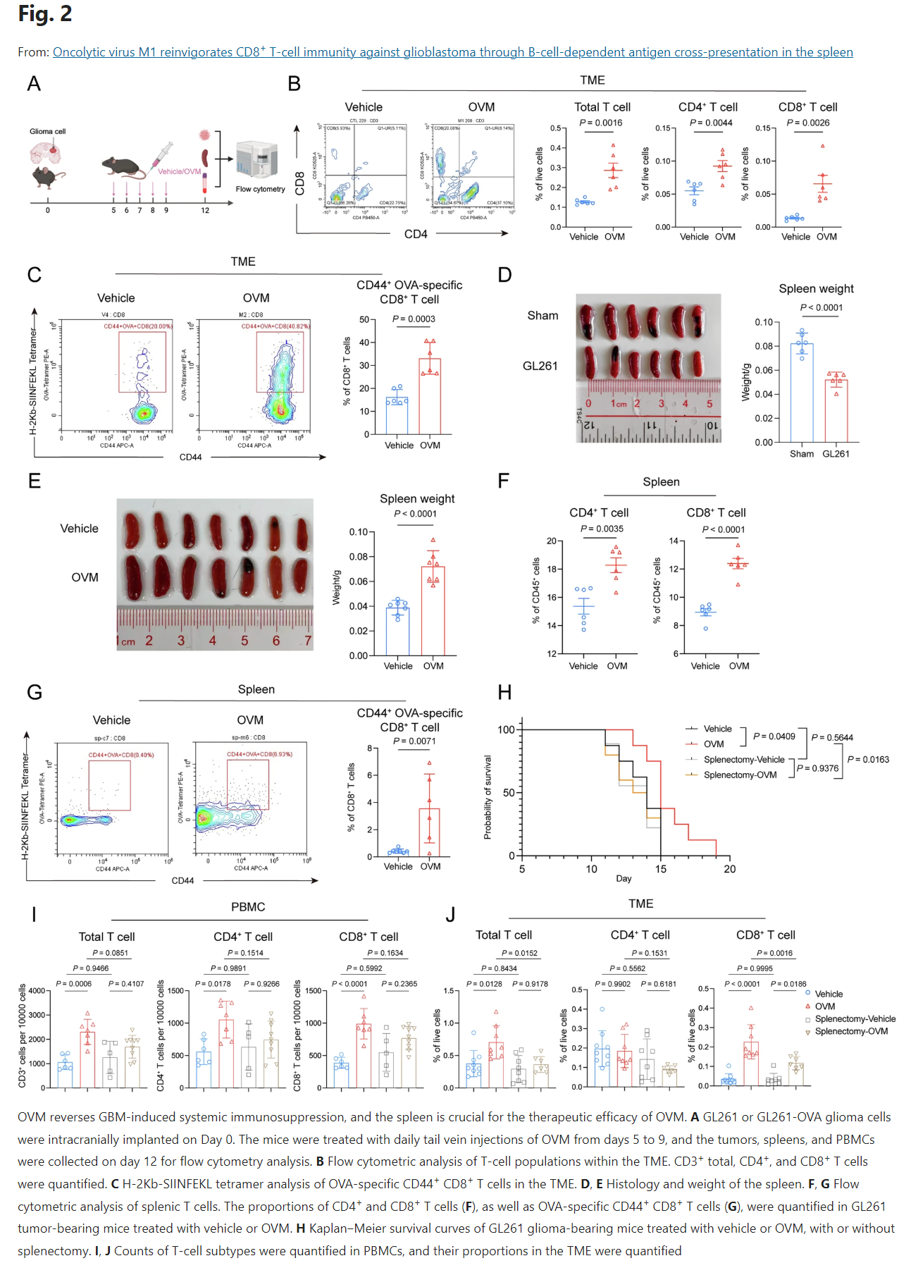
溶瘤病毒重建CD8+T细胞抗胶质母细胞瘤免疫机制研究 近日,中山大学肿瘤防治中心神经外科赛克教授团队联合中山大学中山医学院颜光美/朱文博教授团队,在国际权威免疫学期刊《Cellular & Molecular Immunology》(中科院1区Top,IF=19.8)发表重要研究成果。该研究首次揭示了溶瘤病毒M1(OVM)通过脾脏中B细胞依赖的抗原交叉呈递激活CD8⁺T细胞抗肿瘤免疫,逆转胶质母细胞瘤(GBM)诱导的局部和系统免疫抑制新机制,并且证明OVM与抗PD-1疗法联用可显著提升胶质母细胞瘤治疗效果。这一发现为胶质母细胞瘤的系统免疫治疗提供了全新策略,也为溶瘤病毒的临床应用奠定了重要的机制基础。 研究背景:GBM 治疗的核心困境 胶质母细胞瘤是成人最常见、恶性程度最高的原发性脑肿瘤,现有综合治疗下患者中位总生存期不足 2 年,免疫检查点阻断(ICB)疗法也因GBM诱导的全身和局部免疫抑制收效甚微,表现如下几方面:①GBM会导致外周淋巴细胞耗竭、脾脏萎缩,引发系统性淋巴细胞减少;②肿瘤微环境(TME)中抗原呈递缺陷、肿瘤浸润淋巴细胞(TILs)稀缺,形成“免疫冷肿瘤”;③树突状细胞(DC)、肿瘤相关巨噬细胞(TAM)的抗原呈递功能被显著抑制,无法有效激活CD8+T细胞。 溶瘤病毒疗法是GBM治疗的潜在方向,溶瘤病毒M1(OVM)可实现静脉给药,此前已被证实能选择性在肿瘤细胞中复制并穿透血脑屏障,已被FDA授予恶性胶质瘤孤儿药资格,但其抗GBM的免疫机制尚未明确。 文章核心要点 1. OVM逆转GBM 诱导的全身免疫抑制,重塑肿瘤微环境的免疫格局 向C57BL/6小鼠颅内注射胶质瘤细胞,待原位肿瘤形成后,给小鼠注射5次OVM,并在第12天取胶质瘤组织进行免疫分析(图2A)。结果显示,OVM可促进总CD3+T细胞及其亚群(CD4+T、CD8+T 淋巴细胞)向肿瘤微环境浸润(图2B)。 为进一步验证OVM诱导浸润T细胞的抗肿瘤特异性,本研究将稳定表达全长OVA蛋白的胶质瘤细胞原位植入同基因型小鼠,并利用H-2Kb/SIINFEKL四聚体(购自BetterGen)追踪肿瘤特异性CD8+T细胞,结果显示肿瘤微环境中H-2Kb/SIINFEKL四聚体阳性CD8+T细胞比例显著升高(图2C)。上述结果表明,静脉注射溶瘤病毒M1可通过招募肿瘤特异性CD8+T淋巴细胞,重塑胶质母细胞瘤的“免疫冷肿瘤”微环境。 研究发现,向小鼠颅内移植胶质瘤细胞后,小鼠脾脏体积和重量整体减小,脾脏 T 细胞数量也显著下降(图2D)。静脉注射OVM后,脾脏萎缩和脾脏T细胞群减少的现象也得到逆转(图2E、F),H-2Kb/SIINFEKL四聚体阳性CD8+T细胞比例从0.5%显著升高至4%(图2G)。为验证脾脏在OVM抗肿瘤中的作用,对未切除和切除脾脏的荷瘤小鼠进行OVM注射,结果发现未切除脾脏的荷瘤小鼠在接受OVM注射后,PBMC及肿瘤微环境中T细胞(CD4+T细胞、CD8+T细胞)均显著增加(图2I、J),但切除脾脏小鼠该效果不显著,说明OVM诱导的抗胶质瘤疗效依赖于脾脏。 2. 脾脏B细胞是OVM激活CD8+T 细胞的关键媒介,DC 无此作用 单细胞测序揭示B-T细胞互作增强:对脾脏免疫细胞的单细胞RNA测序(scRNA-seq)显示,OVM处理后脾脏中B细胞与T细胞的相互作用强度显著高于其他免疫细胞,且CD8+T细胞激活相关的基因(Gzma、Gzmb、Gzmk)表达上调(图3A-C); B细胞直接激活CD8+T 细胞:OVM 处理后的脾脏B细胞(BOVM)与 CD8+T 细胞共培养时,可显著促进CD8+T细胞增殖和IFN-γ、GZMB等效应分子的分泌,且该作用呈B细胞剂量依赖性;而OVM处理后的DC无此增强效应(图3F、G); B细胞耗竭导致OVM疗效失效:通过抗 CD19 抗体耗竭 B 细胞或使用成熟 B 细胞缺陷的 Ighm-KO 小鼠,均会导致 OVM 无法延长荷瘤小鼠生存期,也无法恢复全身免疫和肿瘤微环境的 T 细胞浸润(图3H-N)。 3. BOVM通过胞质途径的抗原交叉呈递激活 CD8+T 细胞 抗原交叉呈递是APC将外源性抗原加工后通过MHC-I呈递给CD8+T细胞的过程,本研究证实这是BOVM激活CD8+T细胞的核心机制: 抗原呈递相关通路富集:KEGG/GO分析显示,BOVM中抗原摄取、加工和呈递通路显著上调,MHC-I相关分子、蛋白酶体相关基因表达升高(图5A-D); 增强抗原摄取和呈递:BOVM 摄取外源性抗原(OVA)的能力显著增强,且表面能呈递MHC-I限制性的肿瘤抗原表位(H2Kb-SIINFEKL)(图5E); 依赖蛋白酶体-内质网途径:阻断蛋白酶体(而非溶酶体)或内质网相关降解(ERAD)通路,可完全废除 BOVM 的抗原交叉呈递能力,证实其通过胞质途径加工外源性肿瘤抗原(图5J、K)。 4. OVM与抗PD-1疗法联用具有显著协同作用,克服GBM对ICB的耐药 单药ICB对GBM无效:抗PD-1/PD-L1单药无法抑制鼠源原位GBM的生长,也无法延长荷瘤小鼠生存期(图7A、B); OVM增敏抗PD-1疗法:OVM与抗PD-1联用可显著抑制颅内肿瘤生长,大幅延长荷瘤小鼠生存期,且显著增加肿瘤微环境中CD8+T 细胞浸润(图7C-F); 协同机制:①OVM逆转全身免疫抑制,扩增外周效应T细胞并促进其向肿瘤浸润;②OVM上调肿瘤微环境中CD8+T细胞的PD-1表达,为抗PD-1疗法提供靶点;③联用可显著增加外周血和脾脏中的效应 CD4+/CD8+T 细胞比例,减少初始 T 细胞(图7G-H)。 结论: GBM通过诱导全身免疫抑制(淋巴细胞耗竭、脾脏萎缩)和局部抗原呈递缺陷形成免疫耐受;而静脉注射的OVM通过以下方式重建抗GBM免疫: ①OVM穿越血脑屏障,在颅内GBM组织中特异性复制,诱导肿瘤细胞发生免疫原性细胞死亡,释放肿瘤相关抗原(TAAs)和损伤相关分子模式(DAMPs); ② OVM在脾脏中诱导边缘区B细胞分化为Bst2+B细胞亚群,该亚群高表达MHC-I、共刺激分子,具备超强的抗原交叉呈递能力; ③ Bst2+B细胞通过免疫突触与CD8+T细胞直接接触,经胞质途径将肿瘤抗原交叉呈递给CD8+T细胞,激活肿瘤特异性CD8+T细胞; ④ 激活的CD8+T细胞向肿瘤微环境浸润,发挥杀伤肿瘤细胞的作用; ⑤ OVM上调CD8+T细胞的PD-1表达,与抗PD-1联用可阻断T细胞耗竭,进一步增强抗肿瘤免疫效应 更多细节请查看原文: Oncolytic virus M1 reinvigorates CD8t T-cell immunity againstglioblastoma through B-cell-dependent antigen cross-presentation in the spleen 原文链接: https://www.nature.com/articles/s41423-026-01396-w |
» 猜你喜欢
26年博士申请
已经有20人回复
求助 苯磷硫胺JP
已经有0人回复
药理学论文润色/翻译怎么收费?
已经有68人回复
100金币 阿莫西林克拉维酸钾片BP药典中提到的克拉维酸聚合物具体结构式是啥?
已经有2人回复
膳食补充剂合规性交流
已经有0人回复
一志愿浙大药学求调剂
已经有1人回复
高温高压反应求助
已经有4人回复
药学B区求调剂
已经有4人回复
重庆医科大学-人工智能医学学院
已经有0人回复
重庆医科大学-人工智能医学学院
已经有1人回复
丽水学院材料与能源工程学院招收调剂!(可调剂专业范围广)
已经有0人回复
» 本主题相关商家推荐: (我也要在这里推广)















回复此楼