| 查看: 48 | 回复: 5 | ||
BetterGen新虫 (初入文坛)
|
[交流]
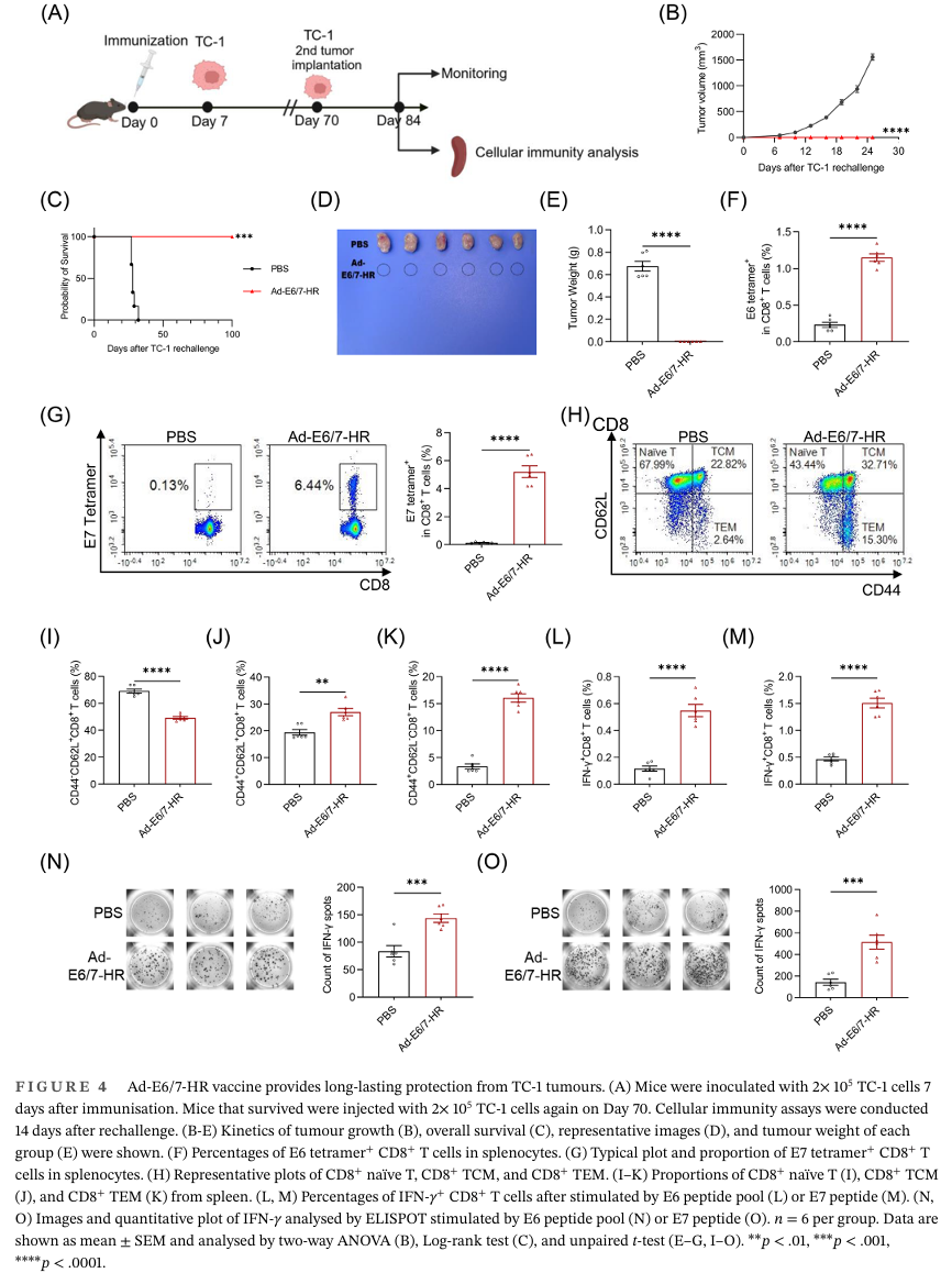
Ad-E6/7-HR疫苗在HPV相关癌症中的预防与治疗功效研究-HPV MHC 四聚体案例
|
|
» 抢金币啦!回帖就可以得到:
江西景德镇某大学接受调剂:环境科学与工程专业
+1/180
2026时光标本=已经注册了 5608 天,合计 16 年
+1/127
大理大学博士研究生招生
+1/63
博洛尼亚大学能源材料课题组2个博后位置招聘(PNRR & MSCA)
+1/52
中山大学公卫学院招收2026年4月申请-考核制的博士生补录取(化学生物学、蛋白质组学)
+3/28
南通大学生物医药方向国家级人才团队招收“申请-考核”制博士研究生20260222
+2/26
材料焊接、增材制造课题组招收硕士研究生
+1/24
中国科大-合肥国家实验室冷原子量子中继团队招聘启事
+2/18
电子科技大学材料学院SFT创新中心招收博士生及科研助理 长期有效
+1/13
上海交通大学机械与动力工程学院光刻方向 2026 年硕士研究生招生
+3/9
深圳理工大学刘鑫课题组高薪招聘博士后
+1/8
电子科技大学材料学院可持续发展未来技术创新中心招收博士生及科研助理
+1/7
电子科技大学SFT创新中心(材料、生物医学工程及相关研究方向)诚聘教师和博士后
+1/6
香港科技大学 招生 2026 Fall全奖博士 -- 机械/电子/材料
+1/6
湖北工业大学2026年博士研究生(生物医药专博+轻工技术与工程学博)
+1/5
【研究生调剂招生】北京高校副校长团队招收机械类,环境类学硕和专硕
+1/5
【博士招生】广西大学招收电化学方向审核制博士研究生
+1/4
中国石油大学(华东)生物质绿色化学转化和生物基功能高分子团队诚招26级硕士生
+1/4
澳科大诚招2026年秋季药物递送/生物材料方向硕士研究生(倒计时最后一周)
+1/3
精准校准光谱仪流量 易度质量流量计赋能分析检测全场景
+1/3

简单回复
2026-02-28 10:33
回复
BetterGen(金币+1): 谢谢参与
ckxbear3楼
2026-02-28 10:37
回复
BetterGen(金币+1): 谢谢参与
庚辰辛丑4楼
2026-02-28 12:29
回复
BetterGen(金币+1): 谢谢参与
2026-02-28 12:50
回复
BetterGen(金币+1): 谢谢参与

kugai小摩托6楼
2026-02-28 16:05
回复
BetterGen(金币+1): 谢谢参与













回复此楼