| 查看: 308 | 回复: 0 | |||
[交流]
广西大学杨秀荣课题组2025年博士招生、博后、科研助理应聘
|
|
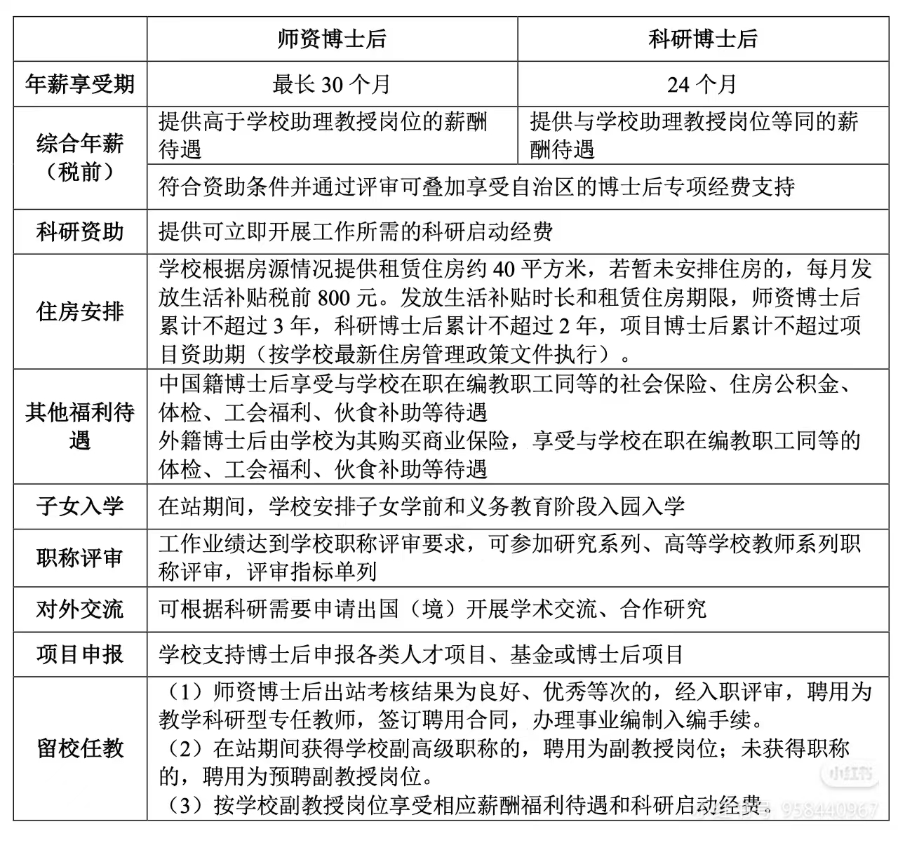
广西大学 广西大学成立于1928年,首任校长是被誉为教育界“北蔡南马”和“一代宗师”的我国著名教育家、科学家、民主革命家马君武博士。学校坐落于素有“中国绿城”之称的广西首府南宁,是广西唯一的国家“211工程”建设学校,“双一流”建设高校,教育部和广西壮族自治区人民政府“部区合建”高校。学校拥有哲、经、法、教、文、理、工、农、医、管、艺等11个学科门类,1个“世界一流”建设学科、2个“部区合建”一流学科群,2个国家重点学科,1个国家重点(培育)学科,12个esi学科进入全球排名前1%,其中工程学进入esi全球排名前1‰,土木工程学科继续入选国家第二轮“双一流”建设学科。有19个一级学科博士学位授权点,3个博士专业学位授权点,14个博士后科研流动站,38个一级学科硕士学位授权点,26个硕士专业学位授权点。有1个国家重点实验室、1个省部共建国家重点实验室、1个国家国际科技合作基地、1个国家级高校引智平台及一大批省部级创新平台基地。学校目前拥有1个国家重点实验室、1个省部共建国家重点实验室、1个国家国际科技合作基地、1个国家级高校引智平台、2个国家(省部共建)协同创新中心、2个教育部重点实验室、2个教育部工程研究中心、1个教育部科技委战略研究基地、1个教育部国别和区域研究中心、1个国家林业局重点实验室、1个国际农业科技创新院等国家和部级科研平台,以及6个广西重大科技创新基地、18个广西重点实验室等。 杨秀荣课题组简介 课题组组长杨秀荣,广西大学教授,硕士/博士生导师,国家高层次青年人才,广西高层次领军人才,国家畜禽遗传资源委员会委员,国家现代农业产业技术体系广西家禽产业创新团队首席专家,广西优质鸡现代种业创新联合体首席专家。2009年毕业于中国农业大学,获博士学位,2013年晋升广西大学教授,2014年至2015年在英国爱丁堡大学罗斯林研究所从事访问学者研究。主持国家自然科学基金、广西科技“尖锋”专项(科技重大专项)、广西创新驱动发展专项(科技重大专项)、广西重点研发项目。研发了广西首张优质鸡基因育种芯片“桂芯一号”,培育国家级新品种配套系6个,发掘鉴定广西地方鸡遗传资源2个,获授权国家发明专利12件,计算机软著权10件,发表学术期刊论文100余篇。获广西科学技术进步奖一等奖(排名第一),广西渔牧丰收奖个人贡献奖。 一、招聘岗位 根据团队工作需求,拟面向数量遗传学、生物信息学、人工智能、基因编辑、功能基因组学等方向招收博士、博士后(待遇见下图)、科研助理(非应界生,可先到课题组做科研助理)。 二、岗位职责 综合运用多组学信息和基因编辑技术,深入解析家禽重要经济性状形成的遗传机制,研发育种新技术,利用ai赋能,在家禽遗传育种领域的核心技术和种质创新等方面取得重大突破。 三、应聘条件 1.热爱科研,勇于钻研,善于思考,敢于创新,具有团队精神和拼搏精神,能独立开展课题研究。 2.具有基因组选择、基因编辑、pgc和表观组等组学数据分析经验者优先。 3.在本研究领域以第一作者发表过较高水平sci研究论文或取得过重要成果。 4.具有良好的英文阅读、沟通及写作能力。能独立撰写英文论文,能够熟练跟踪专业文献和掌握相关领域的国际前沿研究动态。 五、申请方式 申请者请将个人简历(包含教育经历、研究经历、论文发表)、代表作和研究意向以电子邮件形式发送至:yangxiurong@gxu.edu.cn,邮件主题命名为"姓名+博士 "。 |
» 猜你喜欢
368化学求调剂
已经有13人回复
286求调剂
已经有4人回复
0703化学求调剂
已经有12人回复
调剂
已经有3人回复
材料调剂
已经有13人回复
285求调剂
已经有18人回复
机械工程313分找工科调剂
已经有3人回复
考研调剂-材料类-284
已经有9人回复
一志愿厦大生物学332求调剂
已经有3人回复
本科211,293分请求调剂
已经有13人回复














回复此楼