| ²é¿´: 931 | »Ø¸´: 0 | |||
³Ð»¶¿ÉÄÍàÞгæ (³õÈëÎÄ̳)
|
[½»Á÷]
²©ºóÕÐÆ¸-²ÄÁÏÀࣨʵÑé¡¢¼ÆË㣩
|
|
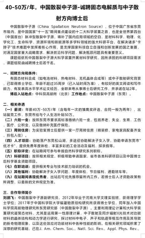
н×Ê£ºÄêн40Íò-50Íò ʱ¼ä£º2025.12ÔÂÒÔǰÓÐÃû¶î£¨±£Ö¤40-50w£©£»2026.9ÔÂÒÔǰҲÓÐÃû¶î£¨ÉԵͣ© µØµã£º¹ã¶«¶«Ý¸ÖйúÉ¢ÁÑÖÐ×ÓÔ´ ·½Ïò£ºÈçͼËùʾ£¬ÊµÑé?ÀíÂÛ¼ÆËã¾ù¿É ·¢×ÔСľ³æÊÖ»ú¿Í»§¶Ë |
» ²ÂÄãϲ»¶
¹þ¶û±õÀí¹¤´óѧÎïÀíϵÕÐÊÕÎïÀíѧ¿¼Ñе÷¼Á
ÒѾÓÐ7È˻ظ´
0702Ò»Ö¾Ô¸¼ª´óBÇøÇóµ÷¼Á
ÒѾÓÐ5È˻ظ´
ÎïÀíѧIÂÛÎÄÈóÉ«/·ÒëÔõôÊÕ·Ñ?
ÒѾÓÐ180È˻ظ´
Çóµ÷¼Á
ÒѾÓÐ0È˻ظ´
0702Ò»Ö¾Ô¸¼ª´óBÇøÇóµ÷¼ÁÓÐÂÛÎÄ
ÒѾÓÐ0È˻ظ´
ÇëÎÊ»¹ÓÐûÓÐÓÃLatexдÎÄÕµÄС»ï°éÃÇ£¿
ÒѾÓÐ0È˻ظ´
¹âѧ¹¤³Ìѧ˶µ÷¼ÁÐÅÏ¢
ÒѾÓÐ31È˻ظ´
»¶Ó¼ÓÈë¿ÎÌâ×é
ÒѾÓÐ0È˻ظ´
É¢½ð±Ò£¬ÇóºÃÔË£¬×£ÃæÉÏ˳Àû£¡
ÒѾÓÐ72È˻ظ´
»ª¶«Ê¦·¶´óѧоƬÉè¼ÆÐìççÕæÊµË®Æ½Õ¦Ñù
ÒѾÓÐ1È˻ظ´
µ÷¼Á
ÒѾÓÐ0È˻ظ´













»Ø¸´´ËÂ¥
40