Znn3bq.jpeg
²é¿´: 1058  |  »Ø¸´: 0

15229005448

гæ (³õÈëÎÄ̳)

[½»Á÷] COMSOL´óÈÝÁ¿Á×ËáÌúï®µç³ØÈÈʧ¿ØÆ÷¼þÏà±äÎüÈÈÓëÅç·¢Ñо¿

´óÈÝÁ¿Á×ËáÌúï®µç³ØµÄÈÈʧ¿Ø¼°Ïà±ä²ÄÁÏ£¨PCM£©ÒÖÖÆÑо¿Êǵ±Ç°µç³Ø°²È«ÁìÓòµÄÇ°ÑØ¿ÎÌâ¡£ÏÂÃæÎÒ½«ÎªÄúϵͳµØÊáÀíÆäÖ÷ÒªÑо¿ÄÚÈÝ¡¢Éæ¼°µÄºËÐÄËã·¨¡¢³£ÓÃÈí¼þÓëÇó½âÆ÷£¬ÒÔ¼°ÕâЩËã·¨µÄ¼ÆËãÌØµã¡£



Ò»¡¢Ö÷ÒªÑо¿ÄÚÈÝ

ÕâÏîÑо¿±¾ÖÊÉÏÊÇÒ»¸öÇ¿ñîºÏ¡¢¶àÎïÀí³¡µÄ˲̬ÎÊÌ⣬Ö÷Òª·ÖΪÒÔϼ¸¸öºËÐIJ¿·Ö£º

1 µç³Ø²úÈÈÓëÈÈÀÄÓùý³Ì£º

»ù´¡²úÈÈ£º Ä£Äâµç³ØÔÚÕý³£¹¤×÷ʱµÄ½¹¶úÈȺ͵绯ѧÈÈ¡£

ÈÈÀÄÓô¥·¢£º ͨ¹ý¼ÓÈÈ¡¢¹ý³ä¡¢ÄÚ¶Ì·µÈ·½Ê½´¥·¢µç³ØµÄÈÈʧ¿Ø¡£

¸±·´Ó¦·ÅÈÈ£º ÕâÊÇÈÈʧ¿ØµÄºËÐÄ¡£ÐèҪģÄâSEIĤ·Ö½â¡¢¸º¼«Óëµç½âÒº·´Ó¦¡¢Õý¼«·Ö½â¡¢µç½âÒº·Ö½âµÈһϵÁÐÁ¬Ëø·ÅÈÈ·´Ó¦¡£ÕâЩ·´Ó¦¾ßÓв»Í¬µÄ´¥·¢Î¶ȺͷÅÈÈÁ¿¡£

2 Ïà±ä²ÄÁÏ£¨PCM£©µÄÎüÈȹý³Ì£º

¹ÌÒºÏà±ä£º PCMÔÚ´ïµ½Ïà±äζÈʱÎüÊÕ´óÁ¿Ç±ÈÈ£¬´Ó¶øÒÖÖÆµç³ØÎ¶ÈÉÏÉý¡£

´«ÈÈñîºÏ£º Ñо¿µç³ØÓëPCMÖ®¼ä¡¢PCMÄÚ²¿µÄÈÈ´«µ¼¡¢×ÔÈ»¶ÔÁ÷£¨ÔÚҺ̬ʱ£©µÈ´«Èȹý³Ì¡£

3 йѹÓëÅç·¢¹ý³Ì£º

ѹÁ¦»ýÀÛ£º µç³ØÄÚ²¿¸±·´Ó¦²úÉú´óÁ¿ÆøÌ壬µ¼ÖÂÄÚ²¿Ñ¹Á¦¼±¾çÉý¸ß¡£

йѹ·§¿ªÆô£º µ±Ñ¹Á¦´ïµ½Ð¹Ñ¹·§ãÐֵʱ£¬·§ÃÅ´ò¿ª¡£

¶àÏàÁ÷Åç·¢£º Ä£Äâ¸ßΡ¢¿ÉȼµÄÆø-Òº-¹Ì»ìºÏÎµç½âÒºÕôÆû¡¢¹ÌÌå¿ÅÁ£¡¢ÑÌÎíµÈ£©µÄ¸ßËÙÅçÉä¹ý³Ì¡£ÕâÉæ¼°¸´ÔӵĿÉѹËõÁ÷¡¢Ïà±ä¡¢È¼ÉÕÉõÖÁ±¬Õ¨¡£


¶þ¡¢Éæ¼°µÄËã·¨¡¢Èí¼þÓëÇó½âÆ÷

Õâ¸ö¶àÎïÀí³¡ÎÊÌâͨ³£Ã»Óе¥Ò»µÄ¡°ÍòÄÜ¡±Èí¼þ£¬Ñо¿Õß»á¸ù¾ÝÑо¿ÖصãÑ¡Ôñ²»Í¬µÄ¹¤¾ß»ò½øÐÐñîºÏ¼ÆËã¡£



Èý¡¢ Ëã·¨¼ÆËãÌØµã×ܽá

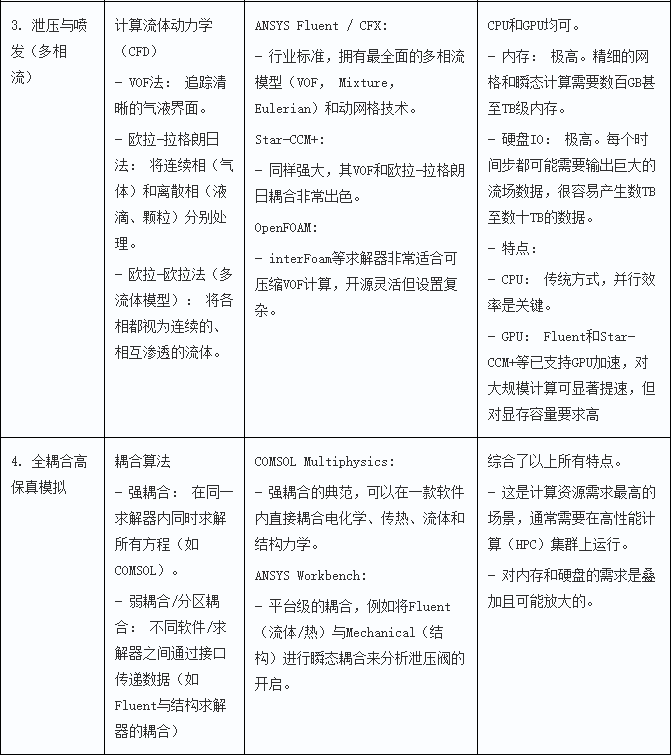
1 »ùÓÚCPU vs. GPU:

CPU: Ŀǰ¾ø´ó¶àÊýÉÌÒµ·ÂÕæÈí¼þ£¨COMSOL£¬ ANSYS£¬ Star-CCM+£©µÄĬÈϺÍÖ÷Òª¼ÆËãģʽ¡£³ÉÊìÎȶ¨£¬²¢ÐÐÀ©Õ¹ÐԺ㨿ÉÀ©Õ¹µ½Êýǧ¸öCPUºËÐÄ£©¡£¶ÔÓÚ¸´ÔӵĶàÎïÀí³¡·ÇÏßÐÔÎÊÌ⣬CPUÈÔÈ»ÊÇÖ÷Á¦¡£

GPU: ÔÚ´¿CFD¼ÆË㣨ÓÈÆäÊÇÍÄÁ÷¡¢¶àÏàÁ÷£©·½ÃæÓÅÊÆÔ½À´Ô½Ã÷ÏÔ¡£ANSYS FluentºÍStar-CCM+ ÒÑÖ§³ÖGPU¼ÓËÙ£¬¿ÉÒÔ½«Ö÷ÒªµÄÁ÷³¡¼ÆËãÐ¶ÔØµ½GPUÉÏ£¬»ñµÃÊý±¶ÖÁÊýÊ®±¶µÄ¼ÓËٱȡ£µ«¶ÔÓÚ°üº¬¸´ÔÓ»¯Ñ§·´Ó¦¡¢Ïà±äµÈÇ¿·ÇÏßÐÔÔ´ÏîµÄÄ£ÐÍ£¬GPU¼ÓËÙЧ¹û¿ÉÄܲ»Èç´¿Á÷Ì弯ËãÏÔÖø¡£COMSOLĿǰ¶ÔGPUµÄÖ§³Ö»¹±È½ÏÓÐÏÞ¡£

2 ¶ÔÄÚ´æÈÝÁ¿µÄÒªÇó:

ºËÐľö¶¨ÒòËØ£º Íø¸ñÊýÁ¿¡¢ÎïÀí³¡ÊýÁ¿ºÍÇó½âËã·¨¡£

µÍ¶Ë£º ¼ò»¯µÄ2DÄ£ÐÍ»ò·Ç³£´Ö²ÚµÄ3DÄ£ÐÍ£¬¿ÉÄÜÖ»ÐèÒª¼¸GBÄÚ´æ¡£

Öжˣº ÖеȹæÄ£µÄ3Dµç³Ø°üÈÈ·ÖÎö£¨°ÙÍò¼¶Íø¸ñ£©£¬ÐèÒªÊýÊ®GBÄÚ´æ¡£

¸ß¶Ë£º ¾«Ï¸µÄµç³ØÄÚ²¿µç»¯Ñ§Ä£ÐÍ»òйѹÅç·¢µÄCFDÄ£ÐÍ£¨Ç§ÍòÖÁÉÏÒÚ¼¶Íø¸ñ£©£¬ÐèÒªÊý°ÙGBµ½TB¼¶±ðµÄÄÚ´æ¡£HPC¼¯ÈºÊDZØÐëµÄ¡£



3 ¶ÔÓ²ÅÌIOºÍÈÝÁ¿µÄÒªÇó:

IO£¨ÊäÈë/Êä³ö£©ÐÔÄÜ£º ÔÚ˲̬¼ÆËãÖУ¬Æµ·±µØ±£´æ½á¹ûÎļþ£¨Èçÿ¸öʱ¼ä²½¶¼±£´æ£©¡¢Ð´ÈëÖØÆôÎļþ¡¢¶ÁÈ¡³õʼ³¡ÊÇÖ÷ÒªIO²Ù×÷¡£µÍËÙÓ²ÅÌ»á³ÉΪÕû¸ö¼ÆËã¹ý³ÌµÄÆ¿¾±¡£¸ßÐÔÄÜSSD»ò²¢ÐÐÎļþϵͳ£¨ÈçLustre£© ÊÇHPC¼¯ÈºµÄ±êÅä¡£

ÈÝÁ¿ÒªÇó£º

µç³ØÈÈʧ¿Ø+PCM£º ˲̬½á¹ûÎļþ¿ÉÄÜÔÚ¼¸Ê®GBµ½¼¸°ÙGB¡£

йѹÅç·¢CFD£º ÕâÊÇÓ²ÅÌɱÊÖ¡£ÓÉÓÚÍø¸ñÃÜ¡¢±äÁ¿¶à¡¢Ê±¼ä²½¶Ì£¬Ò»¸öËãÀý²úÉúÊýTBµ½ÊýÊ®TBµÄÊý¾ÝÊdz£Ì¬¡£ÐèÒªÓÐÅÓ´óµÄ´æ´¢¿Õ¼äºÍ¸ßЧµÄÊý¾Ý¹ÜÀí²ßÂÔ¡£



½¨Òé

¶ÔÓÚ¡°´óÈÝÁ¿Á×ËáÌúï®µç³ØÈÈʧ¿ØÆ÷¼þÏà±äÎüÈÈÓëÅç·¢¡±ÕâÒ»ÍêÕûÁ´ÌõµÄÑо¿£º



³õ¼¶½×¶Î£¨ÈÈ-µç»¯Ñ§-PCMñîºÏ£©£º ÍÆ¼öʹÓÃCOMSOL Multiphysics¡£ËüÌṩÁË×îÖ±½Ó¡¢×îÒ×ÉÏÊֵĶàÎïÀí³¡ñîºÏ»·¾³£¬¿ÉÒԺܺõØÑо¿PCMµÄÒÖÖÆÐ§¹û¡£

¸ß¼¶½×¶Î£¨°üº¬Åç·¢£©£º ÍÆ¼öʹÓÃANSYS Fluent»òStar-CCM+¡£ËüÃÇÊÇ´¦Àí¸´ÔÓ¶àÏàÁ÷ºÍ¶¯Íø¸ñÎÊÌâµÄÐÐÒµ±ê¸Ë¡£¿ÉÒÔͨ¹ýUDFǶÈëÏêϸµÄµç³Ø¸±·´Ó¦Ä£ÐÍ£¬²¢ÓëPCMµÄÄý¹Ì/ÈÛ»¯Ä£ÐͽáºÏ¡£

¼ÆËã×ÊÔ´£º ±ØÐë¹æ»®Ê¹ÓøßÐÔÄܼÆË㼯Ⱥ¡£¸ù¾ÝÄ£Ð͹æÄ££¬ÅäÖôóÄڴ棨>=512GB£©¡¢¶àCPUºËÐÄ¡¢¸ßËÙ²¢Ðд洢µÄϵͳ¡£Èç¹ûÖ÷Òª½øÐÐCFDÅ緢ģÄ⣬ÓÅÏÈÑ¡ÔñÖ§³ÖGPU¼ÓËÙµÄÈí¼þ°æ±¾ºÍÅ䱸´óÏÔ´æ¸ßÐÔÄÜGPUµÄ¼ÆËã½Úµã¡£


Õâ¸öÁìÓòµÄÑо¿ÊǵäÐ͵ġ°¼ÆËãÇý¶¯ÐÍ¡±¿ÆÑУ¬Éî¿ÌÀí½â²»Í¬Ëã·¨µÄÌØµãºÍÈíÓ²¼þµÄÐèÇó£¬Êdzɹ¦Íê³É·ÂÕæ·ÖÎöµÄ¹Ø¼ü¡£





ÎÒÃÇרעÓÚÐÐÒµ¼ÆËãÓ¦Ó㬲¢ÓµÓÐ10ÄêÒÔÉϷḻ¾­Ñ飬

ͨ¹ý·ÖÎöÈí¼þ¼ÆËãÌØµã£¬¸ø³öרҵƥÅäµÄ¹¤×÷Õ¾Ó²¼þÅäÖ÷½°¸£¬

ϵͳÓÅ»¯+µÍÑÓ³ÙÏìÓ¦+¼ÓËÙ¼¼Êõ£¨³¬Æµ¼¼Êõ¡¢ÐéÄâ²¢ÐмÆËã¡¢³¬Æµ¼¯Èº¼¼Êõ¡¢ÉÁ´æÕóÁеȣ©£¬

¶àÓû§ÔƼÆË㣨ÄÚÍø´©Í¸£©

±£Ö¤×î¶Ìʱ¼äÍê³É¼ÆË㣬»úÆ÷ʹÓÃÂÊ×î´ó»¯£¬Ê°빦±¶¡£

Óû×Éѯ»úÆ÷´¦ÀíËÙ¶ÈÈçºÎ¡¢¼¼Êõ×Éѯ¡¢Ë÷È¡Ïêϸ¼¼Êõ·½°¸£¬ÌṩԶ³Ì²âÊÔ£¬ÇëÁôÑÔ

COMSOL´óÈÝÁ¿Á×ËáÌúï®µç³ØÈÈʧ¿ØÆ÷¼þÏà±äÎüÈÈÓëÅç·¢Ñо¿


COMSOL´óÈÝÁ¿Á×ËáÌúï®µç³ØÈÈʧ¿ØÆ÷¼þÏà±äÎüÈÈÓëÅç·¢Ñо¿-1
»Ø¸´´ËÂ¥

» ²ÂÄãϲ»¶

» ±¾Ö÷ÌâÏà¹ØÉ̼ÒÍÆ¼ö: (ÎÒÒ²ÒªÔÚÕâÀïÍÆ¹ã)

ÒÑÔÄ   »Ø¸´´ËÂ¥   ¹Ø×¢TA ¸øTA·¢ÏûÏ¢ ËÍTAºì»¨ TAµÄ»ØÌû
Ïà¹Ø°æ¿éÌø×ª ÎÒÒª¶©ÔÄÂ¥Ö÷ 15229005448 µÄÖ÷Ìâ¸üÐÂ
×î¾ßÈËÆøÈÈÌûÍÆ¼ö [²é¿´È«²¿] ×÷Õß »Ø/¿´ ×îºó·¢±í
[¿¼ÑÐ] 277Çóµ÷¼Á +22 Äß½¨Éè 2026-04-06 22/1100 2026-04-12 18:18 by ѧzh
[¿¼ÑÐ] 279ѧ˶ʳƷרҵÇóµ÷¼ÁԺУ 20+4 ¹Â¶ÀµÄÀǰ®³ÔÑò 2026-04-12 16/800 2026-04-12 18:12 by zhouxiaoyu
[¿¼ÑÐ] Ò»Ö¾Ô¸Î÷±±¹¤Òµ´óѧ289 085602 +33 yangæÃ 2026-04-10 34/1700 2026-04-12 08:11 by Art1977
[¿¼ÑÐ] 280Çóµ÷¼Á +7 ÙâÙâÒ¹Ò¹ 2026-04-09 10/500 2026-04-12 00:33 by À¶ÔÆË¼Óê
[¿¼ÑÐ] 086003µ÷¼ÁÇóÖú +21 ËÕß®Íò 2026-04-09 22/1100 2026-04-11 20:25 by dongdian1
[¿¼ÑÐ] ũѧ0904 312Çóµ÷¼Á +6 Say Never 2026-04-10 6/300 2026-04-11 10:33 by wwj2530616
[¿¼ÑÐ] 275Çóµ÷¼Á +9 1624447980 2026-04-08 10/500 2026-04-11 10:20 by Delta2012
[¿¼ÑÐ] ÉúÎïѧ308Çóµ÷¼Á£¨Ò»Ö¾Ô¸»ª¶«Ê¦´ó£© +6 ÏàÐűػá¹ââÍòÕ 2026-04-10 6/300 2026-04-11 05:23 by zhuwenxu
[¿¼ÑÐ] »¯Ñ§¹¤³ÌÓë¼¼Êõ324µ÷¼Á +23 Ëï³£»ª 2026-04-09 25/1250 2026-04-11 00:07 by ÆïÅ£¶Éº®½­
[¿¼ÑÐ] Ò»Ö¾Ô¸±±Àí¹¤298Ó¢Ò»Êý¶þÒÑÉϰ¶£¬¸Ðл¸÷λÀÏʦ +14 Reframe 2026-04-10 16/800 2026-04-10 23:07 by caotw2020
[¿¼ÑÐ] ÖпÆÔº×Ü·Ö315Çóµ÷¼Á +8 lallalh 2026-04-09 8/400 2026-04-10 19:30 by dick_runner
[¿¼ÑÐ] Òѵ÷¼Á +18 ²ñ¿¤Ã¨_ 2026-04-09 19/950 2026-04-09 22:10 by ²ñ¿¤Ã¨_
[¿¼ÑÐ] Ò»Ö¾Ô¸ÖпÆÔº105500רҵ×Ü·Ö315Çóµ÷¼Á +6 lallalh 2026-04-09 7/350 2026-04-09 17:51 by lallalh
[¿¼ÑÐ] ²ÄÁϵ÷¼Á +10 18815505510 2026-04-09 11/550 2026-04-09 17:07 by 544594351
[¿¼ÑÐ] 085404£¬334·Ö£¬Çóµ÷¼Á +5 sunjie8888 2026-04-08 8/400 2026-04-09 07:26 by sunjie8888
[¿¼ÑÐ] Ò»Ö¾Ô¸985³õÊÔ354·ÖÉúÎïµ÷¼Á +3 031001 2026-04-06 3/150 2026-04-09 00:30 by Evan_Liu
[¿¼ÑÐ] 326·Ö£¬Ò»Ö¾Ô¸»¦9£¬ÇóÉúÎïѧµ÷¼Á +4 Áõīī 2026-04-05 4/200 2026-04-08 06:22 by lijunpoly
[¿¼ÑÐ] 325 µ÷¼Á +6 QQСϺ 2026-04-07 6/300 2026-04-07 15:17 by Ccclqqq
[¿¼ÑÐ] µ÷¼Á +4 mcbbc 2026-04-06 5/250 2026-04-07 12:33 by upczlm1989
[¿¼ÑÐ] ²ÄÁϵ÷¼Á +5 СÁõͬѧ߹߹ 2026-04-06 5/250 2026-04-06 18:34 by sherry_1901
ÐÅÏ¢Ìáʾ
ÇëÌî´¦ÀíÒâ¼û