| ²é¿´: 428 | »Ø¸´: 0 | |||
¿ÆÑÐÕ½ÉñÀ´ÁËгæ (СÓÐÃûÆø)
|
[½»Á÷]
¸÷ÖÖ×éÖ¯ÇÐÆ¬µÄÇø±ð¼°ÈçºÎ±£´æ£¿
|
|
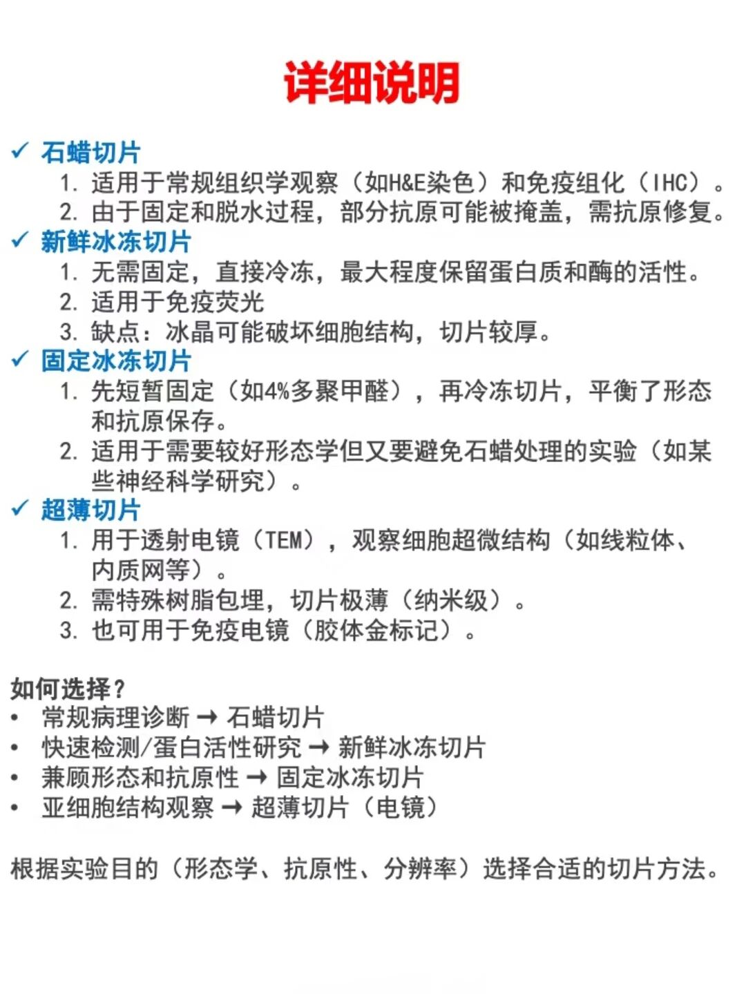
ʯÀ¯ÇÐÆ¬¡¢ÐÂÏʱù¶³ÇÐÆ¬¡¢¹Ì¶¨±ù¶³ÇÐÆ¬ºÍ³¬±¡ÇÐÆ¬·Ö±ðÓÐÊ²Ã´Çø±ð£¬¸ÃÈçºÎÑ¡Ôñ¶ÔÓ¦µÄÇÐÆ¬£¬Ò»ÎİïÄã¿ìËÙÁ˽⡣ |
» ²ÂÄãϲ»¶
283Çóµ÷¼Á 086004¿¼Ó¢¶þÊý¶þ
ÒѾÓÐ10È˻ظ´
22408 327·ÖÇóµ÷¼Á
ÒѾÓÐ3È˻ظ´
0831ÉúÒ½¹¤µÚÒ»ÂÖµ÷¼Áʧ°ÜÇóÖú
ÒѾÓÐ12È˻ظ´
»úеר˶270Çóµ÷¼Á£¬½ÓÊÜ¿çרҵ
ÒѾÓÐ12È˻ظ´
288Çóµ÷¼Á
ÒѾÓÐ15È˻ظ´
293Çóµ÷¼Á
ÒѾÓÐ5È˻ظ´
271Çóµ÷¼Á
ÒѾÓÐ5È˻ظ´
Ò»Ö¾Ô¸¹þ¹¤´ó 085600 277 12²Ä¿Æ»ùÇóµ÷¼Á
ÒѾÓÐ19È˻ظ´
272·Ö²ÄÁÏ×ÓÇóµ÷¼Á
ÒѾÓÐ38È˻ظ´
µçÆø¹¤³Ìר˶320Çóµ÷¼Á
ÒѾÓÐ3È˻ظ´













»Ø¸´´ËÂ¥