24小时热门版块排行榜    

查看: 512  |  回复: 0

科研战神来了

新虫 (小有名气)

[交流] KO细胞系构建详细教程~

✅基于CRISPR/Cas9的原理,在细胞中转染cas9/gRNA表达载体后,cas9-gRNA表达并切割,此时细胞分为四种:转染阴性、转染阳性(未被编辑、被编辑但未成功敲除、成功敲除);通过抗性可筛选出转染阳性细胞,但不能筛选出成功敲除的细胞,所以需要通过筛选单克隆得到成功敲除的细胞~
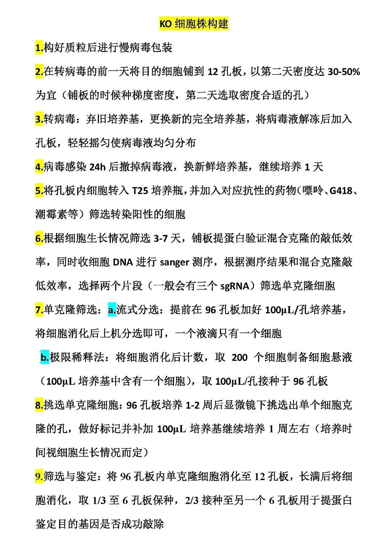
✅筛选单克隆的详细步骤在图二
✅一些小tips
1.一般一个细胞一个片段铺两个96孔板就行,一个板大概能挑出10来个单细胞克隆
2.大概长一周后才能在镜下找到细胞,这个时候克隆也不大,很好辨认是不是单细胞长出来的,有些孔里会有2-3个克隆
3.12孔板转移到6孔板先验证,验证好后成功敲除的细胞再消化一个到T25扩大培养即可,其它冻存备用
4.提蛋白时可以不用BCA定量,不需要内参很齐,收样前镜下看一下细胞密度,多的多加点裂解液,少的少加点裂解液,最后结果看有无,目的条带没有就是敲除了~

KO细胞系构建详细教程~


KO细胞系构建详细教程~-1


KO细胞系构建详细教程~-2


KO细胞系构建详细教程~-3


KO细胞系构建详细教程~-4


KO细胞系构建详细教程~-5


KO细胞系构建详细教程~-6
回复此楼

» 猜你喜欢

已阅   回复此楼   关注TA 给TA发消息 送TA红花 TA的回帖
相关版块跳转 我要订阅楼主 科研战神来了 的主题更新
普通表情 高级回复 (可上传附件)
最具人气热帖推荐 [查看全部] 作者 回/看 最后发表
[考研] 一志愿北京化工大学070300 学硕336求调剂 +3 vv迷 2026-03-21 4/200 2026-03-21 23:05 by f19980501
[考研] 资源与环境 调剂申请(333分) +5 holy J 2026-03-21 5/250 2026-03-21 22:42 by Catalysis25
[考研] 269专硕求调剂 +5 金恩贝 2026-03-21 5/250 2026-03-21 22:37 by zhyzzh
[考研] 326求调剂 +4 mlpqaz03 2026-03-15 4/200 2026-03-21 19:10 by ColorlessPI
[考研] 307求调剂 +3 wyyyqx 2026-03-17 3/150 2026-03-21 03:20 by JourneyLucky
[考研] 材料工程(专)一志愿985 初试335求调剂 +3 hiloiy 2026-03-17 4/200 2026-03-21 03:04 by JourneyLucky
[考研] 307求调剂 +10 冷笙123 2026-03-17 10/500 2026-03-21 01:54 by JourneyLucky
[考研] 304求调剂 +6 曼殊2266 2026-03-18 6/300 2026-03-21 00:32 by JourneyLucky
[考研] 321求调剂 +9 何润采123 2026-03-18 11/550 2026-03-20 23:19 by JourneyLucky
[考研] 一志愿 西北大学 ,070300化学学硕,总分287,双非一本,求调剂。 +4 晨昏线与星海 2026-03-19 4/200 2026-03-20 22:15 by JourneyLucky
[考研] 0817 化学工程 299分求调剂 有科研经历 有二区文章 +22 rare12345 2026-03-18 22/1100 2026-03-20 20:39 by zhukairuo
[考研] 085410人工智能专硕317求调剂(0854都可以) +4 xbxudjdn 2026-03-18 4/200 2026-03-20 09:07 by 不168
[考研] 085600材料与化工求调剂 +6 绪幸与子 2026-03-17 6/300 2026-03-19 13:27 by houyaoxu
[考研] 085601专硕,总分342求调剂,地区不限 +5 share_joy 2026-03-16 5/250 2026-03-18 14:48 by haxia
[考研] 材料,纺织,生物(0856、0710),化学招生啦 +3 Eember. 2026-03-17 9/450 2026-03-18 10:28 by Eember.
[考研] 0703化学336分求调剂 +6 zbzihdhd 2026-03-15 7/350 2026-03-18 09:53 by zhukairuo
[考研] 085601求调剂 +4 Du.11 2026-03-16 4/200 2026-03-17 17:08 by ruiyingmiao
[考研] 一志愿苏州大学材料工程(085601)专硕有科研经历三项国奖两个实用型专利一项省级立项 +6 大火山小火山 2026-03-16 8/400 2026-03-17 15:05 by 无懈可击111
[考研] 东南大学364求调剂 +5 JasonYuiui 2026-03-15 5/250 2026-03-16 21:28 by 木瓜膏
[考研] 327求调剂 +6 拾光任染 2026-03-15 11/550 2026-03-15 22:47 by 拾光任染
信息提示
请填处理意见