| 查看: 1625 | 回复: 10 | ||
| 【有奖交流】积极回复本帖子,参与交流,就有机会分得作者 AsiaEdit_CN 的 91 个金币 ,回帖就立即获得 1 个金币,每人有 1 次机会 | ||
AsiaEdit_CN
|
[商家供应]
【亚洲编辑/AsiaEdit】SCI 润色:PhD编辑+AI辅助=高质量服务7折优惠 按需求报价
|
|
|
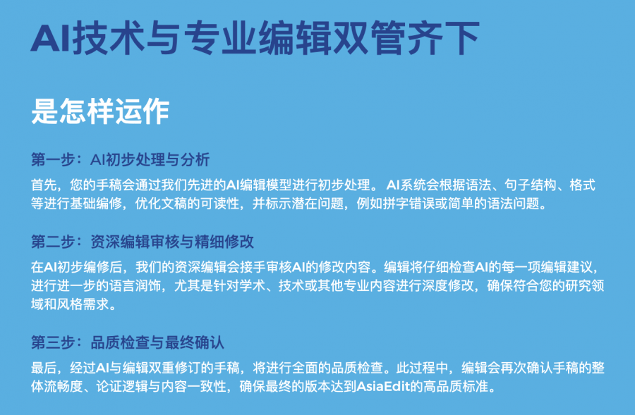
AsiaEdit已有超过25年的学术编辑经验。我们专门提供论文和学位论文的英文编辑服务,涵盖各个学术领域。 • 由学科专家和语言专家双重审查,确保内容和语言质量。提供客制化的编修方案,满足不同字数和交付时间需求。 • 多年经验,了解中文作者的需求。 • 承诺编辑后的文章不会因语言问题被拒绝,提供与编辑直接沟通的管道。 我们致力于协助研究者提升论文质量,增加发表机会。团队近期推出了AI辅助编辑服务,由AI+真人编辑组合,旨在以性价比更高的价格和更高效率的服务,为客户提供满意的服务。目前AI辅助编辑价格较传统编辑低30% (7折)。 ---> AI与专业编辑的无缝合作 您的手稿不仅依赖AI技术,我们的编辑会仔细审核ai提出的每一项编辑建议,确保您的手稿维持专业水准。 ---> 数据隐私与安全保证 您的数据安全是我们的首要任务。我们使用业界领先的数据加密技术(microsoft azure open ai 企业级安全)来保护您的手稿和个人资讯,确保它们不会用于AI训练或外泄。 ---> 品质保证,信心十足 我们对每一篇由AI辅助的编辑手稿提供全额品质保证。如果您的手稿在AI辅助编辑后仍未达到预期的编辑效果,我们将全力修正,甚至在极少数情况下提供全额退款,确保您对最终成果满意。 欢迎将您的手稿发送至muchong@asiaedit.com,我们会在3小时(工作时间)内免费提供AI辅助编辑以及传统润色两种形式的服务报价。通过该邮箱获得报价可享受小木虫用户独家175元优惠码! 联系我们(工作时间为工作日9am - 6pm): AsiaEdit 英文论文编辑价格 AsiaEdit按照客户需求,采用客制化的定价模式,而非固定的每字单价。 具体流程如下: 1. 客户上传文件后,资深编辑会亲自评估所需的修改程度。 2. 根据评估结果和文件字数,客户服务经理会提供一个交互式报价。 3. 报价会显示不同交付日期、附加服务和折扣的价格选项。 AsiaEdit的定价考虑以下因素: • 文件字数 • 所需编辑程度(轻度、中度或重度修改) • 交付时间 • 是否需要附加服务 • 折扣优惠 AsiaEdit提供多种折扣 - 新客户首单可享20美元折扣 - 大字数文件(30,000字以上)可享5-15%折扣 - 学生论文可享5-20%折扣,视字数而定 服务范围及其他资讯: Screenshot 2025-02-18 at 20.39.33.png Screenshot 2025-02-18 at 20.40.19.png Screenshot 2025-02-18 at 20.40.46.png Screenshot 2025-02-18 at 20.40.59.png Screenshot 2025-02-18 at 20.41.14.png Screenshot 2025-02-18 at 20.42.32.png 润色范围.png |
» 猜你喜欢
AI论文写作工具:是科研加速器还是学术作弊器?
已经有3人回复
孩子确诊有中度注意力缺陷
已经有6人回复
康复大学泰山学者周祺惠团队招收博士研究生
已经有4人回复
2026博士申请-功能高分子,水凝胶方向
已经有6人回复
论文投稿,期刊推荐
已经有4人回复
硕士和导师闹得不愉快
已经有13人回复
请问2026国家基金面上项目会启动申2停1吗
已经有5人回复
同一篇文章,用不同账号投稿对编辑决定是否送审有没有影响?
已经有3人回复
ACS Applied Polymer Materials投稿
已经有10人回复
RSC ADV状态问题
已经有4人回复
» 抢金币啦!回帖就可以得到:
中国科学院深圳先进技术研究院余敏课题组招聘研究助理
+5/70
双一流大学湘潭大学“化工过程模拟与强化”国家地方联合工程研究中心招收各类博士生
+1/50
中山大学医学院(深圳)肿瘤细胞生物课题组招收联培(客座)硕士/博士生
+1/37
上海交通大学智能颗粒流体团队 招收工程AI计算方向科研助理、博士生及博士后
+1/35
【宁德时代招聘】电化学科学家
+1/28
浙大城市学院向铮教授与浙江大学联合招聘博后
+1/27
【陕西师范大学】催化化学课题组2026年招收博士后/讲师/副高
+1/14
南京大学能源与资源学院蔡亮课题组诚招2026年申请-考核制博士生2-3名
+1/10
东华大学 唐正 课题组诚招2026年博士研究生-有机半导体材料与器件等
+1/9
兰州大学物理学院韩卫华教授课题组招收 2026年博士研究生 (物理、电子以及核能源方向)
+1/7
南京大学蔡亮课题组诚招2026年申请-考核制博士生2-3名(电解水制氢,XAFS谱学等)
+1/6
欢迎报考中山大学课题组,提供2025-2026级硕士研究生名额
+1/6
北京理工大学飞行机器人研究团队招聘2026届博士生
+1/6
长江大学武汉校区诚招工程热物理、油气、电气等新能源博士-2025
+1/5
长江学者团队招聘高校教师7名(地点杭州、有事业编)+博后5名
+1/5
液相方法和氨基酸分析仪有什么不一样?
+1/3
求助 手搓碳电极制作成的超级电容器的库伦效率总是达不到100% 这是怎么回事啊
+1/2
上海交通大学AIMS-Lab招收AI for Science方向2026级博士生
+1/2
安捷伦气相色谱处理方法求助
+1/1
上海交通大学 黄佩森课题组招收2026年申请考核博士生1 名
+1/1
AsiaEdit_CN
捐助贵宾 (初入文坛)
- 应助: 0 (幼儿园)
- 金币: 260.5
- 散金: 53
- 帖子: 12
- 在线: 8小时
- 虫号: 35756009
- 注册: 2024-11-12
- 专业: 糖代谢异常

已入驻小木虫 76 天专业学术论文编辑
联系人: Wechat: AsiaEdit / 邮箱: muchong@asiaedit.com / 电话: 4001 203 095
2楼2025-02-18 21:28:17
3楼2025-02-18 22:10:58
4楼2025-02-18 23:48:08
★
AsiaEdit_CN(金币+1): 谢谢参与
AsiaEdit_CN(金币+1): 谢谢参与
![]() |
5楼2025-02-19 00:53:32
liunahan
木虫之王 (文学泰斗)
- 应助: 118 (高中生)
- 金币: 133945
- 散金: 200
- 红花: 40
- 帖子: 105412
- 在线: 5427.9小时
- 虫号: 260314
- 注册: 2006-06-17
- 性别: GG
- 专业: 电化学
6楼2025-02-19 05:36:39
7楼2025-02-19 19:29:32
8楼2025-02-21 05:04:49
★
AsiaEdit_CN(金币+1): 谢谢参与
AsiaEdit_CN(金币+1): 谢谢参与
![]() |
9楼2025-04-02 12:21:08
10楼2025-09-25 06:16:33


回复此楼

