| ²é¿´: 1392 | »Ø¸´: 26 | |||||||||||||||
| ¡¾Óн±½»Á÷¡¿»ý¼«»Ø¸´±¾Ìû×Ó£¬²ÎÓë½»Á÷£¬¾ÍÓлú»á·ÖµÃ×÷Õß ÁËÁ˹¤×÷ÊÒ µÄ 77 ¸ö½ð±Ò £¬»ØÌû¾ÍÁ¢¼´»ñµÃ 1 ¸ö½ð±Ò£¬Ã¿ÈËÓÐ 1 ´Î»ú»á | |||||||||||||||
[½»Á÷]
ÑïÖÝ´óѧÑïÖÝ̼Öкͼ¼Êõ´´ÐÂÑо¿ÖÐÐÄÕÐÆ¸¹«¸æ
|
|||||||||||||||
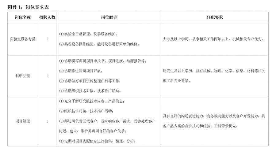
ÑïÖÝ´óѧÑïÖÝ̼Öкͼ¼Êõ´´ÐÂÑо¿ÖÐÐÄÕÐÆ¸¹«¸æ Ò»¡¢Ñо¿ÖÐÐĸſö ÑïÖÝ´óѧÑïÖÝ̼Öкͼ¼Êõ´´ÐÂÑо¿ÖÐÐÄÊÇÑïÖÝÊС¢ÑïÖݾ¼Ã¼¼Êõ¿ª·¢ÇøºÍÑïÖÝ´óѧºÏ×÷¹²½¨µÄÃæÏò¹ú¼Ò¡°Ë«Ì¼¡±Ä¿±êÐèÇóµÄÐÂÐÍÑз¢»ú¹¹¡£ÖÐÐÄÎ§ÈÆ¹â·ü¼¼Êõ¡¢´¢Äܼ¼Êõ¡¢ÐÂÄÜÔ´ÖÆÔì×°±¸¡¢ÐÂÐ͵çÁ¦ÏµÍ³¼¼Êõ¡¢Ì¼ÖкÍÕ½ÂÔÑо¿Óë×Éѯ¡¢Å©Òµ¼õ̼Ôö»ã¼¼Êõ¡¢½ÚÄܼõÅÅм¼ÊõºÍ·çÄÜÇâÄÜÇå½àÄÜÔ´¼¼ÊõµÈ·½Ïò¿ªÕ¹»ù´¡Ñо¿¡¢¼¼Êõ¹¥¹ØÓë³É¹ûת»¯µÈ¹¤×÷¡£ ¶þ¡¢ÕÐÆ¸»ù±¾Ìõ¼þ £¨Ò»£©Óµ»¤Öйú¹²²úµ³Áìµ¼ºÍÉç»áÖ÷ÒåÖÆ¶È£¬×ñÊØ¹ú¼Ò·¨ÂÉ·¨¹æ£» £¨¶þ£©¾ßÓÐÁ¼ºÃµÄÕþÖÎËØÖʺ͵ÀµÂÆ·ÐУ¬¾ßÓнÏÇ¿µÄ¹¤×÷ÔðÈÎÐĺÍ×éÖ¯¼ÍÂÉÐÔ£» £¨Èý£©ÉíÌ彡¿µ£¬¾ß±¸Õý³£ÂÄÐиÚλְÔðµÄÉíÌåÌõ¼þ£» £¨ËÄ£©ÎÞÎ¥·¨·¸×ï¼Ç¼£»ÎÞµ³¼Í¡¢ÐÐÕþ¼ÍÂÉ´¦·Ö¼Ç¼¡£ Èý¡¢ÕÐÆ¸¼Æ»®¼°¸ÚλҪÇó ±¾´ÎÕÐÆ¸¸ÚλÈËÊý¼°Ïà¹ØÒªÇó¼û¡¶¸ÚλÐèÇó±í¡·£¨¸½¼þ1£©¡£ ËÄ¡¢ÕÐÆ¸Ö÷Òª³ÌÐò £¨Ò»£©±¨Ãû 1. ±¨Ãûʱ¼ä£º¼´ÈÕÆðÖÁ2025Äê1ÔÂ5ÈÕ 2. ±¨Ãû·½Ê½£º²ÉÓÃÓʼþ±¨Ãû·½Ê½£¬Ó¦Æ¸ÈËÔ±×¼±¸¼òÀúpdf°æ£¬²¢½«±ÏÒµÖ¤Ê顢ѧλ֤ÊéµÈ²ÄÁÏ£¬·¢ËÍÖÁ±¨ÃûÓÊÏäyztzh_office@126.com£¬±êÌâ×¢Ã÷£ºÐÕÃû+ӦƸ¸Úλ¡£ £¨¶þ£©¸ù¾Ý¹¤×÷³ÌÐò×éÖ¯×ʸñÉóºË¡¢ÃæÊÔ¡£ £¨Èý£©Í¨ÖªÃæÊÔͨ¹ýµÄÈËÔ±°ìÀíÈëÖ°ÊÖÐø¡£ Îå¡¢ÁªÏµ·½Ê½ ÁªÏµ·½Ê½£º³ÂÀÏʦ0514-87588691 ÓÊÏ䣺yztzh_office@126.com µØÖ·£º½ËÕÊ¡ÑïÖݾ¼Ã¼¼Êõ¿ª·¢ÇøÎâÖݶ«Â·198ºÅÎ÷°²½»´ó¿Æ¼¼Ô°d2¶° [ Last edited by ÁËÁ˹¤×÷ÊÒ on 2024-12-25 at 20:57 ] [ À´×Ô°æ¿éȺ ½ËÕ ] |
» ²ÂÄãϲ»¶
0857µ÷¼Á
ÒѾÓÐ7È˻ظ´
085600 Ó¢Ò»Êý¶þ272Çóµ÷¼Á
ÒѾÓÐ20È˻ظ´
¿¼Ñи´ÊÔµ÷¼Á£¬¹ý¹ú¼ÒÏßµÄͬѧ¶¼¿É±¨Ãû
ÒѾÓÐ7È˻ظ´
0854¸´ÊÔµ÷¼Á 276
ÒѾÓÐ7È˻ظ´
¡¾2026 ˶ʿµ÷¼Á¡¿¿ÎÌâ×é ÕÐÊÕµ÷¼ÁÉú
ÒѾÓÐ5È˻ظ´
298Çóµ÷¼Á
ÒѾÓÐ7È˻ظ´
½ÓÊÕµ÷¼Á
ÒѾÓÐ17È˻ظ´
¸ß·Ö×Ó»¯Ñ§ÓëÎïÀíµ÷¼Á
ÒѾÓÐ16È˻ظ´
085602»¯Ñ§¹¤³Ì350£¬µ÷¼Á£¬ÓÐûÓÐ211µÄ
ÒѾÓÐ8È˻ظ´
Çóµ÷¼ÁԺУ
ÒѾÓÐ7È˻ظ´
» ÇÀ½ð±ÒÀ²£¡»ØÌû¾Í¿ÉÒԵõ½:
ºîÐñ¿ÎÌâ×é(»¯Ñ§¡¢»¯¹¤¡¢»·¾³¡¢ÄÜÔ´Ïà¹Ø·½Ïò)»¶ÓÄãµÄ¼ÓÈë
+1/171
¶«±±Å©Òµ´óѧ¡ªË®ÀûѧԺ£¬ÕÐÊÕũҵˮÍÁ¹¤³Ì¡¢ÍÁľˮÀû˶ʿÑо¿Éú
+1/88
³¤ÆÚÕÐÊÕÓÐÉ«½ðÊô¡¢Ï¡ÍÁ¡¢¹ÌÌåÑõ»¯ÎïȼÁÏµç³ØµÈÁìÓò˶ʿºÍ²©Ê¿Ñо¿Éú
+1/87
°²»Õũҵ´óѧÀîÑǻԽÌÊÚÕÐÊÕÉúÎï¡¢»¯Ñ§¡¢Å©Ò©Ñ§¡¢Ö²±£Àà2026¼¶²©Ê¿Ñо¿Éú
+1/83
¡¾ÊµÕ½ÐÍ¡¿¡¾ÉúÎïÒ½Ò©¡¿2026Çൺ´óѧÕв©Ê¿Éú º¬ÉÙÊýÃñ×å¹Ç¸É¼Æ»®2Ãû£¡£¡£¡
+1/21
ÉîÛÚ90Àí¹¤ÄÐÕÒFORÅ®
+1/17
Öйú¿Æ´ó-ºÏ·Ê¹ú¼ÒʵÑéÊÒÀäÔ×ÓÁ¿×ÓÖмÌÍŶÓÕÐÆ¸ÆôÊÂ
+2/16
³¤½´óѧũѧԺ 2026 ˶ʿÕÐÉú
+1/12
ÖйúʯÓÍ´óѧ£¨»ª¶«£©»¯¹¤Àà˶ʿÕÐÉú
+1/8
26½ì¼ÆËã»ú¡¢µç×ÓÐÅÏ¢Àà¡¢µç¿Æ¡¢¿ØÖÆ¡¢Í¨ÐÅ¿¼ÑÐT jÐÅÏ¢pp¿¥£º74+08+76+6+20/
+1/7
look 26½ì || ¼ÆËã»ú¡¢µç×ÓÐÅÏ¢Àà¡¢µç¿Æ¡¢¿ØÖÆ¡¢Í¨ÐÅ¿¼ÑÐT jÐÅÏ¢´¼£º1o33 7747 o3
+1/6
¸÷λ´óÀУ¬ÃæÉÏÏîĿԤËã¶àÉÙºÏÊÊ£¿Ô¤ËãÓÐÓÃÂð£¿
+1/5
you can see 26½ì¼ÆËã»ú¡¢µç×ÓÐÅÏ¢Àà¡¢µç¿Æ¿¼ÑÐT jÐÅÏ¢pp¿¥£º74+08+76+6+20/
+1/5
ÖпÆÔºÉîÛÚÏȽø¼¼ÊõÑо¿Ôº³É»áÃ÷Ժʿ/ÌÆÓÀ±þ½ÜÇàÍŶÓÄâÕÐÆ¸²©Ê¿ºóÈô¸ÉÃû¡£
+1/4
354ÇóÀÌ085400
+1/4
²ÄÁÏÀàµ÷¼Á
+1/4
26²©Ê¿ÉêÇë
+1/4
ÄÚÃɹŴóѧÇàÄ곤½Ñ§ÕßÍõÀÙ½ÌÊÚÍŶÓ2026Äê˶ʿµ÷¼Á¹«¸æ¡£
+1/3
ÉÂÎ÷¿Æ¼¼´óѧÕÐÉúѧÊõ²©Ê¿Éú1Ãû(ï®ÄÆÀë×Óµç³Ø/¹âµç´ß»¯/»·¾³¹¦ÄܲÄÁÏ/Èȵç²ÄÁÏ)
+1/1
Õе÷¼Á
+1/1
¼òµ¥»Ø¸´
xiaoqiuqiu202Â¥
2024-12-24 17:47
»Ø¸´
ÁËÁ˹¤×÷ÊÒ(½ð±Ò+1): лл²ÎÓë

bjdxyxy3Â¥
2024-12-24 17:56
»Ø¸´
ÁËÁ˹¤×÷ÊÒ(½ð±Ò+1): лл²ÎÓë
¡£ ·¢×ÔСľ³æÊÖ»ú¿Í»§¶Ë
hyjcs4Â¥
2024-12-24 18:05
»Ø¸´
ÁËÁ˹¤×÷ÊÒ(½ð±Ò+1): лл²ÎÓë
‡— ·¢×ÔСľ³æÊÖ»ú¿Í»§¶Ë
jiaoxg5Â¥
2024-12-24 18:48
»Ø¸´
ÁËÁ˹¤×÷ÊÒ(½ð±Ò+1): лл²ÎÓë




¸ý³½ÐÁ³ó6Â¥
2024-12-24 19:00
»Ø¸´
ÁËÁ˹¤×÷ÊÒ(½ð±Ò+1): лл²ÎÓë
shenrenren7Â¥
2024-12-24 19:01
»Ø¸´
ÁËÁ˹¤×÷ÊÒ(½ð±Ò+1): лл²ÎÓë
nono20098Â¥
2024-12-24 20:21
»Ø¸´
ÁËÁ˹¤×÷ÊÒ(½ð±Ò+1): лл²ÎÓë
¡¤
miaojiabing9Â¥
2024-12-24 20:25
»Ø¸´
ÁËÁ˹¤×÷ÊÒ(½ð±Ò+1): лл²ÎÓë
XG-WUST10Â¥
2024-12-24 22:24
»Ø¸´
ÁËÁ˹¤×÷ÊÒ(½ð±Ò+1): лл²ÎÓë
up ·¢×ÔСľ³æIOS¿Í»§¶Ë
Â仨½£Óê11Â¥
2024-12-25 00:27
»Ø¸´
ÁËÁ˹¤×÷ÊÒ(½ð±Ò+1): лл²ÎÓë
tfang12Â¥
2024-12-25 04:34
»Ø¸´
kecikeci13Â¥
2024-12-25 08:33
»Ø¸´
ÁËÁ˹¤×÷ÊÒ(½ð±Ò+1): лл²ÎÓë
lymjjh14Â¥
2024-12-25 08:49
»Ø¸´
ÁËÁ˹¤×÷ÊÒ(½ð±Ò+1): лл²ÎÓë
gter_wang15Â¥
2024-12-25 09:01
»Ø¸´
ÁËÁ˹¤×÷ÊÒ(½ð±Ò+1): лл²ÎÓë
slytjiaofei16Â¥
2024-12-25 09:19
»Ø¸´
ÁËÁ˹¤×÷ÊÒ(½ð±Ò+1): лл²ÎÓë
SUNJUNEɯ׼¿Æ¼¼17Â¥
2024-12-25 09:27
»Ø¸´
ckxbear18Â¥
2024-12-25 10:18
»Ø¸´
ÁËÁ˹¤×÷ÊÒ(½ð±Ò+1): лл²ÎÓë
psylhh19Â¥
2024-12-25 10:47
»Ø¸´
ÁËÁ˹¤×÷ÊÒ(½ð±Ò+1): лл²ÎÓë
zbwangbin20Â¥
2024-12-25 11:20
»Ø¸´
ÁËÁ˹¤×÷ÊÒ(½ð±Ò+1): лл²ÎÓë
ÁËÁ˹¤×÷ÊÒ21Â¥
2024-12-25 20:57
»Ø¸´

05061010522Â¥
2024-12-28 20:45
»Ø¸´
ÁËÁ˹¤×÷ÊÒ(½ð±Ò+1): лл²ÎÓë


lzg02071623Â¥
2024-12-28 21:09
»Ø¸´
pigiou24Â¥
2024-12-28 21:57
»Ø¸´
¼Ù´ó¿Õ25Â¥
2024-12-29 09:10
»Ø¸´
ÁËÁ˹¤×÷ÊÒ(½ð±Ò+1): лл²ÎÓë
¶¥
s9659z26Â¥
2024-12-29 14:53
»Ø¸´
ÁËÁ˹¤×÷ÊÒ(½ð±Ò+1): лл²ÎÓë
ÁËÁ˹¤×÷ÊÒ27Â¥
2024-12-30 14:09
»Ø¸´













»Ø¸´´ËÂ¥