24小时热门版块排行榜    

Znn3bq.jpeg
查看: 710  |  回复: 0

18317190548

新虫 (小有名气)

[交流] “凋亡产气”?细胞一旦凋亡当真就 “废” 了? - MedChemExpress (MCE)

成年人每天有超过 500 亿个细胞发生凋亡,以维持免疫稳态。What?500 亿?淡定,成年人体内约有 28 万亿个 (女性) - 36 万亿个 (男性) 个细胞。这就相当于你一天赚 1w,成本 500 哈哈哈。不过话说回来,这 500 亿的细胞凋亡之后,就“全剧终”了么?

“凋亡产气”?细胞一旦凋亡当真就 “废” 了? - MedChemExpress (MCE)
细胞凋亡 (Apoptosis),又称程序性细胞死亡,一种为维持内环境稳定,由基因控制的细胞自主有序的死亡。往期小 M 已为大家介绍过细胞凋亡及其检测。

细胞凋亡过程中,可释放一类特殊的细胞外囊泡,称之为凋亡囊泡 (Apoptotic vesicles, apoVs),其具有良好的免疫调节和促再生作用,而凋亡缺陷会导致严重的自身免疫性疾病 (如系统性红斑狼疮)、衰老和肿瘤等。



 Tips: ApoV 从其亲代细胞继承了多种成分,包括 DNA、RNA、蛋白质和脂质,这些成分可以调节受体器官和组织。

研究表明,细胞凋亡缺陷和 H2S 缺陷均可导致严重的免疫紊乱,那么细胞凋亡过程是否与内源性 H2S 的产生有关呢?哎嘿,好巧不巧 ,凋亡产气!

近期,施松涛/陈畅团队在 Cell 子刊 Cell Metabolism 上发表了题为:Apoptosis releases hydrogen sulfide to inhibit Th17 cell differentiation 的研究论文[1]。

“凋亡产气”?细胞一旦凋亡当真就 “废” 了? - MedChemExpress (MCE)-1


图 1. 细胞凋亡释放 H2S 气体抑制 Th17 细胞分化[1]。



该研究探讨了凋亡、 (H2S)、以及系统性红斑狼疮 (systemic lupus erythematosus,SLE) 之间的联系,发现细胞凋亡是机体 H2S 的重要来源,且凋亡细胞产生的凋亡囊泡 (apoV) 可继承 H2S 生成能力,揭示了细胞凋亡在维持 H2S 稳态中的相关机制,让我们一起来瞅瞅到底是个啥子情况?

“凋亡产气”?细胞一旦凋亡当真就 “废” 了? - MedChemExpress (MCE)-2
目前,凋亡缺陷的 MRL/lpr (B6.MRL-Faslpr/J) and Bim−/− (B6.129S1-Bcl2l11tm1.1Ast/J) 小鼠已被广泛用于 SLE 疾病模型。

研究团队在此基础上,检测其 H2S 水平,发现细胞凋亡缺陷的 MRL/lpr 和 Bim−/− 小鼠中的 H2S 水平显著降低。主要表现为:与野生型 (WT) 组相比,MRL/lpr 和 Bim−/− 小鼠的血液及肝脏、肺、脾和肾中的 H2S 水平显著降低 (图 2 A-B)。与 WT 小鼠相比,来自 MRL/lpr  和 Bim−/− 小鼠的 PBMC 显示出细胞凋亡率降低和 H2S 水平降低 (图 2C)。

“凋亡产气”?细胞一旦凋亡当真就 “废” 了? - MedChemExpress (MCE)-3


“凋亡产气”?细胞一旦凋亡当真就 “废” 了? - MedChemExpress (MCE)-4


图 2. 凋亡缺陷小鼠 H2S 水平降低[1]。


(A) 形成试验显示雌性 MRL/lpr 和 Bim−/− 小鼠血液 H2S 浓度降低; (B)形成实验显示,凋亡缺陷小鼠肝中 H2S 浓度低于 WT 小鼠 (肺、脾、肾未显示); (C) 来自雌性 MRL/lpr 和 Bim−/− 小鼠的 PBMC 显示凋亡细胞和 H2S 水平降低。黄色箭头表示 H2S,白色箭头表示凋亡细胞; (D) STS 处理提高了 MRL/lpr 小鼠的血液 H2S 浓度,而 Z-VAD 处理降低了 H2 浓度; (E) STS 治疗增加了MRL/lpr 小鼠肝脏中的 H2S 浓度 (肺、脾、肾未显示),而 Z-VAD 治疗则抑制了该浓度; (F) STS 处理促进 MRL/lpr 小鼠 PBMC 中的细胞凋亡和 H2S 生成,Z-VAD可减轻这种情况。黄色箭头表示 H2S,白色箭头表示凋亡细胞。



同时,细胞凋亡诱导可以提高 MRL/lpr 小鼠中 H2S 的水平,通过使用 Staurosporine (STS,用于诱导 MRL/lpr 小鼠体内细胞凋亡) 和 Z-VAD (OMe)-FMK(Z-VAD,一种泛半胱天冬酶抑制剂,用于抑制 STS 诱导的细胞凋亡)发现体内细胞凋亡诱导可以挽救 MRL/lpr 小鼠中降低的 H2S 水平 (图 2D-F)。

更重要的是,凋亡细胞能够产生 H2S。研究人员以小鼠骨髓干细胞 (mBMSCs)、PBMCs 和 CD4+ T 细胞为样本,STS 和 UV 诱导的细胞凋亡可以提高细胞上清液中 H2S 水平 (图 3)。

“凋亡产气”?细胞一旦凋亡当真就 “废” 了? - MedChemExpress (MCE)-5


图 3. 凋亡细胞体外释放 H2S[1]。



凋亡诱导 (STS 和 UV 处理) 后,使用形成测试评估不同细胞上清液中的 H2S 浓度。结果表明,STS 和 UV 处理显著增加了 mBMSCs、PBMCs 和 CD4+ T 细胞中的 H2S 浓度,而添加 Z-VAD 则降低了 H2S 浓度。

此外,以 STS 诱导的 mBMSCs 凋亡为模型,发现凋亡的 mBMSCs 主要在凋亡的早期和中期产生 H2S。

“凋亡产气”?细胞一旦凋亡当真就 “废” 了? - MedChemExpress (MCE)-6
研究发现,凋亡细胞产生的 H2S 有利于维持免疫稳态。一方面,细胞凋亡诱导可通过提高 MRL/lpr 小鼠中的 H2S 水平来改善 SLE 表型。另一方面,凋亡细胞产生的 H2S 抑制 MRL/lpr 小鼠中异常的 Th17 细胞分化。

流式细胞术分析表明,用 H2S 供体 NaHS 处理直接抑制体外 Th17 细胞分化,而 Hydroxylamine hydrochloride (HA,H2S 合成抑制剂) 处理则促进 Th17 细胞分化 (图 4A)。两种治疗均显示出剂量依赖性效应。且在体内 MRL/lpr 小鼠中,NaHS 处理降低了脾脏和血液中 Th17 细胞的水平,而 HA 处理增强了 Th17 细胞的分化。

“凋亡产气”?细胞一旦凋亡当真就 “废” 了? - MedChemExpress (MCE)-7


图 4. 流式细胞仪分析 NaHS 和 HA 处理下的 Th17 细胞分化率[1]。




▐  H2S 通过 Sep15/STAT1/STAT3 轴抑制 Th17 细胞分化
通过探索 H2S 调节 Th17 细胞分化的机制,发现 H2S 通过 Sep15/STAT1/STAT3 轴抑制 Th17 细胞分化。

 Tips: H2S 主要通过蛋白质硫化作用 (SHY) 发挥生物学功能和分子调节作用。SHY 是一种翻译后修饰,是一种生理过程,其中 H2S 在半胱氨酸的硫醇 (-SH) 基团上添加额外的硫,产生氢过硫化物 (-SSH)。

在 STAT 家族中,磷酸化是核定位和随后的生物活性的必要先决条件。在 Th17 细胞分化过程中,H2S 可以促进 STAT1 磷酸化并抑制 STAT3 磷酸化,免疫沉淀-质谱 (IP-MS) 和 coIP 测定证实 Sep15 可以与 STAT1 结合。且 H2S 硫水合物 Sep15 在 C38 位点与 Sep15 结合并促进 Sep15 和 STAT1 之间的相互作用,从而促进 STAT1 的磷酸化和核定位。

“凋亡产气”?细胞一旦凋亡当真就 “废” 了? - MedChemExpress (MCE)-8


图 5. H2S 通过 Sep15/STAT1/STAT3 信号轴抑制 Th17 细胞分化[1]。


(A) 当 STAT1 被 siRNA 敲低时,H2S 未能抑制 Th17 细胞中的 p-STAT3 表达。(B) STAT1 的敲低削弱了 H2S 对 Th17 细胞的抑制作用。(C) H2S 抑制 Th17 细胞分化作用中 Sep15/STAT1/STAT3 轴示意图。

 


此外,通过小干扰 RNA (siRNA) 敲低 STAT1 的表达,发现 H2S 抑制 STAT3 的磷酸化,但该作用被 STAT1 的敲低所抑制 (图 5A)。当 STAT1 表达被敲低时,H2S 对 Th17 细胞分化和相关基因表达的抑制作用也受损 (图 5B),这表明 H2S 的抑制作用与 Sep15/STAT1/ STAT3 轴密切相关 (图 5C)。

“凋亡产气”?细胞一旦凋亡当真就 “废” 了? - MedChemExpress (MCE)-9
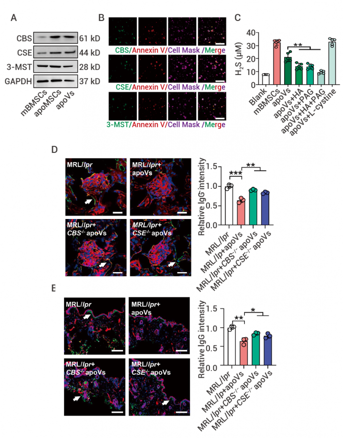
ApoV 是凋亡细胞的代谢产物,具有多种生物学功能。在哺乳动物中,H2 由 L-半胱氨酸通过三种酶合成,即胱硫醚 β-合酶 (cystathionine β-synthase,CBS)、胱硫醚γ-裂解酶(cystathionine γ-lyase,CSE)和3-巯基丙酮酸硫转移酶 (3-mercaptopyruvate sulfurtransferase,3-MST)。

研究发现凋亡的 mBMSC (apoMSC) 和 apoV 表达 CBS、CSE 和 3-MST(图 6A-B)。微电极测定显示 apoVs 可以产生 H2S,而 HA 或 Propargylglycine (PAG, CSE 抑制剂) 处理抑制 apoVs 产生的 H2S 浓度(图 6C)。也就是说,apoV 具有产生 H2S 的能力。

“凋亡产气”?细胞一旦凋亡当真就 “废” 了? - MedChemExpress (MCE)-10


图 6. H2S 是 apoV 介导的 SLE 治疗所必需的[1]。


(A) 通过蛋白质印迹评估 mBMSC、凋亡 mBMSC (apoMSC) 和 apoV 中 CBS、CSE 和 3-MST 的表达。(B) 通过免疫荧光法评估 apoV 中 CBS、CSE 和 3-MST 的表达。(C) H2S 微电极显示 apoVs 产生 H2S,HA 和 PAG 处理抑制 H2S。(D-E) ApoV 抑制 IgG 在脾脏和皮肤中的沉积;箭头表示 IgG 沉积。(比例尺:肾脏为 20 μm,皮肤为 100 μm),而 CBS−/− apoV 和 CSE−/− apoV 的功能受损。



此外,凋亡细胞中的 H2S 改善小鼠系统性红斑狼疮表型。通过收集 apoVs 并全身输注到 MRL/lpr 小鼠体内。结果表明,apoV 减轻了 MRL/lpr 小鼠的 SLE 表型,减轻了脾脏和淋巴结的重量,降低血清 ANA、BUN 和 dsDNA 水平,缓解肾脏损伤;并抑制肾脏和皮肤中的 IgG 沉积(图 6D-E)。然而,CBS−/− apoV 和 CSE−/− apoV (CBS−/− 和 CSE−/−小鼠,H2S 缺陷小鼠,表现出 SLE 样表型) 均未能在 MRL/lpr 小鼠中发挥这种治疗作用(图 6D-E)。这些数据表明 apoV 可以产生 H2S,这是 SLE 小鼠的治疗效果所必需的。

“凋亡产气”?细胞一旦凋亡当真就 “废” 了? - MedChemExpress (MCE)-11
由此可见,细胞凋亡并非“坏事”,细胞凋亡后也并不是最终的结局,其释放的 H2S 气体可以抑制 Th17 细胞分化,维持免疫稳态。同时,凋亡细胞中的 H2S 可改善小鼠系统性红斑狼疮表型。

参看文献:
[1] Ou Q, et al. Apoptosis releases hydrogen sulfide to inhibit Th17 cell differentiation. Cell Metab. 2024 Jan 2;36(1):78-89.e5. 
回复此楼
已阅   回复此楼   关注TA 给TA发消息 送TA红花 TA的回帖
相关版块跳转 我要订阅楼主 18317190548 的主题更新
普通表情 高级回复 (可上传附件)
最具人气热帖推荐 [查看全部] 作者 回/看 最后发表
[考博] 化学专业申博 +3 赵子羊 2026-05-23 4/200 2026-05-24 18:10 by 工大学长
[硕博家园] 售SCI一区T0P文章,我:8.O.5.5.1.O.5.4,科目齐全,可+急 +3 1rx34o113h 2026-05-23 3/150 2026-05-24 17:41 by 0i3mu4vkjz
[基金申请] 评审有感 +16 popular289 2026-05-18 27/1350 2026-05-24 17:34 by hhs666
[教师之家] 论文撤稿了 +4 bjvtcliu 2026-05-24 7/350 2026-05-24 17:29 by bjvtcliu
[硕博家园] 售SCI一区T0P文章,我:8.O.5.5.1.O.5.4,科目齐全,可+急 +4 hvkbtfonbv 2026-05-23 4/200 2026-05-24 17:21 by 75ui6h7z2t
[博后之家] 售SCI一区T0P文章,我:8.O.5.5.1.O.5.4,科目齐全,可+急 +3 hvkbtfonbv 2026-05-23 3/150 2026-05-24 17:10 by 75ui6h7z2t
[论文投稿] 售SCI一区T0P文章,我:8.O.5.5.1.O.5.4,科目齐全,可+急 +3 a2tycdlnq1 2026-05-23 4/200 2026-05-24 16:16 by hhx1yx9evi
[基金申请] 河北省自然科学基金 +6 Peterchao 2026-05-18 9/450 2026-05-24 16:02 by 130067131
[硕博家园] 售SCI一区T0P文章,我:8.O.5.5.1.O.5.4,科目齐全,可+急 +4 pmo95bazuy 2026-05-23 8/400 2026-05-24 15:56 by 1uy1ht2y9r
[基金申请] 西安交大新媒学院副院长用撤稿论文结题 +3 bjvtcliu 2026-05-24 5/250 2026-05-24 10:16 by kudofaye
[教师之家] 某211大学教师把个人教师官方主页改成:我跑了我跑了我跑了!官宣跑路! +4 zju2000 2026-05-21 5/250 2026-05-24 09:35 by songwz
[基金申请] 青B发送上会通知了吗 +5 chemBioBro 2026-05-22 7/350 2026-05-23 12:35 by zhuifengzhy
[考博] 博士申请 +3 焦晓明 2026-05-21 3/150 2026-05-23 11:26 by mlc840311
[论文投稿] 投稿求助,期刊 +4 希冀,有书读 2026-05-20 8/400 2026-05-22 10:16 by 希冀,有书读
[文学芳草园] 献血感触 +7 呀呀好傻 2026-05-19 13/650 2026-05-21 20:15 by 呀呀好傻
[基金申请] 国自然评分 +4 无名者登山 2026-05-20 5/250 2026-05-21 16:35 by swuq
[基金申请] 国自然上会要求 +7 无名者登山 2026-05-18 11/550 2026-05-21 15:50 by draco1987
[基金申请] 提交了我也来说说感想 +9 fummck 2026-05-20 10/500 2026-05-21 14:17 by draco1987
[有机交流] 反应很差,大量原料没有反应 5+3 Mr.Zot 2026-05-19 8/400 2026-05-20 22:19 by Equinoxhua
[考博] 如果工作了想读博,可以边工作边读全日制嘛? 30+3 铁达火车 2026-05-18 5/250 2026-05-20 09:33 by tfang
信息提示
请填处理意见