24小时热门版块排行榜    

查看: 541  |  回复: 0

18317190548

新虫 (小有名气)

[交流] 化合物库如何用 Cell Discov 揭秘肿瘤抑制新机制 - MedChemExpress

化合物库不仅仅可以应用于药物筛选,更多情况下我们可以将其灵活应用于信号通路的分子机制研究,进而发现关键靶基因 。 一定有新的小伙伴开始晕乎乎了 ,趁着今天复盘,小 M 带你温故而知新?

 2023 年客户引用 MCE 化合物库发表了 100+ 篇文献,其中最高分的文献是发表在 Cancer Discovery 杂志上的 “An African-Specific Variant of TP53 Reveals PADI4 as a Regulator of p53-Mediated Tumor Suppression”,影响因子已趋近 30。接下来咱们就通过揭示 p53 肿瘤抑制新机制的这篇文献,来看看化合物库应该如何用?

化合物库如何用 Cell Discov 揭秘肿瘤抑制新机制 - MedChemExpress



化合物库如何用 Cell Discov 揭秘肿瘤抑制新机制 - MedChemExpress-1
肿瘤抑制因子 p53 由 TP53 编码并参与到人类一半以上癌症的调控,突变型 p53 会抑制 WT p53 的功能并促进细胞增殖、上皮细胞向间质转化、血管生成、转移和耐药的发生。

在这项研究中,研究团队试图通过探索特殊的 TP53 突变如何不能抑制肿瘤,进而转变确定 p53 是如何抑制肿瘤的。已有的研究结果表明 Y107H 是一种结构上与  WT p53 相似,并在一小部分 p53 靶基因的反激活中存在缺陷的非洲特异的种系变体,为此本文作者展开了基于 Y107H 的研究。更重要的是,作者发现 Y107H  保留了大部分 p53 功能,但小鼠却患上了癌症……

化合物库如何用 Cell Discov 揭秘肿瘤抑制新机制 - MedChemExpress-2
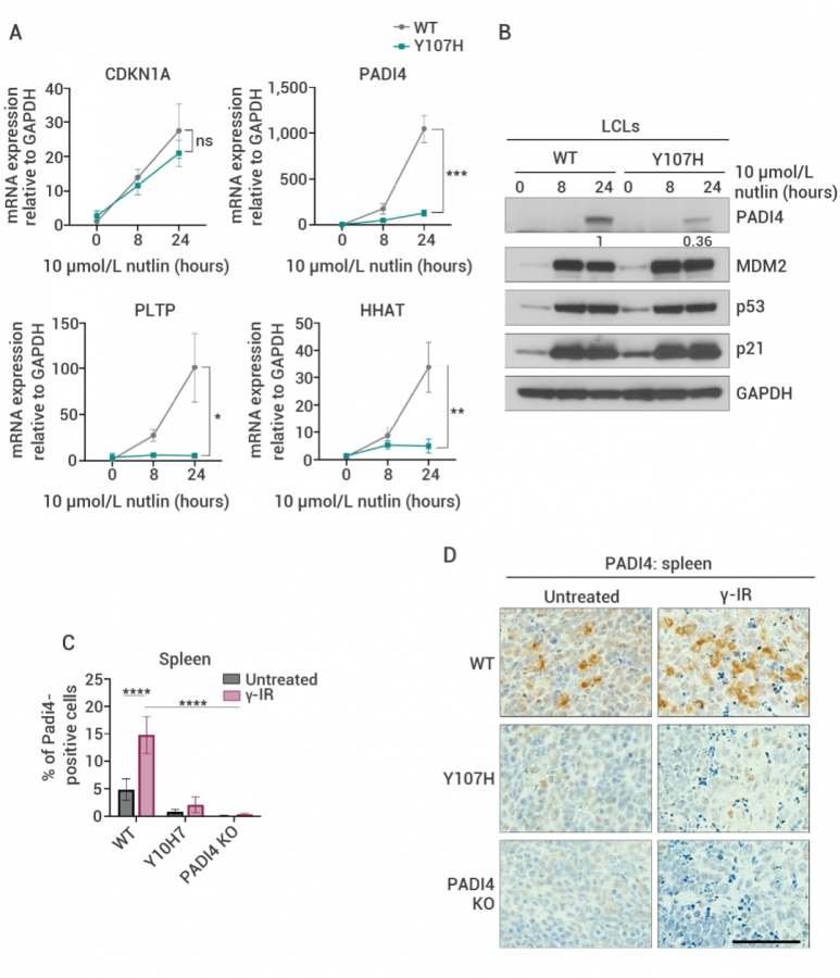
首先作者展开了对 Y107H 的功能研究,发现  Y107H 变体在生长抑制和细胞凋亡方面与 WT p53 相当。例如,Y107H 的集落抑制受到适度损害。Doxorubicin 和 γ 辐射处理导致 Y107H LCL 细胞凋亡有所增加。接下来,用 Nutlin-3a  (nutlin) 或 Cisplatin 处理 Y107H 杂合子和 WT p53 的人类 LCL 细胞进行 RNA 测序 (RNA-seq)。该分析揭示了 WT 和 Y107H LCL 中几乎相同的 p53 靶点激活。然而,在独立样本进行 qRT-PCR 分析时,发现 p53 的靶标 PLTP、PADI4 和 HHAT 受到 nutlin 诱导的反式激活明显受损。Western blot 实验表明在蛋白质水平上 Y107H LCLs 在 nutlin 处理后,PADI4 上调受阻。γ 辐射后,Y107H 小鼠脾脏和胸腺中的 PADI4 免疫染色也明显减少 (图 1)。

化合物库如何用 Cell Discov 揭秘肿瘤抑制新机制 - MedChemExpress-3


图 1. Y107H 变体对 p53 靶基因子集的反式激活受损[1]。 

(A) 使用 10 μmol/L nutlin 0、8 和 24 小时后,对 WT 和 Y107H LCL 中CDKN1A (p21)、PADI4、PLTP和HHAT表达水平的平均表达 ± SD 进行定量 PCR 分析( n = 3 个生物学重复) 。表达标准化为 GAPDH。(B) 10 μmol/L nutlin 处理 0、8 和 24 小时后,WT 和 Y107H 细胞中 PADI4 和 p53 靶蛋白的蛋白质印迹。包括 Nutlin 处理 24 小时 PADI4 蛋白水平的密度测定值,并标准化为 GAPDH。分析代表多个独立重复。(C) 来自 WT、Y107H 和 PADI4 KO 小鼠 IHC 的阳性细胞百分比定量。(D) 来自接受 5 Gy 照射的 Hupki WT、Y107H 和 PADI4 敲除 (KO) 小鼠的 IHC,4 小时后进行分析(每个条件 n = 3 只小鼠),并对脾脏中的 PADI4 表达进行染色,比例尺,50 μm。




ChIP-qPCR 分析表明,与 WT p53 相比,Y107H 在其反应元件处与染色质的结合能力略有下降,与 HHAT、PLTP 和 PADI4 等靶标的启动子的结合存在障碍。

结构决定功能,Y107H 与 WT p53 功能的不同也暗示着结构上的差异。研究人员观察到 Y107H 核心结构域的晶体结构与 WT p53 的结构非常相似,但 Y107H 的核心结构域在热稳定性降低,也显示出明显增强的聚集。免疫荧光分析证实,Y107H 有更强的错误折叠成突变体构象的倾向性。

化合物库如何用 Cell Discov 揭秘肿瘤抑制新机制 - MedChemExpress-4


图 2. Y107H 变体表现出热稳定性降低和错误折叠倾向增加[1]。

(A) Y107H 的晶体结构。p53 Y107H (黄色) 与 p53 R273H/S240R(青色)的叠加。Y107H 突变以洋红色显示。Zn2+ 被绘制为灰色球体。(B) p53 Y107H 结构中 H107(洋红色)的插图。(C) 通过 DSF 测量,Y107H 突变在热力学上使核心结构域不稳定。(D) 40°C 下观察 WT 和 Y107H 核心结构域的聚集动力学。




为了探究 Y107H 在体内的肿瘤抑制能力,研究人员在 C57Bl/6 背景下检测了携带 WT p53 或 Y107H 变体纯合子的小鼠自发肿瘤形成。相比于 WT 小鼠,超过 30% 的 Y107H 小鼠在相同时间内发生了肿瘤。此外,作者对 WT 和 Y107H 小鼠进行了分次辐射,发现相比于 WT 小鼠,Y107H 小鼠的 T 细胞淋巴瘤增加并不明显,但 Y107H 小鼠的弥散性淋巴瘤显著增加,且小鼠的脾脏和肝脏体积明显增大 (图 3 A-C)。

此外,用腺病毒 E1A 和突变 Ras 转化 WT 和 Y107H MEF,将 E1A/Ras MEF 皮下注射到免疫受损小鼠中,并测量肿瘤随时间的生长情况。Y107H E1A/Ras 肿瘤的生长速度明显快于 WT 肿瘤 (图 3D-E)。

化合物库如何用 Cell Discov 揭秘肿瘤抑制新机制 - MedChemExpress-5


图 3. Y107H 小鼠自发性和诱导性癌症的发生率增加[1]。 

(A) Y107H 小鼠与 WT 分级放疗后收获时肝脏、脾脏和胸腺大小的代表性图像。(B-C) 来自健康年龄匹配小鼠或接受分割放疗的小鼠的脾脏(B)和肝脏(C)组织的平均重量。(D-E)将 E1A/Ras MEF 皮下注射到免疫受损小鼠中的肿瘤重量肿瘤体积 (L) 和代表性肿瘤大小 (E),显示为平均重量。





再接下来的研究中,作者通过使用化合物库开展高通量筛选,来鉴定与 Y107H 存在关联的小分子化合物,从而进一步去阐明以及完善 Y107H 的功能。

前期已有的研究表明,化疗化合物对 P47S (一种 TP53 变体) 的肿瘤细胞的敏感性更高,所以作者想要探究 Y107H 是否也如此。因此,本文作者选择约 2,000 个抗癌化合物对 Y107H 克隆细胞系进行筛选 (图 5A)。 
作者鉴定到的了大约 24 种化合物,在两个 Y107H 克隆中与亲本相比,IC50 降低了 3 倍 (图 4B),其中 CB-839 (HY-12248) 和 BPTES 两种化合物是谷氨酰胺酶抑制剂。随后作者选择了 CB-839 进行了进一步的体内抗肿瘤活性筛查。NSG 小鼠皮下注射 WT 或 Y107H HCT116 细胞并测量肿瘤生长情况,当肿瘤大小达到约 50 mm3时,每天两次灌胃 200 mg/kg 对照组或 CB-839 治疗组,结果显示 Y107H 肿瘤比 WT 肿瘤长得更大,亲代 HCT116 肿瘤在 CB-839 处理后没有显示出抗肿瘤作用,而 Y107H 肿瘤在 CB-839 处理组中生长显著减少 (图 5C-E)。

化合物库如何用 Cell Discov 揭秘肿瘤抑制新机制 - MedChemExpress-6


图 5. Y107H 结直肠癌细胞对谷氨酰胺酶抑制剂 CB-839 的敏感性增加[1]。 

(A) 带有 Y107H 突变的 HCT116 结直肠癌细胞(克隆 A11 和 C2)的 CRISPR 生成以及随后筛选诱导 Y107H 克隆活力丧失增强的化合物的示意图。(B) 使用 WT p53 或 Y107H 克隆 A11 和 C2 检测化合物针对 HCT116 细胞的 IC50 值。指出了在两个 Y107H 克隆中显示出显着增加的敏感性的化合物。(C) 在媒介物或 CB-839 处理后,NSG 小鼠中带有 WT p53 或 Y107H 克隆 A11 的 HCT116 细胞的肿瘤生长。肿瘤达到 50 mm 3后,通过口服管饲法每天 2 次施用媒介物或 CB-839。线性混合模型估计了 CB-839 治疗降低肿瘤生长率(mm3/天)的差异。(D) 最终肿瘤体积,显示为用载体或 CB-839 处理的 HCT116 肿瘤的平均体积。(E) 用载体或 CB-839 治疗的 HCT116 肿瘤的代表性图像。




前期已有研究表明 ATF4 通路会被被营养剥夺和 CB-839 处理激活,因此在接下来的研究中作者着重讨论了 ATF4 与 Y107H 的潜在联系。数据结果将 p53 对肿瘤的抑制与 PADI4 潜在的免疫表型联系起来,PADI4 与 p53 相互作用,具有肿瘤抑制作用,并在 p53 靶基因子集的转录中与 p53 合作。此外,PADI4 表达增加与黑色素瘤患者的免疫反应增加以及生存率和免疫治疗反应增加相关。

化合物库如何用 Cell Discov 揭秘肿瘤抑制新机制 - MedChemExpress-7
本篇文章在确定了对 Y107H 研究的前提下,首先对 Y107H 体内以及体外的功能进行了解析,结构的改变往往是导致功能发生转变的主要原因,因此作者接下来对 Y107H 的结构进行了分析。随后,作者通过高通量筛选将 Y107H 与小分子化合物的作用靶点相连接,在筛选到先导化合物之后,作者对 CB-839 的体内外活性展开了研究,并基于 CB-839 前期的研究报道,将 Y107H 与 PADI4 联系起来,并在不同研究水平以及研究体系对机制进行阐述。

经过统计, 小 M 发现,FDA 上市库 (HY-L022)、天然产物库 (HY-L021)、生物活性化合物库 (HY-L001) 以及激酶抑制剂库 (HY-L009) 是客户购买最多的化合物库。除定制化合物库以外,客户选择购买的化合物库共有 33 种,其中包含了老药新用化合物库系列、信号通路化合物库系列、天然产物化合物库系列以及类药多样性化合物库系列等等。

化合物库如何用 Cell Discov 揭秘肿瘤抑制新机制 - MedChemExpress-8


图 4.  2023 年客户发表论文使用 MCE 化合物库种类。


灵活将高通量筛选应用到疾病或靶点研究中,可以有效的推进整个实验研究的进展,方便与开展机制学以及方法学的研究,让实验更上一层楼!

参考文献:
[1] Indeglia A, et al. An African-Specific Variant of T P53 Reveals PADI4 as a Regulator of p53-Mediated Tumor Suppression. Cancer Discov. 2023 Jul 7;13(7):1696-1719. 
回复此楼

» 猜你喜欢

» 本主题相关商家推荐: (我也要在这里推广)

已阅   回复此楼   关注TA 给TA发消息 送TA红花 TA的回帖
相关版块跳转 我要订阅楼主 18317190548 的主题更新
普通表情 高级回复 (可上传附件)
最具人气热帖推荐 [查看全部] 作者 回/看 最后发表
[考研] 289材料与化工(085600)B区求调剂 +3 这么名字咋样 2026-03-22 4/200 2026-03-22 17:56 by 云民大李老师
[考研] 070300化学求调剂 +3 苑豆豆 2026-03-20 3/150 2026-03-22 14:48 by ColorlessPI
[考研] 280求调剂 +11 咕噜晓晓 2026-03-18 12/600 2026-03-21 22:40 by ACS Nano——
[考研] 278求调剂 +9 烟火先于春 2026-03-17 9/450 2026-03-21 17:47 by 学员8dgXkO
[考研] 313求调剂 +4 肆叁贰壹22 2026-03-19 4/200 2026-03-21 17:33 by ColorlessPI
[考研] 302求调剂 +12 呼呼呼。。。。 2026-03-17 12/600 2026-03-21 17:29 by ColorlessPI
[考研] 277材料科学与工程080500求调剂 +6 自由煎饼果子 2026-03-16 6/300 2026-03-21 17:21 by 学员8dgXkO
[考研] 材料学学硕080502 337求调剂-一志愿华中科技大学 +4 顺顺顺mr 2026-03-18 5/250 2026-03-21 10:22 by luoyongfeng
[考研] 307求调剂 +3 wyyyqx 2026-03-17 3/150 2026-03-21 03:20 by JourneyLucky
[考研] 265求调剂 +3 Jack?k?y 2026-03-17 3/150 2026-03-21 03:17 by JourneyLucky
[考研] 083200学硕321分一志愿暨南大学求调剂 +3 innocenceF 2026-03-17 3/150 2026-03-21 02:35 by JourneyLucky
[考研] 332求调剂 +4 ydfyh 2026-03-17 4/200 2026-03-21 02:20 by JourneyLucky
[考研] 一志愿华南师大 070300(化学)304分求调剂 +3 0703武芊慧雪304 2026-03-18 3/150 2026-03-21 00:48 by JourneyLucky
[考研] 296求调剂 +6 www_q 2026-03-18 10/500 2026-03-20 23:56 by JourneyLucky
[考研] 一志愿武汉理工材料工程专硕调剂 +9 Doleres 2026-03-19 9/450 2026-03-20 22:36 by JourneyLucky
[考研] 288求调剂 +16 于海海海海 2026-03-19 16/800 2026-03-20 22:28 by JourneyLucky
[考研] 085600材料与化工 +8 安全上岸! 2026-03-16 8/400 2026-03-20 22:13 by luoyongfeng
[考研] 材料专硕306英一数二 +10 z1z2z3879 2026-03-16 13/650 2026-03-18 14:20 by 007_lilei
[考研] 308求调剂 +4 是Lupa啊 2026-03-16 4/200 2026-03-17 17:12 by ruiyingmiao
[考研] 070300化学学硕求调剂 +6 太想进步了0608 2026-03-16 6/300 2026-03-16 16:13 by kykm678
信息提示
请填处理意见