| 查看: 685 | 回复: 3 | |||||||||||
nihaoadama新虫 (初入文坛)
|
[交流]
复旦大学义乌研究院X射线成像实验室招聘
|
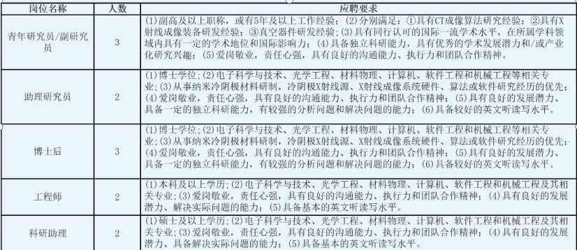
课题组介绍如图: 福利:按复旦大学义乌研究院福利政策执行(含有社会保险等);依据浙江义乌人才引进政策,享受各类就业补贴 工作地点:浙江省义乌市中福广场V号楼 欢迎对本实验室有兴趣的同学可以通过邮件联系我呀,也可以将个人应聘材料(简历,包括教育及工作经历、研究经历及代表作等)发送至联系方式,邮件标题请注明“所报岗位名称+姓名+专业+毕业院校” 本招聘长期有效,招满即止。 发自小木虫Android客户端 |
» 猜你喜欢
售SCI一区文章,我:8 O5 51O 54,科目齐全,可+急
已经有4人回复
售SCI一区文章,我:8 O5 51O 54,科目齐全,可+急
已经有3人回复
售SCI一区文章,我:8 O5 51O 54,科目齐全,可+急
已经有4人回复
“人文社科而论,许多学术研究还没有达到民国时期的水平”
已经有5人回复
过年走亲戚时感受到了所开私家车的鄙视链
已经有11人回复
什么是人一生最重要的?
已经有4人回复
版面费该交吗
已经有3人回复
今年春晚有几个节目很不错,点赞!
已经有12人回复
体制内长辈说体制内绝大部分一辈子在底层,如同你们一样大部分普通教师忙且收入低
已经有12人回复
基金正文30页指的是报告正文还是整个申请书
已经有5人回复
2楼2024-03-11 10:24:05
nihaoadama
新虫 (初入文坛)
- 应助: 0 (幼儿园)
- 金币: 116.8
- 帖子: 27
- 在线: 8.6小时
- 虫号: 6563427
- 注册: 2017-05-19
- 专业: 凝聚态物性I:结构、力学和
3楼2024-03-11 17:29:06
nihaoadama
新虫 (初入文坛)
4楼2024-05-25 11:31:37













回复此楼
