²é¿´: 2526  |  »Ø¸´: 0

18317190548

гæ (СÓÐÃûÆø)

[½»Á÷] ³¦µÀ΢ÉúÎï´úлÎïÒ²ÄÜ´Ù°© - MedChemExpress

³¦µÀ¾úȺÔÚÈËÌ彡¿µÖÐÆð׏ؼü×÷Óá£Ð³öÏÖµÄÖ¤¾Ý±íÃ÷£¬³¦µÀ΢ÉúÎïͨ¹ý²úÉúÖ°©´úлÎï²ÎÓëÖ×Áö·¢ÉúµÄ½øÕ¹¡£È»¶ø£¬Ç±ÔڵķÖ×Ó»úÖÆÔںܴó³Ì¶ÈÉÏÊÇδ֪µÄ......

ÌáÆð³¦µÀ΢ÉúÎ´ó¼Ò¶¼»á²»Ô¼¶øÍ¬µØÏëµ½¾úȺ£¬Ñо¿½Ï¶àµÄ ¡°³¦ÄÔÖᡱ µÈµÈ£¬Ò²ÊǽüÄêÀ´µÄÈȵ㻰Ìâ¡£µ«Æäʵ²»Í¬µÄ³¦µÀ΢ÉúÎï´úлÎïÒ²ÄÜ´Ù½øºÍÔ¤·À°©Ö¢·¢Õ¹£¡

2024 Ä꣬Nature Cell Biology ÔÚÏß·¢±íÌâΪ¡°Gut microbial metabolite facilitates colorectal cancer development via ferroptosis inhibition¡±µÄÑо¿ÂÛÎÄ¡£¸ÃÑо¿·¢ÏÖ´Ó³¦µÀ΢ÉúÎïÑáÑõÏû»¯Á´Çò¾ú (Peptostreptococcus anaerobius) ÖÐÌáÈ¡µÄÉ«°±Ëá´úлÎ·´Ê½-3-ßÅßá±ûÏ©Ëá (IDA)£¬Äܹ»Í¨¹ýÒÖÖÆÌúËÀÍö (Ferroptosis)£¬´Ù½ø½áÖ±³¦°© (CRC) µÄ·¢Õ¹[1][2]¡£

³¦µÀ΢ÉúÎï´úлÎïÒ²ÄÜ´Ù°© - MedChemExpress


ͼ 1. ³¦µÀ΢ÉúÎï´úлÎï¶Ô°©Ö¢·¢Õ¹µÄÓ°Ïì[1]¡£



ÂÞÒÁÊÏÈé¸Ë¾ú (L. reuteri) ÊÍ·ÅÉ«°±Ëá´úлÎïßÅßáÑÜÉúÎï I3A (Indole-3-aldehvde)¡£´Ù½ø²úÉú IFN¦Ã (¸ÉÈÅËØ ¦Ã) ºÍ GzmB (±í´ï¿ÅÁ£Ã¸ B) µÄ CD8+ T ϸ°û£¬´Ó¶øÔöÇ¿ÃâÒß¼ì²éµãÒÖÖÆ¼Á (ICI) Ð§¹û¡£É«°±ËáÑÜÉúÎï IDA Ô´×Ô P. angerobius£¬Í¨¹ýÒÖÖÆÌúËÀÍö´Ù½ø CRC µÄ·¢Õ¹¡£IDA ÊÇ AHR µÄÄÚÔ´ÐÔÅäÌ壬ֱ½Óµ÷½Ú»ùÒò ALDHIA3¡£È»ºó£¬¸Ãø²úÉú NADH£¬²¢Í¨¹ý NADH ½éµ¼µÄ CoQ »¹Ô­À´´Ù½ø FSPI µ÷½ÚµÄ¿¹ÌúËÀÍö¡£


³¦µÀ΢ÉúÎï´úлÎïÒ²ÄÜ´Ù°© - MedChemExpress-1
³¦µÀ΢ÉúÎï´úлÎï¶Ô°©Ï¸°ûÌúËÀÍöÄÜÓÐɶӰÏ죿Õâ²»£¬Cui µÈÈ˽øÐÐÁËɸѡ£¬È·¶¨ÁË IDA ¿É×÷Ϊ RSL3 ÓÕµ¼µÄÌúËÀÍöµÄÐÂÐÍÒÖÖÆ¼Á¡£ÔÚ HT1080 ϸ°ûºÍ HT29 È˽᳦°©Ï¸°ûÖУ¬Ö»ÓÐ IDA ¿ÉÒÔÓÐЧµØÒÖÖÆÏ¸°ûÌúËÀÍö£¬¶øÆäËûÉ«°±ËáÑÜÉúÎﲢδ±íÏÖ³öÀàËÆµÄʵÖÊÐÔ×÷Óà(ͼ 2B)¡£Í¨¹ý C11-BODIPY 581/591 È¾É«¼ì²âÁËϸ°ûµÄÖ¬ÖʹýÑõ»¯Ë®Æ½£¬·¢ÏÖ IDA ´¦Àí¿ÉÏÔÖøÒÖÖÆ HT29 ϸ°ûºÍ MC38 СÊó½á³¦°©Ï¸°ûµÄÌúËÀÍöºÍÖ¬ÖʹýÑõ»¯ (ͼÖÐδÏÔʾ)¡£

ͬʱ£¬ÔÚ HT29 3D Ö×ÁöÇòÌåºÍÀàÆ÷¹ÙÖÐÒ²¹Û²ìµ½ÀàËÆµÄ½á¹û£ºIDA »ò Liproxstatin-1 (Lipro-1)Ôںܴó³Ì¶ÈÉÏÒÖÖÆÁË RSL3 »ò IKE (imidazole ketone erastin) ÓÕµ¼µÄ HT29 Ö×ÁöÇòÌåµÄÌúËÀÍö (ͼ 2C)¡£´ËÍ⣬ͨ¹ýÒìÖÖÒÆÖ²Ä£ÐÍ£¬IDA ÏÔÖøÏû³ýÁËÖ¬ÖʹýÑõ»¯²¢´Ù½øÁËÖ×ÁöµÄ·¢Õ¹¡£ÆäÔÚ C57BL/6J СÊóÖÐÒ²ÏÔʾ³ö¶ÔÌúËÀÍöµÄÇ¿´óÒÖÖÆ×÷Ó㬲¢´Ù½ø MC38 ÒìÖÖÒÆÖ²µÄ½øÕ¹ (ͼ 2D)¡£

³¦µÀ΢ÉúÎï´úлÎïÒ²ÄÜ´Ù°© - MedChemExpress-2


³¦µÀ΢ÉúÎï´úлÎïÒ²ÄÜ´Ù°© - MedChemExpress-3


ͼ 2. IDA ×÷ΪÌúËÀÍöÒÖÖÆÒò×ӵļø¶¨[2]¡£
(A) ɸѡ·½·¨Ê¾Òâͼ£»(B) Óà RSL3 ºÍ 50 ¦ÌM É«°±Ëá´úлÎï (Tryptophan¡¢IDA¡¢IPA¡¢3-Indole¡¢IAA¡¢IAld ºÍ ILA) ´¦Àí 24 СʱµÄ HT1080 ϸ°û»ò HT29 È˽᳦°©Ï¸°ûµÄϸ°û»îÁ¦£»(C) HT29 ÈýάÖ×ÁöÇòÌåºÍÀàÆ÷¹ÙµÄ´ú±íÐÔͼÏñ£¬Óà IKE (10 ¦ÌM)¡¢IDA (100 ¦ÌM) ºÍ Lipro-1 (1 ¦ÌM) ´¦Àí48Сʱ£»(D) C57BL/6J СÊóÖÐ MC38 ºÉÁö·ÖÎö¡£




³¦µÀ΢ÉúÎï´úлÎïÒ²ÄÜ´Ù°© - MedChemExpress-4
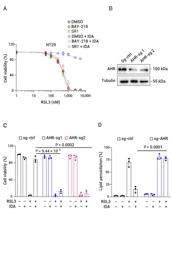
ßÅßá´úлÎïÊÇ AHR (Aryl hydrocarbon receptor) µÄÌìÈ»ÅäÌå¡£ÄÇô AHR ¾ÍÓпÉÄܲÎÓë IDA µ÷½ÚµÄÌúËÀÍöÒÖÖÆ£¬Ñо¿ÈËԱʹÓà AHR Þ׿¹¼Á BAY-218 ºÍ StemRe-genin 1  (SR1)£¬·¢ÏÖ AHR Þ׿¹¼ÁÏÔÖøµØÏû³ýÁË IDA µ÷½ÚµÄÌúËÀÍöÒÖÖÆ (ͼ 3A)¡£Í¬Ê±£¬Í¨¹ý CRISPR-Cas9 ¼¼ÊõÇóý AHR (ͼ 3B)£¬ÓÉÓÚȱ·¦ AHR ±í´ï£¬IDA δÄÜÒÖÖÆÌúËÀÍö(ͼ 3C-D)¡£´ËÍ⣬ÉúÎï·¢¹â¹²ÕñÄÜÁ¿×ªÒÆÊµÑ飬֤ʵ IDA ÊÇ AHR µÄÄÚÔ´ÐÔÅäÌå¡£IDA-AHR µÄÏ໥×÷ÓÃÔÚ IDA ´Ù½øµÄÒÖÖÆÌúËÀÍö¹ý³ÌÖÐÆð×ÅÖØÒª×÷Óá£

³¦µÀ΢ÉúÎï´úлÎïÒ²ÄÜ´Ù°© - MedChemExpress-5


³¦µÀ΢ÉúÎï´úлÎïÒ²ÄÜ´Ù°© - MedChemExpress-6


ͼ 3. AHR ºÍ FSP1 ÊÇ IDA ÒÖÖÆÌúËÀÍöËù±ØÐèµÄ[2]¡£


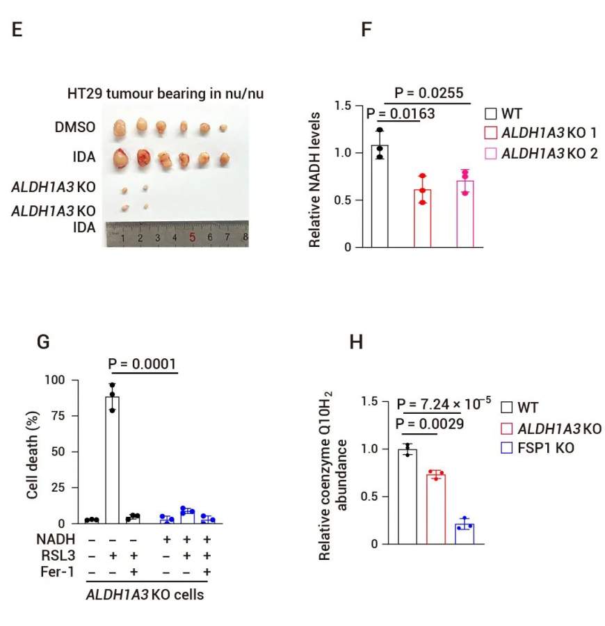
(A) Óà RSL3¡¢IDA (50 ¦ÌM)¡¢BAY-218 (10 ¦ÌM)ºÍ SR1 (10 ¦ÌM) ´¦Àí 24 СʱµÄHT29 ϸ°ûµÄϸ°û»îÁ¦¡£(B) ±í´ï sg-ctrl »ò AHR-sg µÄ HT29 ϸ°ûµÄµ°°×ÖÊÓ¡¼£·ÖÎö¡£(C-D) Óà RSL3 (5 ¦ÌM) ºÍ IDA (50 ¦ÌM) ´¦ÀíÖ¸¶¨Ê±¼äµÄ±í´ï sg-ctrl »ò AHR-sg µÄ HT29 ϸ°ûµÄϸ°û»îÁ¦ (C) ºÍÖ¬ÖʹýÑõ»¯ (D)¡£(E) ¶ÔÕÕϸ°ûºÍ FSP1 KO HT29ϸ°ûµÄµ°°×ÖÊÓ¡¼£·ÖÎö£¨×󣩣»ÓÃÖ¸¶¨Å¨¶ÈµÄ IDA (5-500 ¦ÌM) ºÍ RSL3 (5 ¦ÌM) ´¦Àí 24 Сʱºó HT29 FSP1 KO ϸ°ûµÄϸ°û»îÁ¦£¨ÓÒ£©¡£(F) Òìλ±í´ï FSP1 µÄ HT29 FSP1 KO ϸ°ûµÄµ°°×ÖÊÓ¡¼£·ÖÎö£¨×󣩣»Óà RSL3 (5 ¦ÌM) ºÍ IDA (50 ¦ÌM) ´¦ÀíµÄ¾ßÓÐÒìλ±í´ï FSP1 µÄ HT29 FSP1 KO ϸ°ûµÄϸ°ûËÀÍö£¨ÓÒ£©¡£(G) ÿÈÕ IDA (50  mg/kg) µÄ nu/nu СÊóÖÐ HT29 WT ºÍ FSP1 KO ÒìÖÖÒÆÖ²ÎïµÄÖ×ÁöͼÏñ¡£



FSP1 (Ferroptosis-suppressor protein 1) ¿ÉÀûÓà NAD(P)H ´ß»¯»¹Ô­ÐÔ¸¨Ã¸ CoQ10 µÄ²úÉú£¬×÷Ϊϸ°ûÖÊĤµ°°×±£»¤Ï¸°ûÃâÓÚÌúËÀÍö¡£Òò´Ë£¬¹¹½¨ FSP1 KO µÄ HT29 ºÍ HT1080 ϸ°û£¬ÒÔÑéÖ¤ FSP1 ÊÇ·ñÓÐÖúÓÚ IDA µ÷½ÚµÄÌúËÀÍö¡£
Èçͼ 3E Ëùʾ£¬FSP1 KO µÄ HT29 ϸ°ûÔںܴó³Ì¶ÈÉÏÏû³ýÁË IDA-AHR ÖáµÄ±£»¤×÷Ó㬶ø WT HT29 ϸ°û¶Ô IDA ½éµ¼µÄÌúËÀÍöÒÖÖÆÓÐÏÔÖø·´Ó¦¡£Í¬Ñù£¬HT1080 ϸ°ûÖРFSP1 µÄȱ·¦ÍêÈ«×è¶ÏÁË IDA µÄ×÷Ó᣶ø FSP1 µÄÒìλ±í´ïÍì¾ÈÁËÕâÖÖ±íÐÍ(ͼ 3F)¡£´ËÍ⣬¸øÓè IDA ´Ù½øÁË HT29 WT ϸ°ûÖеÄÖ×Áö·¢Õ¹£¬¶ø IDA µÄ×÷ÓÃÔÚ FSP1 KO ϸ°ûÖлù±¾Ïû³ý (ͼ 3G)£¬±íÃ÷ IDA-AHR Öá½éµ¼µÄÌúËÀÍöÒÀÀµÓÚ FSP1¡£

³¦µÀ΢ÉúÎï´úлÎïÒ²ÄÜ´Ù°© - MedChemExpress-7
FSP1 ÈçºÎ²ÎÓë IDA-AHR ½éµ¼µÄÌúËÀÍö×÷Óã¿ÕâÆäÖÐÓÖÊÇ·ñÓÐÆäËû»ùÒò²ÎÓëµ÷½ÚÄØ£¿
ΪÁ˽⿪ÒÉ»ó£¬×÷Õß¶Ô IDA ´¦ÀíµÄ HT29 ϸ°û½øÐÐÁË RNA ²âÐò¡£ÔÚ IDA ¿ÉÄܽ鵼µÄ»ùÒòÖУ¬ALDH1A3 ÊÇÉϵ÷×î¶àµÄ (ͼ 4A)¡£RT-qPCR ºÍ Western blotting ·ÖÎö֤ʵ£¬IDA ´¦Àíºó£¬ALDH1A3 µÄÐÅʹ RNA ºÍµ°°×ÖÊˮƽÏÔÖøÔö¼Ó (ͼ 4B-C)£¬µ«ÔÚÆäËûÉ«°±Ëá´úл²úÎï´¦ÀíÖÐûÓÐÏÔÖø±ä»¯£¬±íÃ÷ ALDH1A3 ¿ÉÄÜÊÇ AHR µÄÖ±½ÓÏÂÓΰе㡣´ËÍ⣬ALDH1A3 ±í´ï½µµÍ»áË𺦠IDA ÒÖÖÆÌúËÀÍöµÄÄÜÁ¦: ALDH1A3 µÄȱʧÏÔÖøÒÖÖÆÁËÖ×ÁöµÄ½øÕ¹£¬×è¶ÏÁË IDA ´Ù½øµÄÖ×ÁöÉú³¤ (ͼ 4D)¡£

ÄǶþÕßÓÖÊÇÈçºÎ½áºÏ·¢»Ó×÷ÓÃÄØµÄ£¿¸ÃÍŶÓѰÕÒ ALDH1A3 Æô¶¯×ÓÖÜΧDZÔÚµÄ AHR ½áºÏλµã¡£Í¨¹ýÓë¹²ÓÐµÄ AHR ½áºÏ»ùÐò (GCGTG) ½øÐбȽϣ¬·¢ÏÖÔÚ IDA ´¦Àíʱ£¬ÄÚÔ´ÐÔ AHR ÔÚ ALDH1A3 ×ªÂ¼Æðʼλµã (TSS)ÉÏÓÎÔ¼ 100 bp ´¦¶Ô R3 ±íÏÖ³öÇ¿µÄ½áºÏÇ׺ÍÁ¦£¬µ«¶Ô R1 »ò R2 ²»±íÏÖ³öÇ¿½áºÏÇ׺ÍÁ¦£¬±íÃ÷ÔÚ IDA ¼¤»î AHR µÄÇé¿öÏ£¬AHR ÔÚ ALDH1A3 Æô¶¯×ÓÉÏ= (ͼ 4E)¡£

³¦µÀ΢ÉúÎï´úлÎïÒ²ÄÜ´Ù°© - MedChemExpress-8


³¦µÀ΢ÉúÎï´úлÎïÒ²ÄÜ´Ù°© - MedChemExpress-9


ͼ 4. IDA ͨ¹ý AHR-ALDH1A3-FSP1-CoQ10 ÖáÒÖÖÆÌúËÀÍö[2]¡£


(A-C) HT29 ϸ°ûÖÐ IDA (50 ¦ÌM) ´¦Àí¿ÉÄܵ÷½ÚµÄ 12 ¸öÖ÷Òª»ùÒòµÄÈÈͼ (A)£¬´¦Àíºó ALDH1A3 µÄÏà¶Ô mRNA ˮƽ (B) ºÍ ALDH1A3 ±í´ïµÄµ°°×ÖÊÓ¡¼£·ÖÎö (C)¡£(D) ÿÌì IDA (50 mg/kg) µÄ nu/nu СÊóÖÐ HT29 WT ºÍ ALDH1A3 KO ÒìÖÖÒÆÖ²ÎïµÄÖ×ÁöͼÏñ¡£(E) ÈËÀà ALDH1A3 »ùÒòÆô¶¯×ÓÇøÓòµÄʾÒâͼ£¬´æÔÚÈý¸öDZÔڵĽáºÏÇø (R1-R3)£¬ÆäÖÐ R3 °üº¬ÏàͬµÄÐòÁС£(F) ͨ¹ýø²â¶¨ÔÚ HT29 WT ºÍ ALDH1A3 KO ϸ°ûÖвâÁ¿µÄ NADH ˮƽ¡£(G) ²¹³ä DMSO »ò NADH (10 ¦ÌM) ºó£¬Óà RSL3 (5 ¦ÌM) ´¦ÀíµÄ HT29 ALDH1A3 KO ϸ°ûËÀÍö¡£(H) HT29 WT¡¢ALDH1A3 KO ºÍ FSP1 KO ϸ°ûÖл¹Ô­ CoQ10 ÓëÑõ»¯ CoQ10 µÄÏà¶Ô±ÈÂÊ¡£



´ËÍ⣬²îÒì»ùÒòµÄ»ùÒò±¾Ìå (GO) ·ÖÎö·¢ÏÖ£¬NADH ÍÑÇâø£¨õ«/·ºõ«£©»îÐÔµÄ;¾¶ÔÚ IDA ´¦ÀíµÄϸ°ûÖÐÌØÒìÐÔ¸»¼¯£¬ÕâÒâζ×Å IDA-AHR Öá¿ÉÄÜͨ¹ý NADH ½éµ¼µÄ¸¨Ã¸ Q10 »¹Ô­´Ù½ø FSP1 µ÷½ÚµÄ¿¹ÌúËÀÍö×÷Óá£

ÌåÍâʵÑé±íÃ÷´¿»¯µÄ ALDH1A3 ¿ÉÒÔͨ¹ýÊÓ»ÆÈ©²úÉú NADH¡£ALDH1A3 È±Ê§ÏÔÖø½µµÍÁË NADH ˮƽ£¬¶øÔÚ ALDH1A3 KO ϸ°ûÖв¹³ä NADH ¿É»Ö¸´ÌúËÀÍö (ͼ4F-G)¡£ÔÚ ALDH1A3−/−¡£ºÍ FSP1−/−ϸ°ûÖл¹¼ì²âµ½½ÏµÍ±ÈÀýµÄ»¹Ô­ÎªÑõ»¯µÄCoQ10 (ͼ 4H)¡£×ÜÖ®£¬ÕâЩÊý¾Ý±íÃ÷ ALDH1A3 ¶ÔÓÚ IDA-AHR-FSP1-CoQ10 ½éµ¼µÄÌúËÀÍöÒÖÖÆÖÁ¹ØÖØÒª¡£

³¦µÀ΢ÉúÎï´úлÎïÒ²ÄÜ´Ù°© - MedChemExpress-10
±¾ÎĽéÉÜÁ˳¦µÀ΢ÉúÎï´úлÎï IDA ͨ¹ýÒÖÖÆÌúËÀÍö´Ù½ø CRC µÄ·¢Õ¹£¬»úÖÆÉÏ£¬IDA ×÷Ϊ AHR µÄÄÚÔ´ÐÔÅäÌ壬ÔÚת¼ÉÏÉϵ÷ ALDH1A3 µÄ±í´ï£¬ALDH1A3 ÀûÓÃÊÓ»ÆÈ©×÷Ϊµ×Îï²úÉú NAD£¬¶ø NADH ¶ÔÓÚ FSP1 ½éµ¼µÄ»¹Ô­ÐÔ¸¨Ã¸ Q10 ºÏ³ÉÖÁ¹ØÖØÒª¡£ÔÚÌåÍâºÍÌåÄÚ£¬AHR »ò ALDH1A3 µÄȱʧÔںܴó³Ì¶ÈÉÏÏû³ýÁË IDA ´Ù½øµÄÖ×Áö·¢Õ¹¡£×ÜÖ®£¬Ñо¿½á¹û±íÃ÷£¬°ÐÏò IDA-AHR-ALDH1A3 ÖáÓÐÍûÓÃÓÚÌúËÀÍöÏà¹ØµÄ CRC ÖÎÁÆ¡£
MCEµÄËùÓвúÆ·½öÓÃ×÷¿ÆÑ§Ñо¿»òÒ©Ö¤É걨£¬ÎÒÃDz»ÎªÈκθöÈËÓÃ;Ìṩ²úÆ·ºÍ·þÎñ¡£

²Î¿¼ÎÄÏ×£º
[1] Zhang Q, et al. Microbial regulation of ferroptosis in cancer. Nat Cell Biol. 2024 Jan;26(1):41-42. 
[2] Cui W, et al. Gut microbial metabolite facilitates colorectal cancer development via ferroptosis inhibition. Nat Cell Biol. 2024 Jan;26(1):124-137. 
»Ø¸´´ËÂ¥
ÒÑÔÄ   »Ø¸´´ËÂ¥   ¹Ø×¢TA ¸øTA·¢ÏûÏ¢ ËÍTAºì»¨ TAµÄ»ØÌû
Ïà¹Ø°æ¿éÌø×ª ÎÒÒª¶©ÔÄÂ¥Ö÷ 18317190548 µÄÖ÷Ìâ¸üÐÂ
×î¾ßÈËÆøÈÈÌûÍÆ¼ö [²é¿´È«²¿] ×÷Õß »Ø/¿´ ×îºó·¢±í
[¿¼ÑÐ] 329Çóµ÷¼Á +6 ÏëÉÏѧ߹߹ 2026-03-19 6/300 2026-03-20 09:00 by ÿÌìÖ»°ÚһС»á
[¿¼ÑÐ] 265Çóµ÷¼Á +6 ÁºÁºÐ£Ð£ 2026-03-17 6/300 2026-03-20 08:59 by ZHANG0tao
[¿¼²©] É격26Äê +3 °Ë6°Ë68 2026-03-19 3/150 2026-03-19 19:43 by nxgogo
[¿¼ÑÐ] 0703»¯Ñ§µ÷¼Á £¬Áù¼¶Òѹý£¬ÓпÆÑо­Àú +12 êØÎõÙâ 2026-03-15 12/600 2026-03-19 19:42 by maocaozhuxi
[¿¼ÑÐ] 0703»¯Ñ§µ÷¼Á +4 18889395102 2026-03-18 4/200 2026-03-19 16:13 by 30660438
[¿¼ÑÐ] ÕÐÊÕµ÷¼Á˶ʿ +4 lidianxing 2026-03-19 10/500 2026-03-19 16:05 by Óà÷ëÓà
[¿¼ÑÐ] 287Çóµ÷¼Á +3 ³¿»èÏßÓëÐǺ£ 2026-03-19 4/200 2026-03-19 12:32 by peike
[¿¼ÑÐ] Ò»Ö¾Ô¸Ìì´ó²ÄÁÏÓ뻯¹¤£¨085600£©×Ü·Ö338 +5 ²Ì´óÃÀÅ® 2026-03-13 5/250 2026-03-19 10:44 by ÊÇСÁõѽ¡«
[½Ìʦ֮¼Ò] ½¹ÂÇ +9 Ë®±ùÔÂÔÂÒ°Íà 2026-03-13 13/650 2026-03-19 09:50 by otani
[¿¼ÑÐ] 274Çóµ÷¼Á +6 S.H1 2026-03-18 6/300 2026-03-19 09:34 by »¨µêÏà¼û
[¿¼ÑÐ] 311Çóµ÷¼Á +6 26ÑÐ0 2026-03-15 6/300 2026-03-18 14:43 by haxia
[¿¼ÑÐ] 312Çóµ÷¼Á +8 İå·Ï£ 2026-03-16 9/450 2026-03-18 12:39 by Linda Hu
[¿¼ÑÐ] 334Çóµ÷¼Á +3 Ö¾´æ¸ßÔ¶ÒâÔÚ»úÐ 2026-03-16 3/150 2026-03-18 08:34 by lm4875102
[¿¼ÑÐ] 326Çóµ÷¼Á +5 Éϰ¶µÄСÆÏ 2026-03-15 6/300 2026-03-17 17:26 by ruiyingmiao
[¿¼ÑÐ] 308Çóµ÷¼Á +4 ÊÇLupa°¡ 2026-03-16 4/200 2026-03-17 17:12 by ruiyingmiao
[¿¼ÑÐ] Ò»Ö¾Ô¸£¬¸£ÖÝ´óѧ²ÄÁÏר˶339·ÖÇóµ÷¼Á +3 ľ×ÓmomoÇàÕù 2026-03-15 3/150 2026-03-17 07:52 by laoshidan
[»ù½ðÉêÇë] ½ñÄêµÄ¹ú»ù½ðÊÇ´ò·ÖÖÆÂ𣿠50+3 zhanghaozhu 2026-03-14 3/150 2026-03-16 17:07 by ±±¾©À³ÒðÈóÉ«
[¿¼ÑÐ] 304Çóµ÷¼Á +3 ÂüÊâ2266 2026-03-14 3/150 2026-03-16 16:39 by houyaoxu
[¿¼ÑÐ] 0703 ÎïÀí»¯Ñ§µ÷¼Á +3 ÎÒ¿ÉÒÔÉϰ¶µÄ¶Ô 2026-03-13 5/250 2026-03-16 10:50 by ÎÒ¿ÉÒÔÉϰ¶µÄ¶ÔÂ
[¿¼ÑÐ] Öпƴó²ÄÁÏר˶319Çóµ÷¼Á +3 ÃÏöβÄÁÏ 2026-03-13 3/150 2026-03-14 18:10 by houyaoxu
ÐÅÏ¢Ìáʾ
ÇëÌî´¦ÀíÒâ¼û