| ²é¿´: 1410 | »Ø¸´: 1 | |||
bycb2005Ìú¸Ëľ³æ (Ö°Òµ×÷¼Ò)
»ðÐÇ×Üͳ
|
[½»Á÷]
ºþ±±¹¤Òµ´óѧÄêн40-50ÍòÔªÆð£¬ÏòÈ«Çò¡°Ò©Ñ§¡±¸÷·½ÏòµÄ½Ü³öÈ˲ŷ¢³ö¡°Ó¢ÐÛÌû¡±
|
|
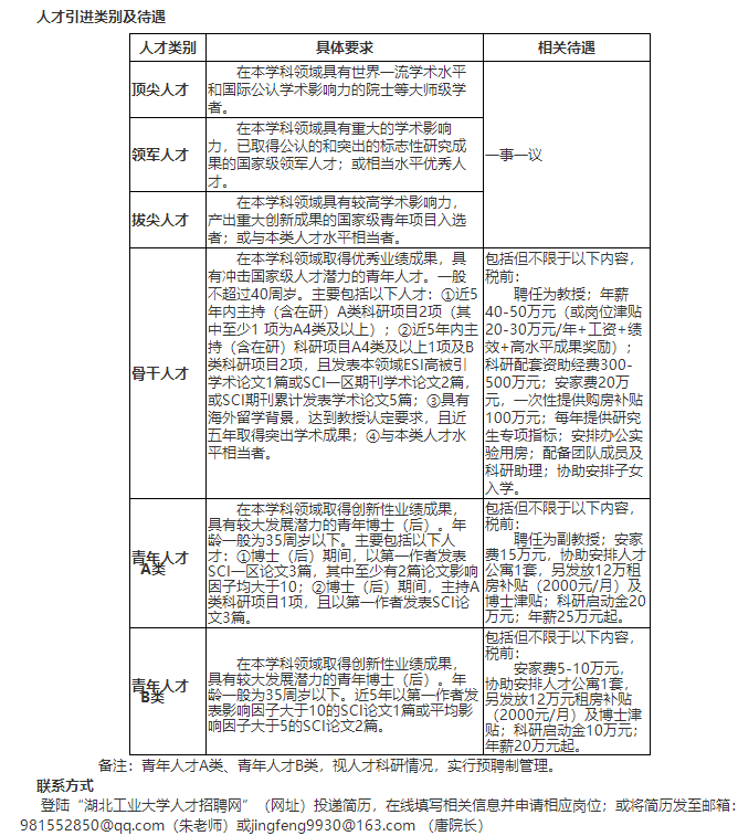
ÉúÃü¿ÆÑ§Ó뽡¿µ¹¤³ÌѧԺ2024ÄêÈ˲ÅÕÐÆ¸¹«¸æ ºþ±±¹¤Òµ´óѧÉúÃü¿ÆÑ§Ó뽡¿µ¹¤³ÌѧԺʼ½¨ÓÚ1978Ä꣬¾ßÓÐÓÆ¾Ã»Ô»ÍµÄѧԺ°ìѧÀúÊ·¡£½øÈë¡°Ê®ËÄÎ塱·¢Õ¹Ê±ÆÚÒÔÀ´£¬Ñ§ÔºÒÔ½¨É衰ѧÊõÐÍѧԺ¡±Îª·¢Õ¹Ä¿±ê£¬ÒÔ½¨Éè¡°¹ú¼ÒÒ»Á÷ѧ¿Æ¡±ÎªÍ»ÆÆ¿Ú£¬¼Ó¿ìÁì¾üÈ˲Żã¾Û¼°×ÔÖ÷ÅàÑø£¬Ö÷¶¯¶Ô½Ó¹ú¼Ò´´ÐÂÇý¶¯·¢Õ¹Õ½ÂÔ£¬ÃæÏò¹ú¼ÒÖØ´óÐèÇóºÍ¹úÃñ¾¼ÃÖ÷Õ½³¡£¬¾Û½¹¡°ÉúÃü½¡¿µ¡±Ç°ÑØÑо¿ÁìÓò¡£Ñ§Ôº»ý¼«Íƶ¯ÉúÎʳƷ¼°Ò½Ò©Ïà¹ØÖØµãѧ¿Æ¿ìËÙ·¢Õ¹£¬¼Ó¿ì²¼¾Ö¡°ÉúÎïÒ½Ò©¡±ºÍ¡°Ê³Æ·ÓªÑø¡±µÈÇ°ÑØÑо¿·½Ïò£¬Ç¿»¯¡°¶àѧ¿Æ½»²æ¡±ºÍ¡°Àí¹¤¡±Èںϣ¬Á¦ÕùÔÚÉúÃüÓ뽡¿µÁìÓòÕÃÏÔÑ§ÔºÖØÒªÓ°ÏìÁ¦¡£Ñ§Ôº±ü³Ð¡°ºñµÂ²©Ñ§¡¢Çóʵ´´Ð¡±Ð£Ñµ£¬»ý¼«Ì½Ë÷ÉúÃü½¡¿µ´´ÐÂÈ˲ÅÅàÑøÌåϵ£¬¼Ó¿ìÉúÃü¿ÆÑ§°Î¼âÈ˲ŻùµØ°à£¨±¾-˶-²©Ïνӣ©½¨É裬ÅàÑø¾ßÓйú¼Ê»¯ÊÓÒ°¡¢×ÛºÏËØÖʸߡ¢´´ÐÂÄÜÁ¦Ç¿µÄ¸ßˮƽרҵÈ˲𣠽üÄêÀ´£¬Ñ§Ôº¼Ó¿ì¸ßˮƽʦ×ʶÓÎ齨Éè³õ¼û³ÉЧ£¬Í¨¹ýÒýÓý²¢¾Ù²»¶ÏÓÅ»¯Ê¦×ʽṹ£¬»ã¾ÛÁËÒ»´óÅúÒÔÃÀ¹ú¡¢¼ÓÄôó¡¢Ó¢¹ú¡¢µÂ¹ú¡¢ÈÕ±¾µÈÁôѧ¹é¹úµÄÖÐÇàÄê¹Ç¸É½Ìʦ¡£Ñ§ÔºÏÖÓÐרÈνÌʦ137ÈË£¬²©Ê¿Éúµ¼Ê¦26ÈË¡¢Ë¶Ê¿Éúµ¼Ê¦125ÈË¡£ÓµÓÐÅ·ÖÞ×ÔÈ»¿ÆÑ§ÔºÔºÊ¿1ÈË¡¢¼ÓÄôó»Ê¼Ò¿ÆÑ§ÔºÔºÊ¿1ÈË¡¢¹ú¼Ò¼¶¸ß²ã´ÎÈ˲Å5ÈË¡¢º£Íâ¸ß²ã¹é¹úר¼Ò3ÈË¡¢Ê¡¼¶È˲Å49ÈË¡¢ºþ±±Ê¡×ÔÈ»»ù½ð´´ÐÂȺÌå2¸ö¡¢ºþ±±Ê¡ÓÅÐãÖÐÇàÄê´´ÐÂÍŶÓ6¸ö£¬Ñ§Ôº½Ìʦ»ñ¡°È«¹úÓÅÐã½Ìʦ¡±¡¢¡°ºþ±±Ê¡ÓÅÐã¹²²úµ³Ô±¡±¡¢¡°ºþ±±Ê¡ÇàÄêÎåËĽ±Õ¡±¡¢¡°ºþ±±Ê¡ÏȽø¹¤×÷Õß¡±¡¢¡°ºþ±±Ê¡±àÖÓ½±¡±µÈ¶àÏîÈÙÓþ³ÆºÅ¡£ ÉúÃü¿ÆÑ§Ó뽡¿µ¹¤³ÌѧԺ2024ÄêÈ˲ÅÕÐÆ¸¹«¸æ£ºhttps://sbef.hbut.edu.cn/info/1025/2630.htm ºþ±±¹¤Òµ´óѧ2024ÄêÈ˲ÅÕÐÆ¸¹«¸æ£ºhttps://rs.hbut.edu.cn/info/1008/1184.htm ӦƸÕߵǽ¡°ºþ±±¹¤Òµ´óѧÈ˲ÅÕÐÆ¸Íø¡± £¨ÍøÖ·https://zhaopin.hbut.edu.cn£©Í¶µÝ¼òÀú£¬ÔÚÏßÌîдÏà¹ØÐÅÏ¢²¢ÉêÇëÏàÓ¦¸Úλ»òÖ±½ÓÁªÏµÑ§ÔºÕÐÆ¸¸ºÔðÈË£¬Í¶µÝ¼òÀú¡£ ΢ÐÅͼƬ_20240222084741.png [ À´×Ô°æ¿éȺ ºþ±± ] |
» ²ÂÄãϲ»¶
0854µ÷¼Á
ÒѾÓÐ16È˻ظ´
ɽ¶«Ê¡»ù½ð2026
ÒѾÓÐ13È˻ظ´
085801µçÆø×¨Ë¶272Çóµ÷¼Á
ÒѾÓÐ21È˻ظ´
284Çóµ÷¼Á
ÒѾÓÐ18È˻ظ´
291Çóµ÷¼Á
ÒѾÓÐ6È˻ظ´
297£¬¹¤¿Æµ÷¼Á?ºÓÄÏũҵ´óѧ±¾¿Æ
ÒѾÓÐ10È˻ظ´
310Çóµ÷¼Á
ÒѾÓÐ18È˻ظ´
297£¬¹¤¿Æµ÷¼Á?
ÒѾÓÐ7È˻ظ´
297¹¤¿Æµ÷¼Á?
ÒѾÓÐ15È˻ظ´
085404 22408 309·ÖÇóµ÷¼Á
ÒѾÓÐ9È˻ظ´
bycb2005
Ìú¸Ëľ³æ (Ö°Òµ×÷¼Ò)
»ðÐÇ×Üͳ
- Ó¦Öú: 3 (Ó×¶ùÔ°)
- ½ð±Ò: 11914.3
- É¢½ð: 81
- ºì»¨: 8
- Ìû×Ó: 3970
- ÔÚÏß: 1451.5Сʱ
- ³æºÅ: 544165
- ×¢²á: 2008-04-12
- רҵ: ¹âÆ×·ÖÎö
2Â¥2024-03-12 20:04:17














»Ø¸´´ËÂ¥