| 查看: 1410 | 回复: 7 | ||
| 【悬赏金币】回答本帖问题,作者Luffy·Z将赠送您 5 个金币 | ||
[求助]
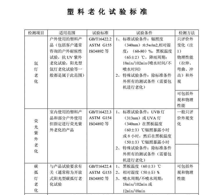
塑料制品热老化试验具体咋做? 已有2人参与
|
||
|
求助大神 塑料制品热老化试验要具体咋操作有没有做过的指点下? 比如温度控制在40℃相当于放置几年?有没有对应依据可以探寻 发自小木虫Android客户端 |
» 猜你喜欢
各位老师好,我的一志愿为北京科技大学085601材料专硕
已经有12人回复
359求调剂
已经有7人回复
070300化学专业279调剂
已经有10人回复
环境工程297分求调剂一志愿杭高院
已经有9人回复
一志愿武理材料工程302调剂环化或化工
已经有9人回复
309分085801求调剂
已经有5人回复
一志愿 南京航空航天大学 ,080500材料科学与工程学硕
已经有5人回复
材料调剂
已经有4人回复
材料调剂
已经有3人回复
311(085601)求调剂
已经有12人回复
2楼2023-12-18 14:43:28
13813921817
木虫之王 (文坛精英)
上善若水,利万物而不争
- 应助: 8538 (教授)
- 金币: 58405.9
- 散金: 352
- 红花: 499
- 帖子: 11398
- 在线: 1124.4小时
- 虫号: 3562708
- 注册: 2014-11-27
- 性别: GG
- 专业: 高分子助剂
3楼2023-12-19 20:04:54
qyws
木虫 (著名写手)
- 应助: 16 (小学生)
- 金币: 5537.8
- 散金: 116
- 红花: 12
- 帖子: 1278
- 在线: 34小时
- 虫号: 949417
- 注册: 2010-01-27
- 专业: 高分子科学
4楼2023-12-20 08:49:11
qyws
木虫 (著名写手)
- 应助: 16 (小学生)
- 金币: 5537.8
- 散金: 116
- 红花: 12
- 帖子: 1278
- 在线: 34小时
- 虫号: 949417
- 注册: 2010-01-27
- 专业: 高分子科学
5楼2023-12-20 08:52:31
6楼2023-12-20 23:36:14
7楼2023-12-20 23:38:14
qyws
木虫 (著名写手)
- 应助: 16 (小学生)
- 金币: 5537.8
- 散金: 116
- 红花: 12
- 帖子: 1278
- 在线: 34小时
- 虫号: 949417
- 注册: 2010-01-27
- 专业: 高分子科学
【答案】应助回帖
|
可以搜索下公众号“国高材分析测试中心”,比如: 技术研究 | 烘箱状态对聚丙烯材料热氧老化性能的影响研究 技术研究|热分析法评估 PE 的热氧老化寿命 发自小木虫Android客户端 |
8楼2023-12-21 09:05:22














回复此楼