| 查看: 545 | 回复: 0 | |||
[交流]
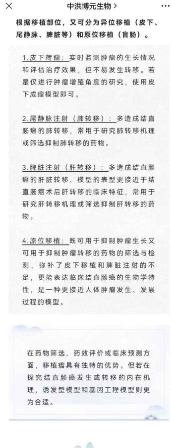
了解【结直肠癌】动物模型的建立及选择
|
|
科研小助手 发自小木虫Android客户端 |
» 猜你喜欢
请问有评职称,把科研教学业绩算分排序的高校吗
已经有5人回复
孩子确诊有中度注意力缺陷
已经有12人回复
2025冷门绝学什么时候出结果
已经有3人回复
天津工业大学郑柳春团队欢迎化学化工、高分子化学或有机合成方向的博士生和硕士生加入
已经有4人回复
康复大学泰山学者周祺惠团队招收博士研究生
已经有6人回复
AI论文写作工具:是科研加速器还是学术作弊器?
已经有3人回复
论文投稿,期刊推荐
已经有4人回复
硕士和导师闹得不愉快
已经有13人回复
请问2026国家基金面上项目会启动申2停1吗
已经有5人回复
同一篇文章,用不同账号投稿对编辑决定是否送审有没有影响?
已经有3人回复














回复此楼