| 查看: 1385 | 回复: 6 | |||
huozhazha铜虫 (正式写手)
|
[交流]
Fe(II)EDTA 这个东西是啥,怎么读? 已有1人参与
|
大佬们,Fe(II)EDTA 这个东西是啥,怎么读?谢谢!![]() 同时和它络合生成的东西,比如Fe(II)EDTA-NO怎么读? |
» 猜你喜欢
武汉纺织大学-材料学院-高分子结构与性能团队-招调剂-生物方向
已经有6人回复
接受考研调剂~武汉纺织大学招材料、化学、高分子、纺织、生物相关专业硕士生
已经有0人回复
有机高分子材料论文润色/翻译怎么收费?
已经有173人回复
聚左旋乳酸和聚双旋乳酸的区别
已经有0人回复
武汉纺织大学纺织学院接收调剂
已经有0人回复
武汉纺织大学-材料科学与工程学院-招 生物方向 硕士!
已经有0人回复
2026年武汉纺织大学国家杰青课题组招收调剂化学 生物 医学 食品 环境研究生
已经有15人回复
武汉纺织大学-材料科学与工程学院-姜伟杰青团队-招生物方向调剂
已经有0人回复
武汉纺织大学-材料科学与工程学院-招 生物方向 硕士!
已经有0人回复
武汉纺织大学-材料科学与工程学院-姜伟杰青团队-招生物方向调剂
已经有0人回复
[武汉纺织大学]材料学院[姜伟团队名称]课题组-2026年硕士研究生调剂信息
已经有0人回复
jiagle
专家顾问 (知名作家)
-

专家经验: +5165 - ICEPI: 166
- 应助: 5678 (副教授)
- 贵宾: 2.513
- 金币: 84732.4
- 散金: 10041
- 红花: 513
- 帖子: 8620
- 在线: 1197.9小时
- 虫号: 1960227
- 注册: 2012-08-28
- 性别: GG
- 专业: 无机材料化学
- 管辖: 无机/物化
2楼2022-08-31 07:41:09
huozhazha
铜虫 (正式写手)
- 应助: 1 (幼儿园)
- 金币: 888.8
- 散金: 14
- 帖子: 308
- 在线: 16.7小时
- 虫号: 26803917
- 注册: 2021-07-15
- 专业: 环境工程
|
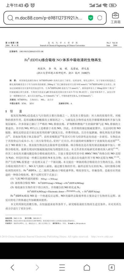
Fe(II)EDTA这个化学品的CAS号是多少呀? 下面这个Fe(II)EDTA-NO是用Fe(II)EDTA来吸收一氧化氮,形成的一种络合物(如下图)。那应该怎么称呼呢? 发自小木虫Android客户端 |
3楼2022-08-31 11:43:44
huozhazha
铜虫 (正式写手)
- 应助: 1 (幼儿园)
- 金币: 888.8
- 散金: 14
- 帖子: 308
- 在线: 16.7小时
- 虫号: 26803917
- 注册: 2021-07-15
- 专业: 环境工程
4楼2022-08-31 11:47:15
jiagle
专家顾问 (知名作家)
-

专家经验: +5165 - ICEPI: 166
- 应助: 5678 (副教授)
- 贵宾: 2.513
- 金币: 84732.4
- 散金: 10041
- 红花: 513
- 帖子: 8620
- 在线: 1197.9小时
- 虫号: 1960227
- 注册: 2012-08-28
- 性别: GG
- 专业: 无机材料化学
- 管辖: 无机/物化
5楼2022-08-31 13:49:26
huozhazha
铜虫 (正式写手)
- 应助: 1 (幼儿园)
- 金币: 888.8
- 散金: 14
- 帖子: 308
- 在线: 16.7小时
- 虫号: 26803917
- 注册: 2021-07-15
- 专业: 环境工程
6楼2022-09-01 09:52:20
jiagle
专家顾问 (知名作家)
-

专家经验: +5165 - ICEPI: 166
- 应助: 5678 (副教授)
- 贵宾: 2.513
- 金币: 84732.4
- 散金: 10041
- 红花: 513
- 帖子: 8620
- 在线: 1197.9小时
- 虫号: 1960227
- 注册: 2012-08-28
- 性别: GG
- 专业: 无机材料化学
- 管辖: 无机/物化
7楼2022-09-01 12:25:36















回复此楼