| 查看: 655 | 回复: 0 | |||
[交流]
研究没思路?一文带你快速了解国自然热点「自噬」
|
|
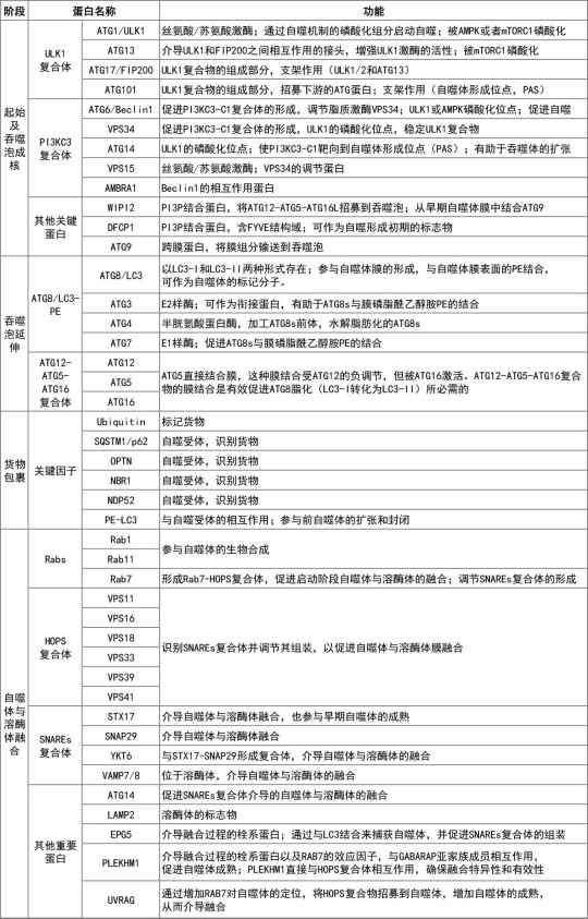
细胞自噬(autophagy)又称为Ⅱ型细胞死亡,是细胞在自噬相关基因的调控下利用溶酶体降解自身受损的细胞器和大分子物质,以实现细胞本身的代谢需要和某些细胞器更新的过程。 发自小木虫Android客户端 |
» 猜你喜欢
肝癌基础研究的小伙伴集合
已经有10人回复
基金委的巴依老爷,去吃饭了,咱大家伙都散了吧
已经有3人回复
消化系统论文润色/翻译怎么收费?
已经有217人回复
有没有相关医学的博士想去重庆发展的啊
已经有0人回复














回复此楼