| 查看: 581 | 回复: 3 | |||
[交流]
含氢硅油的含氢量与环氧当量的化学测定的正确与否 已有2人参与
|
|
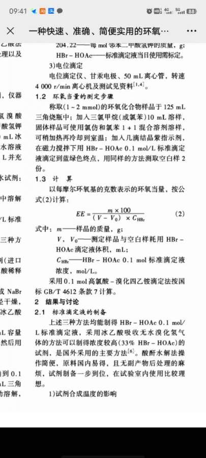
含氢硅油的含氢量与环氧当量的化学测定,我找了以下如图片介绍的方法,有没有实际在操作的给点经验 发自小木虫Android客户端 |
» 猜你喜欢
一志愿北京化工大学,初试成绩350求调剂
已经有14人回复
复试调剂
已经有4人回复
323分(计算机视觉和大模型项目)能直接上手
已经有3人回复
311分 22408 求调剂
已经有3人回复
320分人工智能调剂
已经有7人回复
一志愿郑大0705求调剂
已经有4人回复
0703化学
已经有10人回复
301求调剂
已经有10人回复
306分材料与化工求调剂
已经有6人回复
材料调剂
已经有11人回复
poss
至尊木虫 (职业作家)
- 应助: 387 (硕士)
- 金币: 25360.1
- 散金: 115
- 红花: 87
- 帖子: 3228
- 在线: 1017.1小时
- 虫号: 1382407
- 注册: 2011-08-28
- 性别: GG
- 专业: 功能与智能高分子

2楼2022-07-23 09:58:07
|
检测的溶剂都是买的,都标好了的,就是没有色谱仪之类的设备可以检测,所以使用化学滴定法,检测的结果心里没底,所以问下有没有正在使用这些化学滴定测定含氢量以及环氧当值的大佬们,这个方法是否靠谱 发自小木虫Android客户端 |
3楼2022-07-25 11:46:43
.包子
木虫 (正式写手)
- 应助: 100 (初中生)
- 贵宾: 0.003
- 金币: 3726.1
- 红花: 32
- 帖子: 672
- 在线: 104.4小时
- 虫号: 1284231
- 注册: 2011-05-03
- 性别: GG
- 专业: 高分子合成化学
4楼2022-07-26 22:50:35














回复此楼