| 查看: 2309 | 回复: 22 | |||||||
[交流]
中国科学院赣江创新研究院科学技术处招聘启事(博士享有安家费60万)
|
|||||||
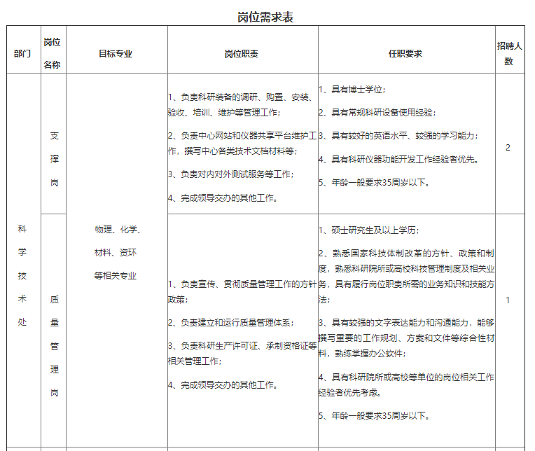
中国科学院赣江创新研究院(以下简称“赣江创新院”)是由中国科学院与江西省人民政府共建的中国科学院直属科研机构,位于江西省赣州市。根据中国科学院“三个面向”“四个率先”的办院方针,围绕关键金属资源领域国家产业发展重大需求,开展基础性、战略性、前瞻性研究,构建全链条创新体系,建成集创新研究、人才培养、重大应用为一体的新型研发机构,实现关键金属资源产业绿色发展和高端应用方面的提升跨越,发挥国立科研机构的骨干与引领作用。 网址:https://www.gia.cas.cn/zpxx/202109/t20210916_6203616.html 根据赣江创新院发展需要,现面向社会诚招以下支撑、管理类人才: 一、基本条件 1、热爱祖国,遵纪守法,品行端正,爱岗敬业; 2、具有较强的服务意识、团队合作精神和组织协调能力; 3、具备适应岗位需要的身体条件; 4、具备承受工作压力的心理素质; 5、具备招聘岗位所要求的其他条件。 二、招聘岗位 招聘岗位详细信息见附表。 三、薪酬福利 1、提供具有竞争力的薪酬待遇。 2、博士享有安家费60万元(分8年按月平均发放)。 3、提供完善的福利保障。 四、工作地点 江西省赣州市。 五、招聘程序 1、应聘者须提供以下材料:(1)《应聘申请表》(见附件);(2)证明材料:身份证、学历及学位证书、岗位任职证明材料、相关职业资格证书、其它能证明本人适合该岗位的材料等;(3)《应聘人员基本情况信息表》(见附件),上述材料打包,并以“岗位+姓名+学历+毕业学校+专业”命名,发送至报名邮箱; 2、初选合格者将参加面试,面试时间和地点将另行通知; 3、面试通过者参加竞聘答辩,届时请准备PPT竞聘报告。PPT报告内容主要包括:(1)个人基本情况;(2)工作业绩;(3)对应聘岗位理解与认识;(4)未来工作设想; 4、未通过初选者不另行通知,材料恕不退回,将予以严格保密。 自发布招聘启事之日起,凡符合招聘条件的人员均可报名,额满为止。 六、简历投递邮箱 (1)科学技术处:kjc@gia.cas.cn (2)人事教育处:yqhua@gia.cas.cn 1636537229(1).jpg [ 来自版块群 江西 ] |
» 猜你喜欢
孩子确诊有中度注意力缺陷
已经有14人回复
三甲基碘化亚砜的氧化反应
已经有4人回复
请问下大家为什么这个铃木偶联几乎不反应呢
已经有5人回复
请问有评职称,把科研教学业绩算分排序的高校吗
已经有5人回复
2025冷门绝学什么时候出结果
已经有3人回复
天津工业大学郑柳春团队欢迎化学化工、高分子化学或有机合成方向的博士生和硕士生加入
已经有4人回复
康复大学泰山学者周祺惠团队招收博士研究生
已经有6人回复
AI论文写作工具:是科研加速器还是学术作弊器?
已经有3人回复
论文投稿,期刊推荐
已经有4人回复
请问2026国家基金面上项目会启动申2停1吗
已经有5人回复
» 抢金币啦!回帖就可以得到:
硫化物全固态电池的产业化破局:手套箱如何实现全线稳定制造
+1/86
湘潭大学化学学院理论与计算化学课题组裴勇教授招生博士生2名
+2/82
因为雪而勾起的一些往事
+1/75
坐标山东东营,诚征女友
+1/74
双一流大学湘潭大学“化工过程模拟与强化”国家地方联合工程研究中心招收各类博士生
+1/34
青岛大学 丁欣 课题组 招收2026秋化学博士1名
+1/33
双一流大学湘潭大学“化工过程模拟与强化”国家地方联合工程研究中心招收各类博士生
+1/33
宁波大学张天宇教授课题组招聘副教授/讲师
+1/29
2026年度智能交通课题组诚招理工科背景博士
+1/26
中国科大-合肥国家实验室冷原子量子中继团队招聘启事
+2/10
北理工柔性电子国家杰青团队招【博士后】【博士】【科研助理】
+1/7
大连工业杰青、长江团队-生物质材料方向招收2026级博士生
+1/6
湘潭大学2026年招收 力学 博士研究生2名(“申请-考核制”、硕博连读)
+1/5
南开大学齐迹课题组诚聘博士后
+1/5
欢迎报考中山大学课题组,确保2025-2026级硕士研究生名额
+1/5
长江大学武汉校区诚招新能源博士-2025
+1/4
沙特法赫德国王石油与矿产大学(KFUPM)膜分离课题组招生
+1/2
三峡集团科研院海上风电研究项目实习生招聘公告
+1/2
中国科学技术大学 精准智能化学重点实验室 武建昌课题组招聘博士,博士后
+1/1
兰州大学大气科学学院招收2026届生成式AI方向博士研究生
+1/1
11楼2021-11-11 03:16:43
12楼2021-11-11 07:48:29
13楼2021-11-11 08:03:42
21楼2022-07-02 16:18:28
简单回复
tzynew2楼
2021-11-10 17:43
回复
无事乱逛!(金币+1): 谢谢参与
i 发自小木虫Android客户端
2021-11-10 17:58
回复
bjdxyxy4楼
2021-11-10 17:58
回复
无事乱逛!(金币+1): 谢谢参与
。 发自小木虫Android客户端
独步_凌霄5楼
2021-11-10 18:00
回复
两只猫6楼
2021-11-10 18:04
回复
无事乱逛!(金币+1): 谢谢参与
ddd
2021-11-10 20:05
回复
无事乱逛!(金币+1): 谢谢参与
kingluck8楼
2021-11-10 22:54
回复
无事乱逛!(金币+1): 谢谢参与
6号枫木塔9楼
2021-11-10 23:24
回复
nono200910楼
2021-11-10 23:26
回复
无事乱逛!(金币+1): 谢谢参与
。 发自小木虫Android客户端
miaojiabing14楼
2021-11-11 08:27
回复
无事乱逛!(金币+1): 谢谢参与
小土豆summer15楼
2021-11-11 08:31
回复
二爷在此16楼
2021-11-11 08:42
回复
无事乱逛!(金币+1): 谢谢参与
好 发自小木虫Android客户端
假大空17楼
2021-11-11 08:47
回复
无事乱逛!(金币+1): 谢谢参与
d
shenrenren18楼
2021-11-11 11:35
回复
无事乱逛!(金币+1): 谢谢参与
pok23619楼
2021-11-15 16:04
回复
无事乱逛!(金币+1): 谢谢参与
tableman20楼
2021-11-16 14:12
回复
无事乱逛!(金币+1): 谢谢参与
whitian22楼
2022-12-08 17:40
回复
无事乱逛!(金币+1): 谢谢参与
XG-WUST23楼
2022-12-08 19:57
回复
无事乱逛!(金币+1): 谢谢参与
up 发自小木虫IOS客户端













回复此楼

