版块导航
正在加载中...
客户端APP下载
论文辅导
申博辅导
登录
注册
帖子
帖子
用户
本版
应《网络安全法》要求,自2017年10月1日起,未进行实名认证将不得使用互联网跟帖服务。为保障您的帐号能够正常使用,请尽快对帐号进行手机号验证,感谢您的理解与支持!
材料检测中心
材料检测与表征
联系人:
张老师
/
QQ:
365933773
/
手机:
15853293506
关注收听
商家首页
联系方式
论坛资料
查看主题
小木虫论坛-学术科研互动平台
»
科研市场区
»
测试定制合成推广
»
测试
»
【专业EPR】:自由基(超氧、羟基、单线态氧),空位缺陷;定量计算,QQ: 365933773.
5
2/1
返回列表
查看: 1377 | 回复: 13
只看楼主
@他人
存档
新回复提醒
(忽略)
收藏
在APP中查看
【有奖交流】积极回复本帖子,参与交流,就有机会分得作者 caofenlu14 的 87 个金币 ,回帖就立即获得 1 个金币,每人有 1 次机会
当前只显示满足指定条件的回帖,点击这里查看本话题的所有回帖
caofenlu14
新虫
(小有名气)
应助: 0
(幼儿园)
金币: 94
散金: 1489
帖子: 120
在线: 6.3小时
虫号: 11104411
注册: 2018-10-30
性别:
MM
专业: 表面、形态与形貌分析
[
商家供应
]
【专业EPR】:自由基(超氧、羟基、单线态氧),空位缺陷;定量计算,QQ: 365933773.
本商家没有参加优惠活动,一起邀请他来参加吧
我的代金券
代金券0元
我要兑换代金券
限量 x 张
满 x 可使用;有效期 x 天;过期可退
内容
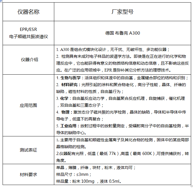
张老师 , QQ: 365933773,手机/微信:15853293506。
专业ESR/EPR(电子顺磁共振波谱仪)测试:自由基(超氧、羟基、单线态氧、硫酸根),空位缺陷等测试;可提供各种光源、捕获剂、高低温(温度范围77-600K),可提供定量计算 。
仪器型号 :布鲁克A300;
测试专业度高,速度快,欢迎咨询!
EPR.png
回复此楼
» 猜你喜欢
投稿Elsevier的杂志(返修),总是在选择OA和subscription界面被踢皮球
已经有6人回复
中科院杭州医学所招收博士生一名(生物分析化学、药物递送)
已经有4人回复
求个博导看看
已经有18人回复
自荐读博
已经有6人回复
青基代表作,AAAI之类的A会的special track在国内认可度高吗?还是归为workshop之流?
已经有3人回复
上海工程技术大学【激光智能制造】课题组招收硕士
已经有6人回复
上海工程技术大学张培磊教授团队招收博士生
已经有4人回复
临港实验室与上科大联培博士招生1名
已经有9人回复
写了一篇“相变储能技术在冷库中应用”的论文,论文内容以实验为主,投什么期刊合适?
已经有6人回复
» 抢金币啦!回帖就可以得到:
查看全部散金贴
江汉大学招聘AI for Materials/电解液/锂金属/全固态电池等方面的博士或者博士后
+
1
/181
中国科学院大学纳米科学与工程学院院长唐智勇院士团队招聘启事
+
1
/178
山东农业大学韩福社教授团队招聘有机合成研究助理
+
1
/174
成都理工大学全国重点实验室公开诚聘绿色有机合成方向联培生及科研助理
+
1
/83
坐标北京不异地
+
1
/59
坐标上海,93年诚征女友
+
1
/56
中国科学院深海所 招收2026秋入学博士生1名 申请-考核制
+
1
/44
衡水学院招收食品与营养方向联合培养研究生
+
1
/34
上海大学昝鹏教授、军事医学研究院伯晓晨研究员/倪铭副研究员 课题组招聘博士生
+
2
/32
西南交通大学前沿院碳中和与物质循环利用课题组招收博士生
+
1
/29
吉林大学物理化学专业招生考核制博士
+
5
/20
所有人都在说要坚强
+
4
/20
博士招生|南京工业大学招收2026年全日制学术博士(供热、供燃气通风与空调)
+
1
/16
南京工业大学招收2026年全日制学术博士(供热、供燃气通风与空调)
+
1
/13
上海大学昝鹏教授、军事医学研究院伯晓晨研究员/倪铭副研究员 课题组招聘博士生
+
2
/10
现在,OL的editorial review多久后才分配副编辑?
+
1
/10
天津大学化学系吴立朋课题组申请考核制博士招生/博后招聘-有机化学,金属有机
+
1
/8
青岛大学 丁欣 课题组 招收2026秋化学博士1名
+
1
/8
深容SCI智能体四大模块:Method, Introduction, Discussion, Abstract
+
1
/4
酰胺水解求助
+
1
/1
1楼
2021-07-05 09:11:02
已阅
回复此楼
关注TA
给TA发消息
送TA红花
TA的回帖
XG-WUST
★
caofenlu14(金币+1): 谢谢参与
up
发自小木虫IOS客户端
高级回复
12楼
2022-08-14 20:46:29
已阅
回复此楼
关注TA
给TA发消息
送TA红花
TA的回帖
查看全部 14 个回答
bjdxyxy
★
caofenlu14(金币+1): 谢谢参与
。
发自小木虫Android客户端
2楼
2021-07-05 09:12:08
已阅
回复此楼
关注TA
给TA发消息
送TA红花
TA的回帖
tzynew
★
caofenlu14(金币+1): 谢谢参与
i
发自小木虫Android客户端
3楼
2021-07-05 10:12:13
已阅
回复此楼
关注TA
给TA发消息
送TA红花
TA的回帖
zhanglang93
★
caofenlu14(金币+1): 谢谢参与
,
发自小木虫Android客户端
5楼
2021-07-05 21:59:01
已阅
回复此楼
关注TA
给TA发消息
送TA红花
TA的回帖
查看全部 14 个回答
如果回帖内容含有宣传信息,请如实选中。否则帐号将被全论坛禁言
普通表情
龙
兔
虎
猫
高级回复
(可上传附件)
百度网盘
|
360云盘
|
千易网盘
|
华为网盘
在新窗口页面中打开自己喜欢的网盘网站,将文件上传后,然后将下载链接复制到帖子内容中就可以了。
信息提示
关闭
请填处理意见
关闭
确定